时间:2023-08-04 17:44
人气:
作者:admin
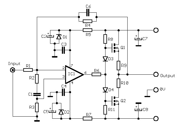
这是一款8Ω负载下的12W小型功率放大器,将NE5534集成技术与晶体管作为V-MOSFET输出级相结合,获得出色的音质。输入灵敏度最大为 3V rms,1 kHz 时失真系数为 0.002%,频率响应为 15 Hz 至 100 kHz。 (-3dB)。

12W 场效应管音频放大器零件清单:
| R1 33kΩ | C1 1nF 63V | D1 1N967B 齐纳管 18V 0.5W |
| R2 6.8kΩ | C2 47μF 40V | D2 1N967B 齐纳管 18V 0.5W |
| R3 22kΩ | C3 100nF 63V | D3 1N4148 |
| R4 100kΩ | C4 100nF 63V | D4 1N4148 |
| R5 1kΩ | C5 47μF 40V | Q1 2SK135 |
| R6 330Ω | C6 4.7 pF 陶瓷 | Q2 2SJ50 |
| R7 1kΩ | C7 100 µF 40V | IC1 NE5534 |
| R8 10kΩ | C8 100 µF 40V | |
| R9 0.47Ω 2W | ||
| R10 0.47Ω 2W | ||
| R11 10kΩ |
上一篇:75W晶体管音频放大器电路图