时间:2023-08-04 17:45
人气:
作者:admin
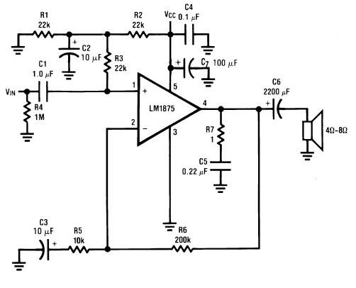
以下电路使用 LM1875 音频放大器,能够向 8 欧姆扬声器提供高达 30W RMS 的功率,总谐波失真 (THD) 为 1%。
注意:LM1875 集成电路应安装在散热器上,以便正常散热。

范围 Vcc = 16V 至 60V(最大功率为 60V 4A)
输出 = 30W RMS
THD(Pout = 20W,fo = 1kHz,8 欧姆)= 0.015%
THD(Pout = 20W,fo = 20 kHz,8 欧姆)= 0.05%
THD(Pout = 20W,fo = 1kHz,4 欧姆)= 0.022%
THD(Pout = 20W,fo = 20kHz,4 欧姆)= 0.07%
增益 = 20 (26dB)
空闲功耗 = 70mA
零件清单:
R1,R2,R3 : 22K
R4 : 1M
R5 : 10K
R6 : 200K
R7 : 1 欧姆
C1 : 1.0uF
C2,C3 : 10uF
C4 : 0.1uF
C5 : 0.22uF
C6 : 2200uF
C7 : 100uF
IC : LM18 75