时间:2023-04-03 10:13
人气:
作者:admin
悦耳动听自然容不下噪声和失真,音频电子工程师在模拟信号处理为此不断奋斗,但是由于系统的小型化,数字化,无线通信引入的数字噪声,来自电源的开关噪声,射频器件带来的高频干扰都给电子工程师带更大的挑战。
01
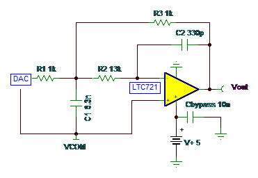
首先从麦克风输入就要选择合适的放大器,避免器件把本身的噪声放大输入到后级。下图为麦克风放大器电路。LTC722具有最小92dB PSRR,68dB CRMM可以抑制电源噪声和共模噪声,本身噪声密度8 nV/√Hz at 1 kHz,THD+N为0.0005%,这些性能可以满足一般的应用。
除了输入,LTC722也适合用于输出端。

02
在数字音频系统,数字信号需要转换成模拟输出,虽然DAC采样频率高于可听频率范围,但是该带外噪声还是可能被在更高频率下工作的D类放大器混叠回到音频范围内,有些DAC输出利用低通滤波抑制这些高频噪声。跟一阶RC滤波相比,二阶滤波器的滚降为–40dB/十倍频程比一阶滤波–20dB/十倍频程更高的滚降速率,同时运放可以提供更低的输出阻抗。
Gain=R3/R1



以上Butterworth滤波器为反向输出,如果需要同相输出,可以使用以下Sallen-Key滤波器。

03
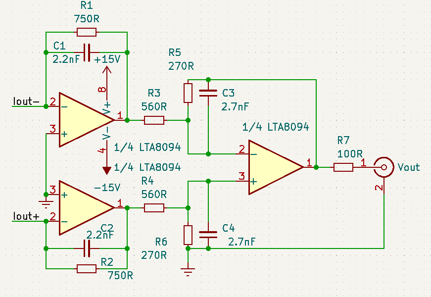
有些DAC为了获得更高的信噪比采用差分电流形式输出,而声音要以电压形式表现,就需要将差分电流转换成电压(如下框图),LTA458x是高电压低噪声音频运放。+/-20V的供电范围,可以输出更宽的动态,0.8 μVRMS噪声,THD为0.005%性能,这些性能都为此类应用提供可选的方案。提供两运放和四运放封装形式,为多通道输出设计减小PCB面积。如果有更高的噪声和失真要求,先积提供LTA809x,同样+/-20V的供电范围,噪声,THD+N,CMRR,PSRR等表现更出色,在电源开关噪声下,高CMRR,PSRR性能尤为重要。


原理图示例,这里展示一个通道输出,Vout = 2-VRMS。

参数对比

04
当你需要有多个输入源切换的时候,LTC5228或者LTC2467也许是不错的选择,两路或者四路SPDT模拟开关,-72dB 分离度,免除串扰的烦恼。当然,如果你的设计中需要USB切换,先积有合适的产品。


参数对比
