全球最实用的IT互联网信息网站!

AI人工智能P2P分享&下载搜索网页发布信息网站地图

当前位置:诺佳网 > 电子/半导体 > 音视频/家电 >

NRK3301—QSOP24离线语音芯片赋能空调, 实现互动喊

时间:2022-04-09 15:17

人气:

作者:admin

标签: 芯片 

导读:‍‍‍空调的使用效果很全面,不管是在炎热的夏天,还是寒冷的冬天,空调的使用都能够满足我们的要求。空调是能够为我们的室内进行温度调控的,因为不管是过冷还是过热的室内...

‍‍‍空调的使用效果很全面,不管是在炎热的夏天,还是寒冷的冬天,空调的使用都能够满足我们的要求。空调是能够为我们的室内进行温度调控的,因为不管是过冷还是过热的室内温度,我们都会觉得不舒服的,身体感觉不舒服的话,那么我们的心情肯定就不会好的哪里去的,为了我们能够有一个好的心情去工作与生活,空调成为了我们生活中的必要的家电产品。

然而,随着智能化浪潮的兴起,人们对交互体验的需求不断增长,现在的电器设备都在走向智能化,空调也不例外,生产厂家为提升用户体验,通过创新提升产品竞争力而面临着智能空调的电路越来越复杂,需求的元器件越来越多,以实现多样化的各种功能(定时、声控、睡眠唤醒训练等),在产品综合BOM成本不断提高的同时,产品开发周期也越来越长。

NRK3301在空调上的应用

普通的空调主要是通过遥控器来控制开关,没有办法实现声控,而智能空调,您只需要躺在沙发上喊话控制着空调开关,不用遥控器,就可以对空调进行控制开关。空调厂家优选九芯电子的低成本NRK3301离线语音芯片实现语音控制空调。

加入NRK3301语音识别芯片的空调在5米以内都能听到主人的指令,在噪音环境下芯片识别率高达92%,主人仅仅需要对这台空调喊话,它就能乖乖地执行命令,可以实现温度调节等基本的控制。

  • 欢迎使用XXX,我是小明,您可以叫我“小明小明”唤醒我;
  • 小明小明——我在
  • 打开空调——好的主人,已打开空调;
  • 关闭空调——好的主人,已关闭空调;
  • 空调温度调节到28度——好的主人,已调至28度;
  • 空调温度调节到31度——好的主人,已调至31度;
  • 制冷模式——好的主人,已打开制冷模式;
  • 制热模式——好的主人,已打开制热模式;
  • 睡眠模式——好的主人,已打开睡眠模式;

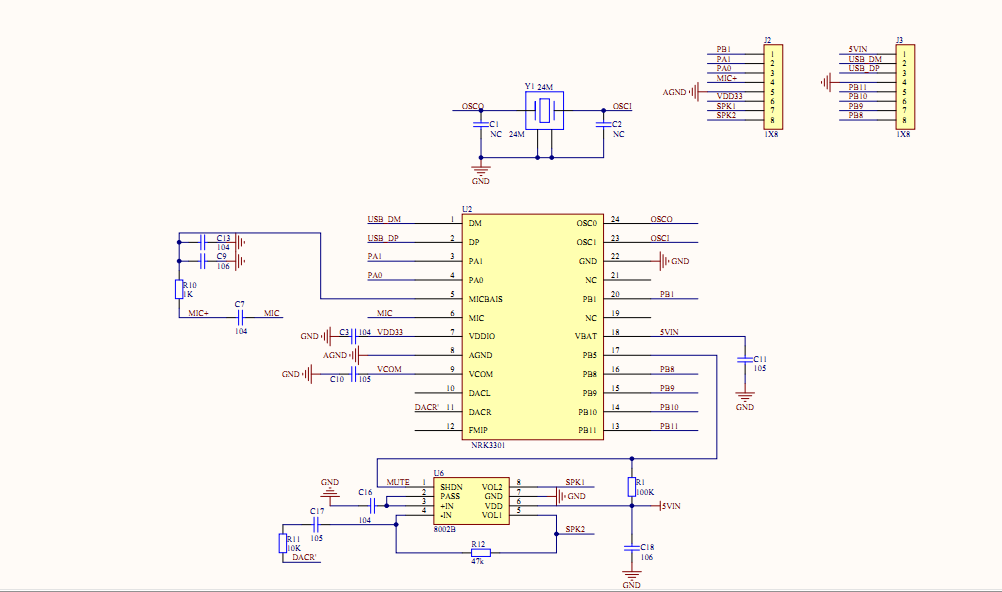
NRK3301设计原理图
420f3ce8-b75c-11ec-82f6-dac502259ad0.pngNRK3301的基本功能特点

高性能 32 位 RISC 内核,主频 240MHz,支持硬件浮点运算,内置 1MB SPI FLASH;

离线语音识别,采用最新的神经网络(TDNN)算法,具有识别精准,误判率低等优势,5 米远场可靠识别;

语音降噪算法:过滤掉稳态噪声、对动态噪声也有很好的抑制作用,噪音下也可准确识别 ;

支持 MP3,WAV,WMA,APE,FLAC, AAC,MP4,M4A,AIF,AIFC 音频解码 ;

采样率支持 8KHz / 11.025KHz / 16KHz / 22.05KHz / 24KHz /32KHz /44.1KHz / 48KHz;

外设一个全速 USB 2.0 OTG 控制器

一个 I2S 数字音频接口,支持主机和从机模式;

四个多功能 16 位定时器,支持捕获和 PWM 模式;

三个用于电机的 16 位 PWM 驱动发生器;

三个全双工基本 UART,UART0 和 UART1 支持 DMA 模式;

两个 SPI 接口支持主机和设备模式;

一个 SD 卡主机控制器;

一个硬件 IIC 接口支持主机和从机模式;

内置 Cap Sense Key 控制器;

10 位 ADC 用于模拟采样;

所有 GPIO 上的外部唤醒/中断;

随着科技的发展以及人们生活水平的提高,除了空调,加入九芯电子NRK3301语音识别芯片的其他各种智能家电都会相继推出,并且在人们的生活和发展中会逐渐的应用到生活中去。
九芯电子引领智能语音“芯”时代!

温馨提示:以上内容整理于网络,仅供参考,如果对您有帮助,留下您的阅读感言吧!
相关阅读
本类排行
相关标签
本类推荐

CPU | 内存 | 硬盘 | 显卡 | 显示器 | 主板 | 电源 | 键鼠 | 网站地图

Copyright © 2025-2035 诺佳网 版权所有 备案号:赣ICP备2025066733号
本站资料均来源互联网收集整理,作品版权归作者所有,如果侵犯了您的版权,请跟我们联系。

关注微信