时间:2021-11-09 23:26
人气:
作者:admin
FP6151 是输入可达 36V 的异步降压型稳压器。内置 75mΩ 内阻的高位 NMOS,具有出色的负载和线路调节能力,可在宽输入电压范围内实现 5A 的连续输出电流。电流模式工作下提供了快速动态响应和简化回路的稳定性,工作开关频率可透过外部电阻设定。并具有低压拴锁保护、过流保护和过热保护的功能,稳压器在关断模式下仅消耗 10µA 的电源电流。FP6151 是一款功能齐备,应用极为简单,且只需要少量的外部组件就可完成的降压型稳压方案。
特色
➢ 宽输入工作电压范围 4.5V~36V
➢ 内建软启动 2ms
➢ VFB 反馈电压 0.808V (±2%)
➢ 高位 NMOS 内阻 75mΩ,输出电流最高可达 5A
➢ 转换效率可达 90%
➢ 关机低消耗电流 10µA
➢ 可透过外部电阻调整工作频率
➢ 具有低压拴锁保护(UVLO)、过流保护(OCP)和过热保护(OTP)
➢ 封装 SOP-8L(EP)
应用案例
1、车载充电:用FP6151给汽车点烟口降压5V给手机充电
2、机顶盒:用FP6151给适配器降压给内部电路供电
3、灯串:用FP6151给电池或适配器降压驱动灯串
4、小家电:用FP6151给36V以内适配器降压稳压提供内部模块供电
封装脚位

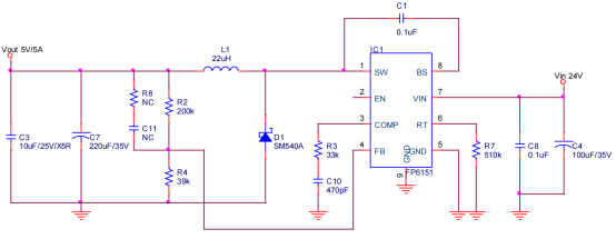
应用电路图