时间:2021-11-09 23:06
人气:
作者:admin
FP8208A 是一款开关模式降压型锂电池充电管理芯片,输入电压应用适合 5V 交流适配器,可对单节锂离子电池进行定电流或是恒压充电,其最大充电电流为 3.5A,最大充电电流可由外部电阻进行设定,在充电方面细分成 3 种模式,包含了涓流模式、定电流模式与定电压模式。FP8208A 集成了多项保护机制,包含了内置输入欠压保护、输入过压保护、芯片过温保护、电池短路保护、电池温度监控。
特色
➢ 输入工作电压范围 4.8V~5.5V
➢ 高精准截止电压:4.2V±1%
➢ 可调式充电电流最高可达 3.5A
➢ 精准充电电流:±8%
➢ 固定工作频率 720kHz
➢ 充电指示灯显示
➢ 自动再充电功能
➢ 多种保护功能:输入欠压保护、输入过压保护、芯片过温保护、电池短路保护、电池温度监控
➢ 封装 SOP-8L 带散热片
➢ 可应用在手持式装置、锂电池充电应用、播放器、平板计算机、数码相机
热保护
应用案例
1、手持式装置:单节锂电池3.5A充电
2、锂电池充电应用:单节锂电池3.5A充电
3、播放器:单节锂电池3.5A充电
4、蓝牙音响:单节锂电池3.5A充电
封装脚位

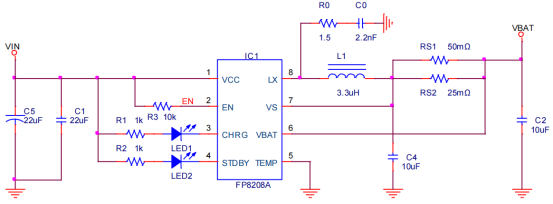
应用电路图