时间:2021-11-09 23:09
人气:
作者:admin
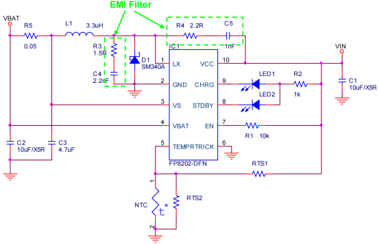
FFP8202 是一个高整合度的切换式锂电池充电 IC,FP8202 可广泛被使用在各种携带式装置的充 电应用。充电电流可透过外部的侦测电阻做调整,最大可输出 2A 充电。FP8202 的工作频率达 600kHz,可使用小型外部元件即可稳定工作输出。FP8202 还包含了欠压保护,自动回复充电,灯号显示以及温度保护等功能。
特色
➢ 可调式充电电流,最高可达 2A 输出
➢不需要外挂 MOSFET 与阻断二极管
➢使用于单节锂电池的切换型运作模式
➢高达 1%精准的充电电流
➢自动回复充电功能
➢涓流充电模式
➢C/10 的充电截止功能
➢指示灯显示功能
应用案例
1、便携风扇:单节锂电池12A充电
2、美容仪:单节锂电池2A充电
3、补水仪:单节锂电池2A充电
4、蓝牙音响:单节锂电池2A充电
封装脚位

应用电路图