时间:2023-05-11 17:39
人气:
作者:admin
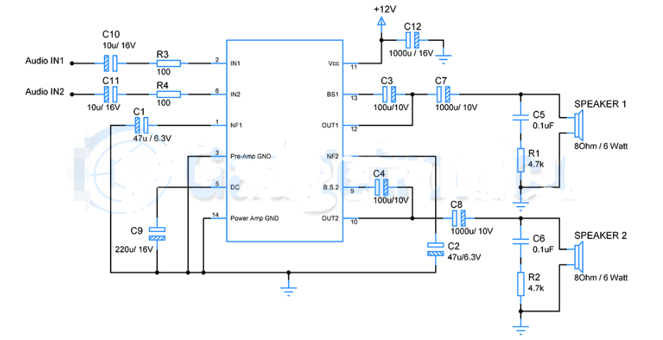
立体声放大器是指具有两个输出和输入通道的放大器类型。馈入两个通道的微弱输入信号将被放大,输出通道中的功率将得到提升。该电路能够为扬声器提供 6 瓦的功率。
LA4440
该电路使用内置立体声输入和输出通道的立体声芯片IC LA4440。LA4440 的工作电压范围为 12V 至 18V。除此之外,该芯片还可以在立体声模式下工作时为每个输出通道提供 6W 的功率。该放大器可以为输入信号提供约53.5dB的增益。
立体声功率放大器的工作原理

IN1 和 IN2 引脚是两个输入立体声通道,微弱的音频信号将通过它们馈送。电容 C10 和 C1 去除信号中的直流元件。电阻R3和R4将用作音量控制。引脚 2 和 6 连接到芯片 LA4440 IC 的内部音频放大器级。该级的放大输出被馈送到驱动器放大器,然后是输出级。放大后的信号将从输出引脚12和10获得。
电容C1是反馈电容,这决定了放大器的较低截止频率。降低电容值会增加输入信号的截止频率。
与引脚5一起使用的电容C9用作纹波滤波器。从引脚 13 连接的 C3 电容器充当自举电容器。这将为输出级提供偏置电压,从而允许输出信号达到轨到轨电压。
来自输出引脚12和10的耦合电容用于滤除信号中的任何直流噪声元件。紧随其后的是RC(C5R1和C6R2)网络,防止输出信号振荡。这将使LA4440能够在输出中提供稳定的信号。