时间:2023-05-13 16:02
人气:
作者:admin
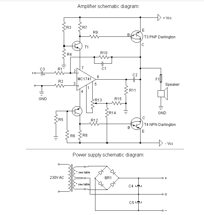
这款摩托罗拉放大器电路具有出色的Hi-Fi质量。该放大器电路可在 8 欧姆扬声器负载下产生 80 瓦 RMS 的最大功率。基本上,放大器用运算放大器增强,然后馈送到端级放大器。
晶体管 T3 和 T4 使用 MJ3001 和 MJ2501 作为主放大器。电位器R13必须设定为使直流电流使输出端的最小电压,甚至接近0伏。

当电路损坏导致扬声器上输入直流电压时,扬声器上的保险丝 F1 将很有用。电阻R1和电容C1是一个反馈电路,用于调节前置放大器MC1741的增益。
摩托罗拉放大器电路零件列表:

下一篇:构建一款便携式耳机放大器电路