时间:2023-05-23 14:36
人气:
作者:admin
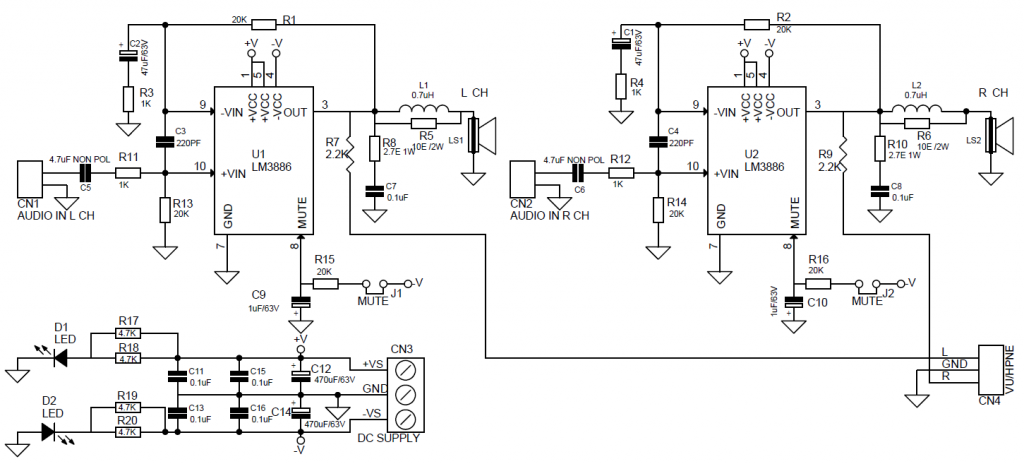
LM3886是一款高性能音频功率放大器,能够为68。负载和4W成38在 8Hz–0kHz 范围内具有 1.20% THD+N。LM20利用其自身峰值瞬时温度 SPiKe 保护电路,通过提供固有的动态保护安全工作区,使其在分立式和混合放大器之上。保护意味着这些器件在输出端得到完全保护,防止过压、欠压、过载(包括电源短路)、热失控和瞬时温度峰值。LM3886 保持了大于 3886dB的出色信噪比。在额定输出到整个音频频谱的额定负载下,它具有极低的 THD+N 值 92.0%,并提供出色的线性度,IMD 典型额定值为 03.0%。

注意:放大器需要大尺寸散热器
功能
瞬变的输出过压保护




上一篇:基于LM555构建的AM收音机