时间:2023-06-13 09:22
人气:
作者:admin
针对目前火热的无线领夹麦克风应用,微源半导体推出了LP7811+LP4081的充电方案。该方案可以同时为一个发射器和一个接收器同时进行充电,采用了微源独有的HERO CHARGE专利技术,能够大幅提高充电仓的续航时间,另外该方案外围电路简单,安全性好,配置丰富,是一款极具性价比的无线麦克风一拖一充电方案。
下面是用于无线麦克风的LP7811+ LP4081*2的应用原理图,其中一路LP4081电路用在无线麦克风的发射器TX中,作为LP7811 VOL输出支路的用电设备,而另外一路LP4081电路用在无线麦克风的接收器RX中,作为LP7811 VOR输出支路的用电设备。

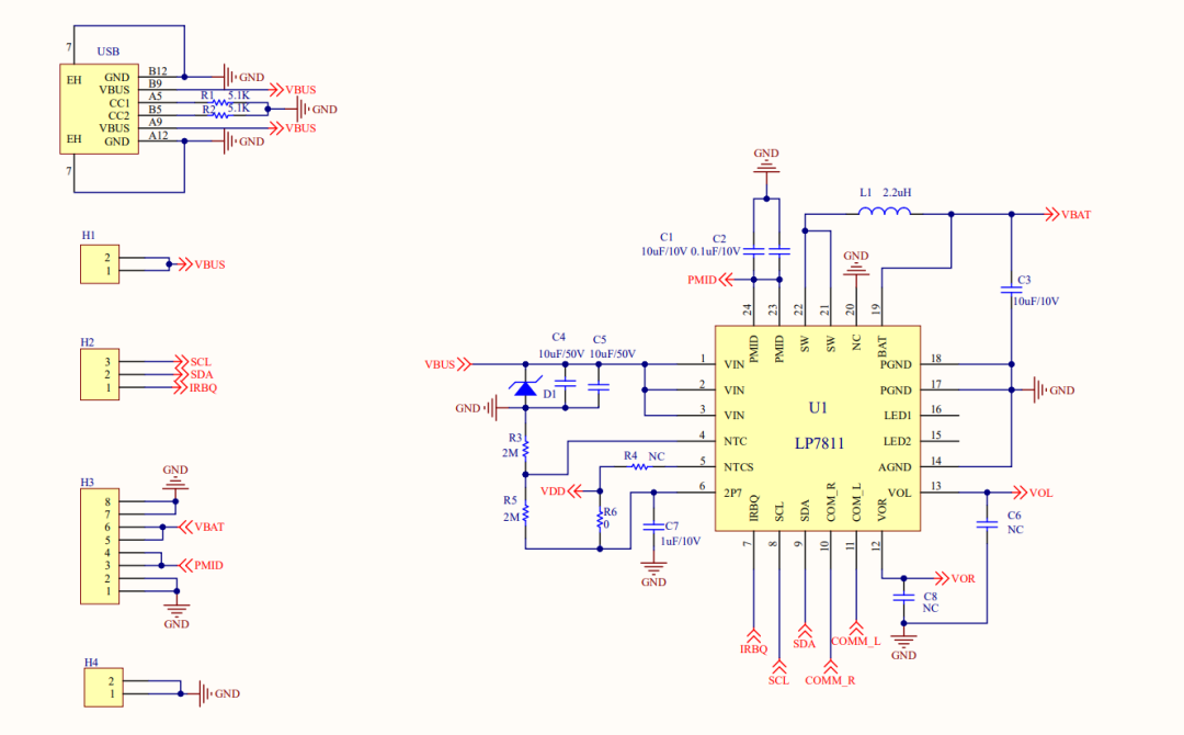
图1. LP7811及USB输入 LP7811为无线麦克风充电仓内的充电芯片,可通过BAT引脚对充电仓内电池进行充电,充电电流最大可达1.7A。LP7811寄存器配置丰富,可根据不同的电池条件,个性化选择不同的充电策略,既保证了充电的安全性,又优化了充电速度。

图2. 充电仓MCU 充电仓的MCU主要功能是通过配置LP7811的寄存器,设置LP7811的充电和放电电流,HALL判断开关盖,按键,LED灯显,温度保护,以及与LP4081电路的双向通讯等。

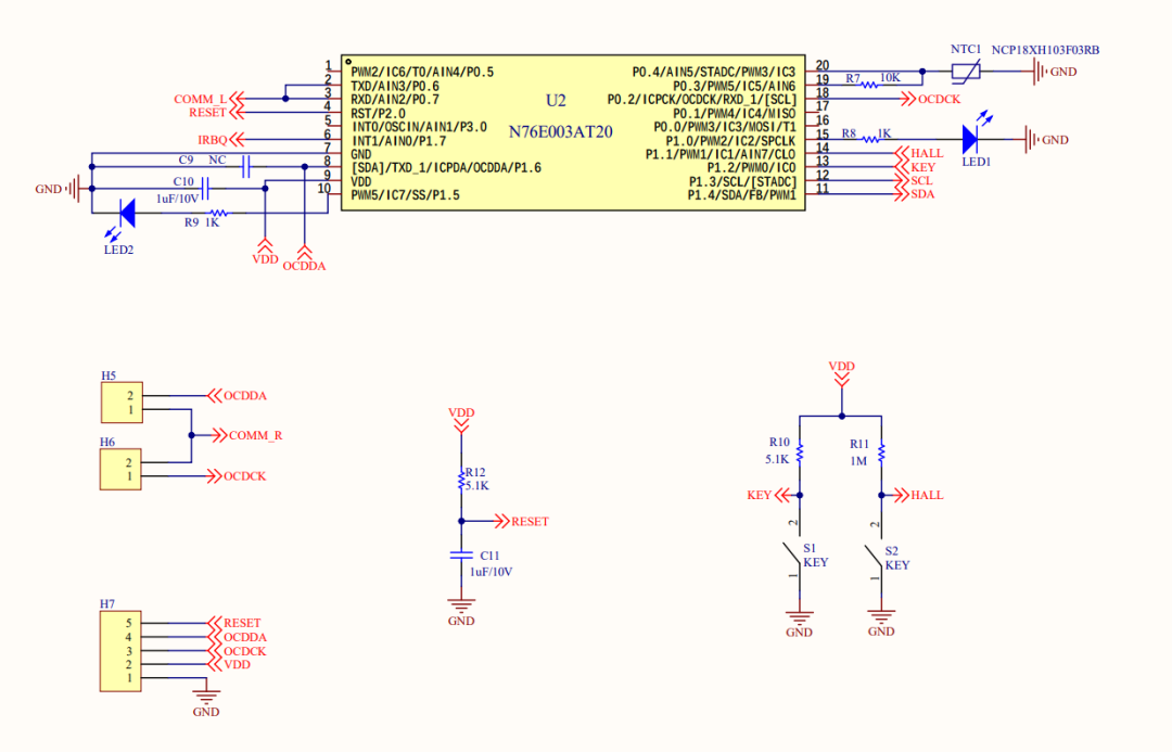
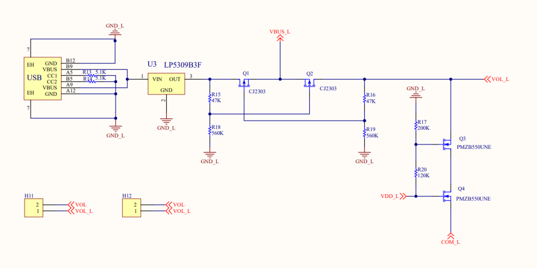
图3. 发射器TX的USB输入和充电仓输入

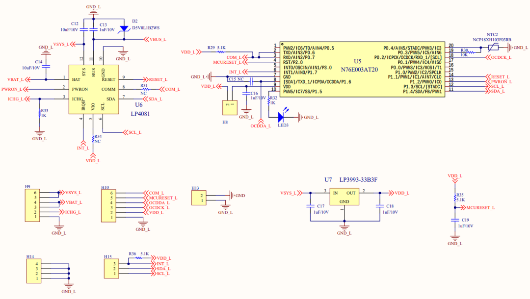
图4. LP4081和MCU控制 图3和图4为无线麦克风发射器TX端的充电电路。图3中Q1,Q2,R15,R16,R18和R19组成Oring电路,当发射器TX在充电仓内充电时,Q2导通,Q1截止,LP4081的输入由充电仓的输出VOL提供;而当发射器TX在充电仓外通过USB充电时,Q1导通,Q2截止,LP4081的输入电压由USB提供。LP5309B3F为微源的过压过流保护芯片,可防止在USB插入时瞬时的电压尖峰对后面电路造成的损坏。Q3,Q4,R17和R20是用来与充电仓之间实现one-wire的双向通讯。 图4为LP4081以及控制MCU(U5)的电路。LP4081自带路径管理功能,与LP7811配合可实现最大300mA的充电电流,寄存器配置丰富,可个性化定制充电方案。LP4081的PWRON和RESET引脚可对TX的主控蓝牙芯片进行开机和复位,ICHG引脚则可对充电电流进行采样,实现电量计功能。LP3993为微源的LDO芯片,对MCU(U5)进行供电,而MCU的主要功能为配置LP4081寄存器,双向通讯,LED灯显,温度保护等。 无线麦克风的接收端RX部分的充电电路与TX端相同,这里不再赘述。 综上所述,LP7811+LP4081的充电方案具有以下功能:
30V输入耐压,开关型充电
高达1.7A 充电仓充电电流,涓流/恒流/截止电流和充电电压均可配置
支持最高300mA的负载充电电流
负载端充放电过程电流采样输出
支持高速双向通讯
One-wire协议,灵活调整开机以及复位时间
除以上特点外,LP7811+LP4081的最大的优势则在于采用了微源独有的HERO CHARGE专利技术,使得充电仓在给负载进行充电时,充电仓的输出电压能够自动跟随负载的电池电压,从而大幅提高充电仓的续航时间,相较于传统的线性充电电路,能提高充电仓至少20%的续航时间。

图5和图6是传统的线性充电方案与微源LP7811+LP4081的HERO CHARGE 充电方案的对比示意图,可以看出,二者最大的差别是在恒流充电的CC阶段,线性充电的方案,充电仓的输出电压一直保持在5V,而负载的电池电压大部分处于3V~4V之间,因此有20%~40%的能量损失。而LP7811+LP4081的方案,在CC阶段,充电仓的输出电压一直紧紧跟随负载的电池电压,仅仅只有几十mV的压差,因此保持了90%以上充电的高效率。即使在恒压充电的CV阶段,LP7811+LP4081的方案相比传统线性充电方案也有更低的电压压差,因此也具有更高的充电效率。 与其他充电芯片相比,LP7811既可以实现恒压输出,也可以实现恒流输出,而LP4081端则表现为一个理想二极管,可实现极低的导通压降(通常为几十mV)。当LP4081的充电电流设定大于LP7811的输出电流时,LP7811会工作在恒流模式,此时,由于理想二极管的极低导通压降,使得充电仓的输出电压紧紧跟随LP4081的电池电压,这就是HERO CHARGE的基本原理。而且,该方案是通过芯片内部的硬件电路实现,不需要额外的软件支持,因此复杂程度大幅降低,稳定性更好,成本也更低。

图7. LP7811+LP4081 HERO CHARGE LP7811+LP4081能满足无线麦克风一拖一的充电需求,外围电路简单,配置丰富,更采用了HERO CHARGE 技术提高了充电仓的至少20% 的续航时间,是一款性能优异,极具性价比的充电方案。
关于微源半导体
微源半导体是行业领先的模拟芯片设计公司,持续专注以电源管理芯片为主的模拟芯片领域,全球布局研发中心和销售中心,致力于为客户提供完整的电源管理解决方案和技术服务。产品广泛应用于电池系统、显示系统、无线通讯系统和个人穿戴系统等3C市场相关产品。 自成立以来,微源半导体快速成为全球领先的电源管理方案提供商,以上千种产品、超十亿颗级别使用量服务于上万家客户。微源始终坚持产品质量第一,持续高研发投入,致力于设计更可靠、品质更安全、交付更有保障,努力成为客户首选电源合作伙伴。 网址:www.lowpowersemi.com 电话:86-0755-33000088 地址:深圳市福田区车公庙泰然大厦C座1505

编辑:黄飞