时间:2023-03-19 14:32
人气:
作者:admin
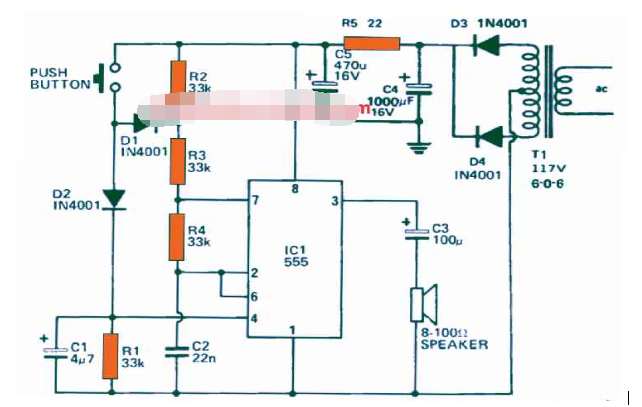
电子 2 音门铃电路围绕流行的 IC 555 设计。IC 555广泛应用于多种定时器,也可用作基本振荡器电路。在这个特定的项目中,IC的定时器和振荡器功能都被利用了。
一旦用手指按下指示的按钮,IC 555就开始以特定频率(音调)振荡,一旦松开按钮,频率就会发生变化,从而改变音调的声音,IC现在继续在特定时间段内生成第二个音调,由 IC 的 RC
时间常数决定。
因此,当按下一次铃铛按钮时,我们会从扬声器获得双音门铃声音,该扬声器直接连接到 IC 引脚 #3,并由 IC 555 输出直接操作。
电路的工作原理
参考下图,借助以下几点可以理解这种双音门铃电路的工作原理:
电容C2在启动时充电,通过电阻R2、R3和R4达到+9V电源电平。

但是,由于电容器的上端与IC的引脚#2和引脚#6相连,因此,一旦电容器两端的电压趋于达到6V电平,IC的两个内部比较器就会超过其阈值电平,导致引脚#3处的IC
555变低, 这反过来又导致IC的内部晶体管接通。动作将IC的引脚#7短路至地。
但是,由于引脚#7与电阻R3和R4和C2的连接点相连,现在开始通过电阻R4放电。
在此过程中,一旦存储在C2内部的电压趋于降至3
V以下,IC的输出就会再次变高,从而关闭IC的内部晶体管。这反过来又立即导致C2通过电阻R2、R3和R4再次开始充电。
该动作序列不断重复,导致在C2上产生三角波形,在IC输出引脚#3上产生一系列脉冲。
从IC引脚#3发出的这一系列脉冲可以通过电容器C3配置扬声器。
C3 电容器确保引脚 #3 输出电压中存在的直流分量不会到达扬声器,从而防止扬声器烧毁。
电容C2在3 V至6 V充电时产生三角波形,同时从6V放电至3V放电。
如果您想改变双音门铃电路的音调,只需调整电阻R2,R3,R4的值,或者只是适当地改变C2的值,直到达到所需的音调输出。
零件清单
