时间:2023-03-24 09:06
人气:
作者:admin
这篇文章主要是分享:D 类放大器,D 类放大器的优缺点,D 类放大器原理、D 类放大器电路图、D 类放大器设计、D 类放大器测试。
一、D 类放大器教程
什么是 D 类音频放大器?最简单的一个说法 D 类音频放大器是一个开关放大器。为了了解 D 类音频放大器的工作原理,我们需要了解 D 类音频放大器的功能以及开关信号是如何产生的。下面给出了框图帮助大家理解。

D 类音频放大器工作原理图
二、 D 类放大器怎么样?
D 类放大器效率高。与 A 类、B 类和 AB 类放大器相比,D 类音频放大器的效率可高达 90-95%,AB 类放大器的最大效率为 60-65%,因为它们工作在有源区并表现出低功率损耗,如果将集电极 - 发射极电压乘以电流,你就会发现这一点。
三、D 类放大器原理
现在,回到 D 类音频放大器的功能简化框图。

D 类放大器原理
你在同相端看到的,有音频输入;在反相端,有高频三角信号。
此时,当输入音频信号的电压大于三角波的电压时,比较器的输出变为高电平,当信号为低电平时,输出为低电平。有了这个设置,我们只是用高频载波信号调制输入音频信号,然后连接到 MOSFET 栅极驱动 IC,顾名思义,驱动器用于驱动两个 MOSFET 的栅极侧和低侧一次。
在输出端,得到一个强大的高频方波,我们通过一个低通滤波器来获得我们最终的音频信号。

D 类放大器工作原理图
四、D 类放大器设计所需组件
了解了 D 类放大器的基础知识后,我们可以来 DIY D 类放大器。这是一个比较简单的测试项目,组件也比较通用,你直接在网上就可以买到大部分组件,下面给出了带图片的组件列表。
构建 D 类功率放大器的零件清单
构建 D 类功率放大器的零件清单:

构建 D 类功率放大器的零件清单图
五、D类音频放大器电路图
D 类放大器电路电路图如下所示:

D 类放大器电路电路图
六、D 类放大器的使用方法
这里主要是讲一下 D 类音频放大器的主要每个功能模块,并且解释每个模块的工作原理。
1、输入电压调节器

输入电压调节器
首先使用 5V 稳压器 LM7805 和 12 伏稳压器 LM7812 调节输入电压。 这里非常重要,因为我们要用 13.5V 直流适配器为电路供电,而为 NE555 和 IR2110 IC 供电,需要 5V 和 12V 电源。
2、带有 555 非稳态多谐振荡器的三角波发生器:

带有 555 非稳态多谐振荡器的三角波发生器
从下图可以看出,我们使用了一个带有 2.2K 电阻的 555 定时器来产生一个 260KHz 的三角信号。
3、调制电路:

调制电路
从上图中可以看出,我们使用了一个简单的 LM358 运算放大器来调制输入音频信号。说到输入的音频信号,我们使用了两个 10K 输入电阻来获取音频信号,并且由于我们使用的是单电源,因此我们连接了一个电位器来抵消输入音频中存在的零信号。
当输入音频信号的值大于输入三角波时,该比较器的输出将为高电平,在输出端,我们将获得调制方波,然后将其馈送到 MOSFET 栅极驱动器 IC。
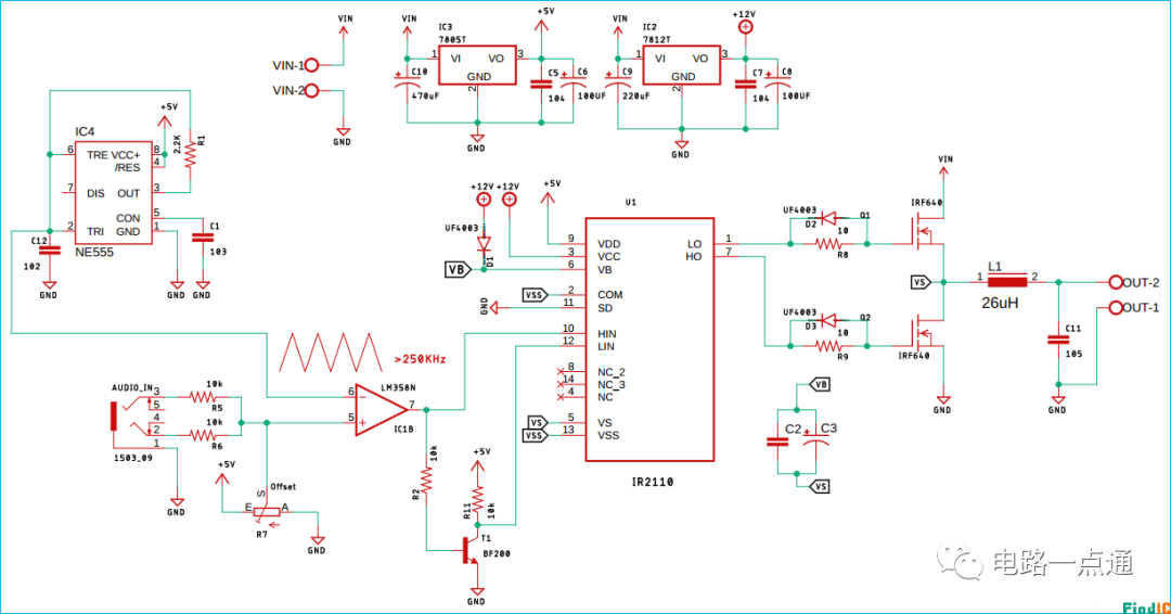
4、IR2110 MOSFET 栅极驱动器 IC:

IR2110 MOSFET 栅极驱动器 IC
我们使用了 MOSFET 栅极驱动器 IC 来正确驱动 MOSFET。所有必要的电路都按照IR2110 IC 数据表的建议放置。
为了正常工作,该 IC 需要输入信号的反相信号,所以我们使用BF200高频晶体管来产生输入信号的反相方波。
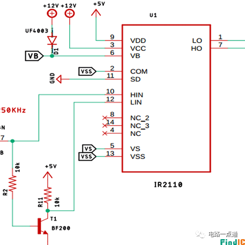
5、MOSFET 输出级:

MOSFET 输出级
从上图中可以看出,我们有 MOSFET 输出级,它也是主要的输出驱动器,因为我们正在处理高频和电感,所以总是涉及瞬态,所以我们使用一些 UF4007 作为反激防止 MOSFET 损坏的二极管。
6、LC 低通滤波器:

LC 低通滤波器
MOSFET驱动级的输出是高频方波,这种信号绝对不适合驱动扬声器等负载。
为了防止它,我们使用了一个 26uH 电感和一个 1uF 无极性电容来制作一个低通滤波器,记为 C11。这就是简单的电路功能。
七、测试 D 类放大器电路
测试 D 类放大器电路
从上图中可以看出,使用了一个 12V 电源适配器为电路供电,它发出的电压比 12V 略高,准确地说是 13.5V,非常适合我们的板载 LM7812 稳压器。
负载使用的是 4 Ω、5 W 的扬声器。 对于音频输入,我使用的是带有 3.5 毫米长音频插孔的笔记本电脑。
当电路通电时,不会像其他类型的放大器那样发出明显的嗡嗡声,但是这个电路在较高的输入电平下会出现削波问题,所以这个电路有很大的改进空间。当驱动中等低负载时,MOSFET 根本没有变热,因此对于这些测试,它不需要任何散热器。
八、进一步增强
这个 D 类放大器电路是一个简单的原型,有很大的改进空间,这个电路的主要问题是采样技术,需要改进。为了减少放大器的削波,需要计算适当的电感和电容值以获得完美的低通滤波器级。与往常一样,可以在 PCB 上制作电路以获得更好的性能,可以添加一个保护电路,以保护电路免受过热或短路的影响。
审核编辑:汤梓红