时间:2023-03-30 10:24
人气:
作者:admin
TWS(True Wireless Stereo, 真无线立体声)蓝牙耳机是近年来异常火热的音频产品。它借助蓝牙芯片,先将手机与主耳机建立无线连接,再建立起主耳机和副耳机的无线通讯,从而完全摒弃了传统耳机间的线材连接,极大地方便了用户的使用。另外,主耳机是可以单独使用的,完全能够胜任现有市场上的单颗蓝牙耳机的应用需求,使用功能非常强大。因此自从2016年9月苹果发布第一款TWS耳机——Airpods以来,市场反响就非常热烈,后续音频厂商见此迅速跟进,扎堆布局TWS蓝牙耳机,使TWS耳机市场异彩纷呈。接下來Bluetooth 5 将带来更精彩的使用者体验,新的充电盒设计会让消费者更为方便。
轻巧且便于携带是TWS耳机最为重要的设计目标,受限于充电盒和耳机的狭小空间,这两部分所用的电池容量都无法做大,充电盒的容量一般在1000mAh以内(其中又以200-700mAh范围内最为常见),而耳机端的容量更小,绝大部分都小于100mAh。因此无论是充电盒还是耳机,都应该重视系统低功耗的设计,保证产品有较长的使用时间。
1、充电盒系统介绍
详细的充电盒系统框图如下:

图1 TWS充电盒系统框图
信号链部分,传感器主要有霍尔传感器,实现盒子的开合检测。LED灯实现酷炫的显示效果,蓝牙芯片则可以将盒子信息传送给手机,便于手机查看盒子电量信息。按键检测可能需要一些逻辑器件,如SN74LVC1G74这种D触发器,可以将按键的脉冲沿转变成电平的翻转,便于MCU记录按键信息。
电源轨部分,一般输入口做成5V的micro USB接口(苹果的Airpods是lightning接口,也是5V)。考虑到当前有不少支持高压快充的适配器,因此充电盒需要一个过压保护芯片做误插防护,再加一颗charger给锂电池充电。目前很多的charger都集成了过压保护的功能,但是过压响应时间大部分是us级别,建议额外再加一颗过压保护芯片做快速保护。Charger方面,建议用带power-path(即路径管理)的charger,一方面,当盒子电池电量较低时,插上适配器可以立刻得到较高的系统电压,保证盒子可以立刻给低电量耳机供电;另一方面,当快充电流设置的较小时,若负载需要恒定吃载(如驱动LED灯),这部分的负载很可能在charger的截止电流附近,不带power-path功能的话charger很可能无法判断电池已经充满,使用体验就会差一些。
电池一般都是单节锂电池,一般是由电池包厂商提供,并且已经将电量计和二次保护IC封包在内,保证电池更可靠的工作。单节锂电池的电源主要供给两部分:一部分升压到5V给耳机供电,另一部分降压到3V及以下给盒子内的MCU/Sensor等。
TI的产品非常丰富,能够覆盖充电盒绝大部分的需求,这里简要推荐如下几款IC,用在充电盒里再合适不过。推荐的指标主要是封装和功耗,功耗主要是IC在enable下的静态电流。需要提一下的是,由于过压保护和charger是在充电的时候才工作,此时adapter外挂,电源充足,因此这两部分不要求Iq小,但应该重视charger的漏电电流。
表1 TI充电盒方案汇总

2、耳机系统介绍
TWS一般有两个耳机,他们的系统都是一样的,详细框图如下:

图2 耳机系统框图
信号链部分,蓝牙芯片负责接收手机发送过来的数据,然后经过耳放推动耳机。传感器主要是重力传感器,检测耳机晃动等信号。目前蓝牙芯片的集成度非常高,还能做一些调音的功能。
电源轨部分,受限于非常狭小的耳机空间,耳机端已经不能做成micro USB接口的供电口,通常改成特定的金属接触片方式。耳机输入电源来自于充电盒升压稳定后的5V,因此耳机端的输入不存在过压的风险,可以不必加过压保护,直接经过charger后就可以给单节锂电池充电。同样的,电池同样由电池包厂商提供,集成电量计和二次保护。电池经过LDO再给系统提供2.5V或者1.8V的电源。
与充电盒的设计相比,耳机端的空间更小,对芯片的封装和功耗提出了更严格的要求。针对这种情况,TI在耳机端的方案汇总如下:
表2 TI耳机方案汇总

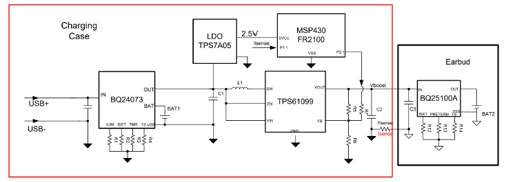
3、TI参考设计
TI有一份针对TWS耳机的参考设计TIDA-050007,下图是参考设计的系统框图。这个参考设计整机功耗只有18uA,并且采用简易算法实现升压的动态调节,在充电盒电池电压高于耳机电池电压时升压芯片TPS61099还可以进入直通模式,使充电效率进一步提高。

图3 TIDA-050007参考设计系统框图
针对耳机应用,TI网站还有非常丰富的耳机设计方案可供参考,包括产品框图、参考设计、热门产品等等。

图4 TI线上资源无线耳机系统框图
综上所述,TWS耳机的设计需要综合考虑功耗、封装和性能,使产品具有更好的体验结果。借助于TI丰富的资源,可以帮助你轻松实现产品的设计。
审核编辑:郭婷
上一篇:智能家居音频设计入门