时间:2023-04-02 15:15
人气:
作者:admin
描述
这是一个简单的音频监控系统的电路原理图,其中发射器将从一个位置拾取声音,另一个位置的接收器将再现它。接收器和发射器仅通过一组电线连接。在这里,电源和传输的信号共用同一根线。
麦克风拾取的音频信号将被围绕晶体管Q1和Q2构建的双级放大器放大。POT R2控制放大器的增益。该电路的电源来自互连线本身。电容器C4绕过线路中的所有音频和噪声,并确保电路的纯直流电。放大器的输出(音频信号)通过电容C6耦合到线路。
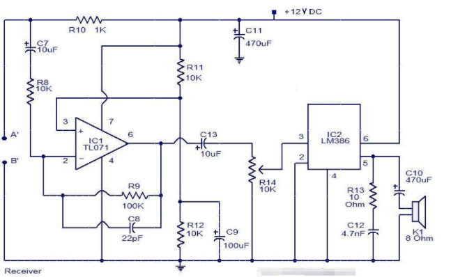
在接收器端,电容器C7从线路中提取音频信号,并将其馈送到IC1(TL071)的反相输入端,IC1作为电压放大器接线。IC1的输出提供给集成功率放大器IC2(LM386)的输入。IC2提供必要的电流增益来驱动扬声器。POT R14可用于控制接收器的增益。电容C11将音频和噪声与两个IC的电源隔离开来。
带有零件列表的电路图


笔记
在通用PCB上组装电路。
端子 A 必须使用所需长度的电线连接到 A‘。对 B、B’ 执行相同的操作。
麦克风 M1 可以是通用麦克风。
扬声器 k1 可以是 8 欧姆/2 瓦。
POT R2可用于控制发射器的增益。
POT R14可用于控制接收器的增益。
该电路可由 12V 电池或 12V 直流电源供电。
IC1 和 IC2 必须安装在支架上。
下一篇:一个简单的红外音频链路分享