时间:2023-04-14 17:37
人气:
作者:admin
华芯微电子,华芯,给世界一颗不平凡的“芯”,
HS6605充电橱柜灯方案
方案介绍 01
人体感应橱柜灯是由红外线感应开关控制的一种灯具,只需开门或挥手等动作即可轻松照亮,关上柜门即可熄灭,是生活中的一种集便利与节能为一体的设备。

功能说明 02
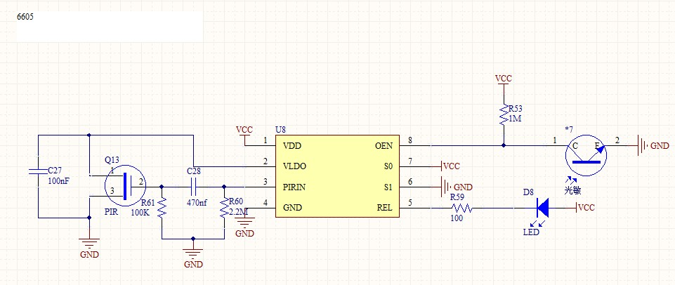
功能由HS6605芯片控制,上电后REL 先拉低持续2s(亮灯2S),再经过3.5s 的高阻态封锁时间,之后即进入正常工作模式:无人时REL 为高阻态(灯不亮);若检测到人体移动,则REL 拉低(灯亮),定时持续30s,可重复触发;REL脚最大驱动电流200mA。 HS6605搭配充电管理芯片,可以直接从USB 端口给单节锂离子电池充电,充电电流最大可调整到300MA。
方案优势 03
1.极低功耗,感应状态待机电流仅20UA,外围器件简洁 2.可省去外置三端稳压,HS6605可直接给探头稳压供电 3.可省驱动三极管/MOS管,HS6605最大驱动电流可达200mA一颗芯片+模拟探头+充电管理芯片即可实现人体感应橱柜灯所有功能
应用电路图 04
