时间:2023-04-29 17:48
人气:
作者:admin
在这篇文章中,我们讨论了几个电子鼓声模拟器电路,它们可用于使用几个运算放大器和几个其他无源电子元件以电子方式复制实际的鼓声。
使用电容器代替压电陶瓷作为传感器
传统的电子鼓套件使用压电盘固定在薄塑料膜的底部,该塑料膜用作鼓头。
根据塑料鼓棒的敲击次数,压电盘被激活,将成比例的电振荡发送到放大器,以便通过连接的扬声器复制鼓声。
然而,使用压电陶瓷作为传感器的缺点是,当您使用木材或较硬的鼓槌材料时,压电盘可能会破裂并且不再有任何节拍。
我们有两个电路用于这个鼓声实验。我们的第一个将解决压电传感器的问题,并铺设更厚的材料以实现更坚固的使用。即使您使用典型的陶瓷盘式电容器并尝试几次节拍,您仍然可以根据鼓拍检测到输出。
基本操作
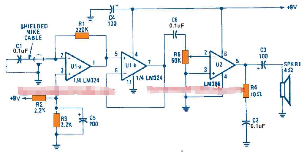
图1所示电路使用0.1 μF、100 WVDC盘式陶瓷电容,该电容通过屏蔽麦克风电缆连接到运算放大器U1-a的输入端。工作细节可以通过以下几点来理解:
撞击C1产生的微小电脉冲被U1-a增强数百倍。
其输出位于引脚 1 处,提供给 U1-b 的输入通道,该通道预先确定为电压跟随器。U2 是一种低压音频放大器,可适当地提高信号电平,以便在每次敲击 C1 时扬声器都会产生“叮”声。
我们测试了 0.1 μF 陶瓷盘式电容器的各种品牌、形状、尺寸和电压,它们都非常多样化。
专门为此任务检查的最佳电容器是额定电压为100 V或更低的较小电容器。
我们发现超过 0.1 μF 的值有效,但与 0.1 μF 类型相比,它们很少见。较小的电容器无法实现该电路所需的足够输出。
大多数情况下,0.1 μF电容作为传感器工作得很好。

零件清单

上图1所示的原理图是一个出色的测试电路,因为它可以让您在检查每个电容器时听到它们的可听音。有些电容器会产生短促的“叮叮”鼓声,而其他电容器则具有显着且较长的振铃声。
触发电路
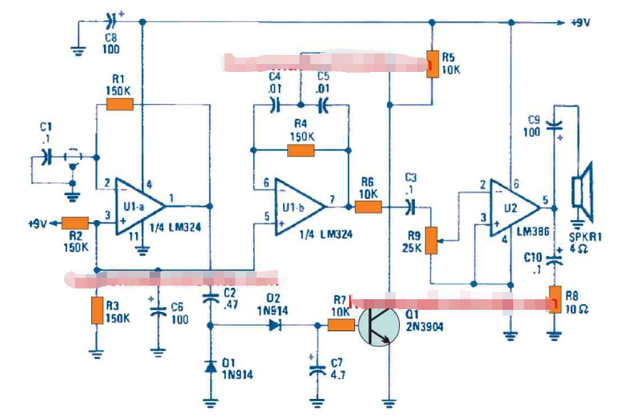
下图2所示的电路包含电容器的放大器输出脉冲作为触发信号,用于接通单个音调产生电路。
电容器输出脉冲的尺寸、间隔和幅度至关重要,因为它增加了决定产生的音频输出信号长度和形状的混合。

零件清单

电路的工作原理
U1-a周围的电子元件与以前的电路相似。但是,该电路U1-a的输出提供给包含C2、D1、D2和C7的倍压器/整流器电路。整流器的输出脉冲为Q1的基极提供正偏置。
音调发生器电路由运算放大器U1-b及其相关元件组成。除非触发,否则整个电路将处于非活动状态。发生器的输出提供给 U2(LM386 低功耗音频放大器)的输入端,U2 提供足够的信号增强来为扬声器 SPKR1 供电。
该电路在以下操作的帮助下实现了类似鼓的声音。
一旦击中C1,信号就会被U1-a增强。然后,其输出通过整流电路转换为直流电。
然后,该直流输出对C7充电,直到达到在短时间内打开Q1的水平。当Q1被激活时,它将C4和C5的连接点接地,使振荡器电路开始工作并产生“鼓声”。
输出音的时序由来自U1-a的脉冲幅度和C7的值决定。当两个或其中一个组件增加时,“砰”持续更长时间。您还可以通过减小 R7 的值来缩短音调持续时间。
通过尝试C4和C5的电容值,发电机的输出频率可调节到任何可听见的音调。您可以为低端选择 0.1 μF 或更大的值,为高端变体选择 0.01 μF 或更小的值,以生成恰到好处的音符。
对于新的动作和外观,传感器电容器可以固定在由长塑料管制成的鼓槌内。
您可以将电容器牢固地固定在管子一端的内边缘,并相应地放置粘合剂。使用足够长的屏蔽麦克风电缆将电容器连接到电路。之后,只需在任何刚性表面上用力撞击即可。
其他应用
您可以将经济实惠的鼓模拟器传感器用于其他声音应用。
如果您的家有敲门器,只需在敲门器接触的内部区域涂上一些强力胶水即可。然后,使用屏蔽麦克风电缆将传感器连接到电路。之后,使用交流电源,您将随身携带一个不常见的报警器设备。
电子邦戈声音模拟器电路
所提出的电子邦戈电路利用了5个双发通振铃振荡器电路,只需用手指触摸任何连接的触摸板即可激活。
这种触摸会产生微小的电信号,并由基于双三通的BJT放大器处理,产生实际的邦戈般的声音,可以通过任何标准放大器电路放大。
打击乐器和其他音乐音频,包括邦戈、鼓、木块、锣,也许是我们所有人最熟悉的。这些音乐特效发生器往往非常吸引人,是对大多数当代音乐的补充。
这些类型的音乐声音在几乎所有形式的音乐中引起的高保真、深度和节奏确实值得聆听和欣赏。

这个电子邦戈项目为任何现有的功放系统创造了一个完美的补充。
该电路产生的所有 5 种独特声音均由特定的双发通振铃振荡器级产生。(振铃振荡器并不是真正的自由运行的不稳定振荡器,而是可以通过任何形式的尖峰或脉冲激活或快速振荡。
考虑到我们的身体会积聚一定的电荷,只需用手指敲击给定的触摸板即可启动振荡器。因此,该设备可以像真正的邦戈乐器一样操作。
制作上面讨论的邦戈电路实际上非常容易,只需在条板上组装指定的部件即可。
然后,最终输出可以通过 3.5 毫米插孔提取到任何音频放大器中,以便在合适的扬声器上获得高保真、增强的电子邦戈声音。
5 个预设可以根据个人品味和喜好适当调整和修剪邦戈声音。
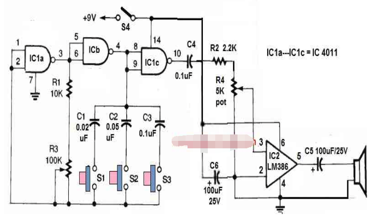
长号声音模拟器电路
我们下面的电路是短行程电子长号,如上图所示。部分长号的主要部分是R3滑动电位器。

一个简单的音频振荡器电路由一对四通道双输入NAND门IC1a和IC1b组成。该IC与R1、R3、C1、C2和C3一起控制振荡器的频率。
IC1c,另外为功率放大器提供驱动信号。IC2,就像振荡器输出的缓冲器一样。R4控制长号的输出音量。
R3 的滑块应有一个由塑料或木头制成的滑动杆。整个电路必须安装在一个微小的塑料外壳中,三个按钮S1-S3位于可接近的地方进行练习。