时间:2022-10-28 17:18
人气:
作者:admin
在许多地方,比如公开演讲或一些使用扬声器的音乐节目,我们听到来自同一扬声器的音乐和声音。您可能已经注意到,一旦有人开始对着麦克风说话,扬声器的音乐就会停止,我们开始聆听扬声器的声音。反之亦然,当人停止说话时,音乐又开始了。在这种情况下,当麦克风打开时,音乐或音调会完全关闭。它被称为画外音电路。
在画外音电路中,语音的优先级高于信号。如果存在语音或麦克风已打开,则另一个信号会立即关闭,以向扬声器提供麦克风音频。因此,在画外音电路中,有两个输入,一个比另一个具有更高的优先级。较高优先级的输入与话筒连接。它与语音调制器电路不同,后者的输入音频失真以产生调制音频。
在本项目中,我们将构建一个音频画外音电路,其中将有两个输入可用。我们将使用按钮来激活画外音功能,这意味着当按下开关时,将出现画外音,并且输出扬声器上将提供更高优先级的输入。
我们将在音频语音电路中执行以下操作-
我们将在放大器上连接扬声器。
该电路将有两个输入。
通常,该电路将从任何3.5mm音频插孔(如iPod,手机,音乐播放器系统等)获取音频输入。
在另一个输入中,将连接麦克风进行配音。
我们将添加一个轻触开关来激活画外音。
按下开关时,麦克风将获得第一优先级,麦克风将通过放大器与输出扬声器连接。
在优先级较高的第二个输入的情况下,我们将连接驻极体麦克风或胶囊麦克风。我们将使用基于 LM386 的音频放大器电路驱动一个阻抗为 8 欧姆且 RMS 输出为 0.5 W RMS 的扬声器。LM386是一款非常好的小型功率放大器,能够驱动8欧姆.5瓦扬声器。
所需组件
LM386
10uF / 16V 电容器
470uF / 16V
0.047uF / 16V 多星薄薄电容
10R 1/4 瓦
12V电源单元
12V 继电器
轻触开关
3.5mm 音频插孔
8 欧姆 / .5 瓦扬声器
胶囊或驻极体麦克风
.1uF 电容器
10k 1/4千瓦特电阻器
面包板
连接电线
如果您对Vero板感兴趣,还需要以下东西 -
烙铁
焊锡丝
维罗板。
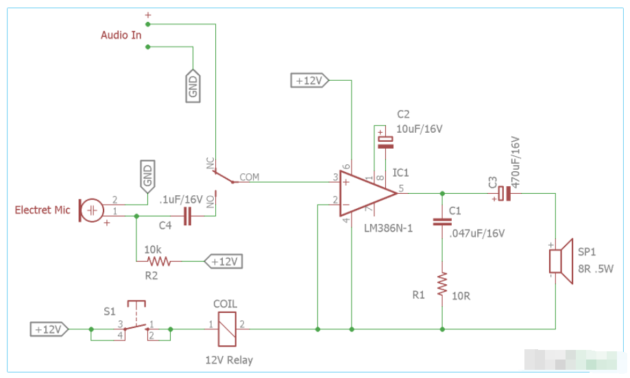
电路图和说明

功率放大器电路部分摘自德州仪器的LM386N数据表。

在上图中,我们可以看到德州仪器(TI)LM386N 数据表的屏幕截图。该电路将在输入信号到输出端提供200倍的增益。该电路由几个元件组成,其中两个10uF和250 uF的电解电容器(我们使用470uF)和一个0.05uF电容器(我们的电路中使用0.047)和一个10 Ω电阻构成功率放大器电路。.047uF 和 10 Ω 的电阻器在感性负载(扬声器)上产生缓冲电路。该电路需要从5-12V供电,4至32 Ω的负载可以与功率放大器连接。
LM386 音频放大器集成电路
LM386 音频放大器 IC的引脚排列和引脚说明如下

引脚 1 和 8:这些是增益控制PIN,内部增益设置为20,但通过使用PIN 1和8之间的电容器可以增加到200。我们使用10uF电容C3来获得最高增益,即200。通过使用适当的电容器,增益可以调节到20至200之间的任何值。
引脚 2 和 3:这些是声音信号的输入 PIN。引脚2为负输入端,接地。引脚3是正输入端子,其中输入声音信号以进行放大。在我们的电路中,它通过100k电位计RV1连接到电容式麦克风的正端。电位计充当音量控制旋钮。
引脚 4 和 6:这些是IC的电源引脚,引脚6为+Vcc,引脚4为地。该电路可以用5-12v之间的电压供电。
引脚 5:这是输出PIN,我们从中获取放大的声音信号。它通过电容器C2连接到扬声器,以过滤直流耦合噪声。
引脚 7:这是旁路端子。它可以保持开路,也可以使用电容器接地以保持稳定
该 IC 由 8 个引脚组成,引脚 - 1 和引脚 - 8 是增益控制引脚。在原理图中,10uF电容连接在引脚1至引脚8之间。这两个引脚设置放大器的输出增益。根据数据表设计,10uF电容连接在这两个引脚上,因此,放大器的输出固定为200x。
麦克风(麦克风)
下一个重要部分是驻极体麦克风。驻极体麦克风由两个电源引脚组成:正极和接地。我们使用的是 CUI 公司的驻极体麦克风。如果我们看到数据表,我们可以看到驻极体麦克风的内部连接。

驻极体麦克风由基于电容器的材料组成,该材料通过振动改变电容。电容改变场效应晶体管或FET的阻抗。FET需要由一个外部电源使用一个外部电阻器进行偏置。RL是负责麦克风增益的外部电阻器。我们使用10k电阻作为RL。我们需要一个额外的组件,一个陶瓷电容器来阻挡直流并获取交流音频信号。我们使用.1uF作为麦克风隔直电容。
中继
电路的逻辑部分由12V继电器产生。我们使用立方体中继来更改音频路径。

该继电器有 5 个引脚。L1和L2是内部电磁线圈的引脚。我们需要控制这两个引脚来打开继电器“ON”或“OFF”,我们正在使用轻触开关来做这件事。接下来的三个引脚是极点、否和 NC。电极与内部金属板连接,当继电器接通时,内部金属板会改变其连接。
在正常情况下,极点短路时常闭。NC 代表 正常连接。当继电器打开时,磁极改变其位置并与NO连接。NO 代表 常开。因此,在继电器处于关闭状态的正常情况下,如果我们将音频输入信号连接到NC引脚,音频将始终打开,直到继电器通电。我们通过NO引脚连接麦克风输入。这将设置麦克风或语音对音乐的优先级。
议长
对于扬声器,我们使用了8欧姆,0.5瓦扬声器。我们可以在下图中看到演讲者-


我们在试验板上构建了音频配音电路-

测试
为了测试电路,我们从Android平板电脑播放了歌曲,并在语音模式下使用了麦克风。在最后给出的视频中检查电路的完整工作 -

改进
通过制作合适的PCB和LM386N数据表中的适当设计参考,可以改进电路。下图显示了布局示例。此外,麦克风需要与扬声器保持近距离,以减少与反馈相关的错误。由于该电路作为基于单侧对讲的电路工作,我们需要在麦克风和音频信号输入之前添加更高功率的放大器和各种音调控制。通过使用两个LM386N连接完全相同的电路,可以使电路成为立体声。

下一篇:事件相机的工作原理和应用场景