时间:2022-11-07 16:20
人气:
作者:admin
我一直想构建的一个很酷的项目是具有良好范围的 FM 发射机。我一直对发射器的一些应用着迷,尤其是在我年轻的时候,和其他人一样,我大部分时间都在想象在间谍电影中使用一些设备和装置会有多酷。所以最近,在使用 Raspberry Pi 和运动库检查我的一个家庭自动化/安全项目时,我觉得为项目添加声音和现场收听会很酷,所以除了 Pi 提供的视频反馈之外,我还可以从被监控区域获得音频反馈。因此,在实施这个 Raspberry pi 监控系统的构思会议期间,这个 FM 发射器的想法又回到了我脑海中,虽然它不允许我远程收听(超过 10 公里的距离),但它至少可以让我在房子周围保持“耳朵”,在构建它之后,我会实现我年轻的一些目标。因此,几天前我终于找到了构建它的力量,在今天的教程中,将分享如何构建自己的FM发射机电路,并相信我,它工作得很好。
在这一点上,重要的是要指出,这样做只是出于实验和学习目的,因为某些国家的法律禁止未经授权的广播。因此,重要的是将FM发射机保持在较低范围内,并确保它必须在您所在国家/地区的法律框架内建造,并且不会对公众造成滋扰。我不会为任何事故持有任何股份。
FM 发射机的工作原理
FM发射机是一种使用频率调制原理广播其输入端提供的声音的设备。典型的FM发射机设计通常遵循下面的框图;

进入发射器的音频输入的信号强度通常较低,因此通常构建放大器以提高信号电平。基于所需的传输频率(通常在FM频段之间,88MHz至108MHz),使用振荡器电路生成载波频率并与音频信号混合以产生调制信号。然后,调制后的信号在传输级通过功率放大器,以产生与天线匹配的低阻抗。
FM发射机电路所需元件
构建此 FM 发射机项目需要以下组件:
2n2222 NPN 晶体管 x2
电容麦克风/音频插孔或任何其他音频输入部分
100nf 陶瓷电容器 x1
10nf 陶瓷电容器 x1
4 pf 陶瓷电容器 x1
100欧姆电阻 x1
10k 电阻器 x 3
1k 电阻器 x 1
100k 电阻器 x1
1M 电阻 x1
可变电容器 20pf
规格 18 - 22 铜线
9v电池
9v电池电容
这些组件中的大多数都可以从旧零件中回收。
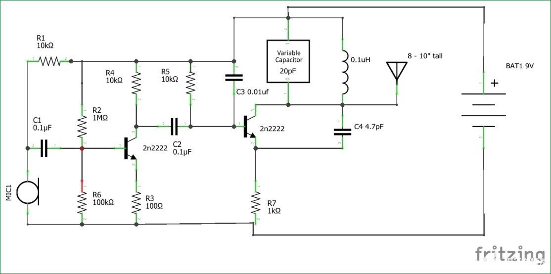
FM发射机电路图及说明
按照下面的简单 FM 发射机电路所示连接组件。

这就是这个简单的FM发射机电路在面包板上的外观

来自麦克风的音频输出信号通常很小,因此第一个晶体管执行将该信号放大到足以传输的水平的工作。如前所述放大后,FM发射器的下一阶段是调制。在此阶段,放大的音频信号与要传输信号的载波频率混合。该载波频率可以使用与电感器连接的20pF可变电容器来改变,并且这种特殊设计的典型频段在88MHz至108MHz之间,并且由于没有视觉输出来识别发射器工作的确切频率,因此您需要在上述频率范围内调整FM接收器无线电,以获得发射器传输的频率。用载波频率调制音频信号后,信号通过天线发出。
空芯电感器是通过将 8 到 10 圈 18 – 22 号线缠绕在 1/4 英寸前线上制成的,该前线可以用铅笔表示。这些教程中使用的元件值并不严格,出于学习目的,您可以使用电阻和电容值来优化发射器的性能。
除了上述用途外,FM发射器以及这种设计还可用于创建婴儿监视器,学校地址系统等。请确保在构建任何这些有用的东西之前检查您所在位置的法律。
下一篇:音响系统的均衡器技术详解