时间:2022-11-23 17:33
人气:
作者:admin
在这个项目中, 我们将使用自行设计的 PCB 制作耳机/音频放大器.该项目主要用于放大来自耳机的音频信号,但我们也可以使用它来放大低音炮或扬声器输出,只需切换几个跳线即可。
当我们在手机、笔记本电脑、FM 等音频设备中使用耳机时,功率对于普通用户来说足够,但对于嘈杂的音乐听众来说还不够,或者有时我们从某些设备获得的声音非常低。因此,为了解决这个问题,我们制作了这个方便的爱好小工具,即耳机放大器。该电路还可以用作音频放大器来放大低音炮输出,并且可以由便携式电池供电,因此用户可以随身携带。查看下面的完整详细信息。
所需组件:
集成电路 LM386 -2
装配式电路板
3.5 毫米音频插孔公/母 -2
电阻 100k -2
电阻 1k -1
电阻 22k -2
电阻器 10R -2
电容器 100nF -4
电容器 10uF -4
电容器 100uF -3
电容器 220uF -2
电源
发光二极管
伯格斯
工作说明:
该耳机放大器电路由LM386音频放大器IC制成。该电路的制作方式使用户不仅可以将其用作耳机放大器,还可以驱动低音炮扬声器或普通扬声器(4欧姆),并且可以通过扬声器获得惊人的响亮声音。为了在这两种模式之间切换,我们在这里使用了三个跳线。因此,如果用户想要驱动低音炮扬声器,那么他/她只需要配置这些跳线,如下所述。在这里,我们使用了两个LM386,用户可以使用3伏到9伏来驱动该电路。我们在四种情况下解释了跳线配置,以低或高增益驱动耳机或扬声器。我们使用红色矩形符号来表示蓝色跳线的位置,按照红色符号配置跳线:
1.要使用它来放大耳机输出,我们可以如下图所示配置跳线,在这种情况下,两个LM386 IC都独立工作,用于低增益的左右扬声器。用户可以使用两个给定的电位计独立设置耳机两个扬声器的音量。

2.第二种情况与第一种情况(耳机Apmlifier)相同,只是这次我们获得了高增益。当我们如下图所示配置跳线时,两个LM386 IC再次独立工作,用于左右扬声器,但这次具有高增益。用户可以使用两个给定的电位计独立设置耳机两个扬声器的音量。

3.在第三种情况下,我们可以通过更改中间跳线的位置来使用低音炮或扬声器(4欧姆/ 8欧姆扬声器)。当我们如下图所示配置跳线时,两个IC都以低增益串联工作。用户可以使用两个电位器设置总音量。您也可以在此配置中使用耳机,但音量应低,否则高音量耳机可能会损坏。

4.第四种情况与第三种情况相同,只是这次我们获得了高收益。我们可以在此配置中使用低音炮或扬声器(4 欧姆/ 8 欧姆扬声器)。当我们如下图所示配置跳线时,两个IC都以高增益串联工作。用户可以使用两个电位器设置总音量。您也可以在此配置中使用耳机,但音量应低,否则高音量耳机可能会损坏。

要为此耳机/音频放大器电路提供音频输入,用户需要使用AUX电缆,该电缆的两侧都有3.5mm音频插孔。一端将连接到该电路,另一端将连接到手机、笔记本电脑等音频源。

在此电路的输出端,您可以使用简单的耳机/耳机,也可以使用低音炮或扬声器。请记住如上所述相应地配置跳线。


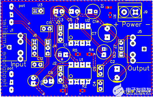
电路图和PCB布局:

下面是PCB布局的顶层和底层:


所以在订购PCB几天后,我得到了PCB样品,如下图所示:


拿到这些零件后,我将所有必需的组件焊接在PCB上,最后我们准备好了音频放大器板:


上一篇:语音芯片烧录的关键三大要素