时间:2022-11-25 17:22
人气:
作者:admin
简单来说,音调控制电路是我们可以控制音频设备输出的电路。控制输出意味着我们可以控制音频输出的音量、高音和低音。因此,为了实现这一目标,我们必须控制输出频率。如果我们能控制输出频率,那么我们的目标就达到了!
为了控制输出频率,我们必须使用某些类型的滤波器,它们只允许某些特定频率范围的信号并阻止其他信号。为此,我们有两种类型的过滤器,
高通滤波器
低通滤波器
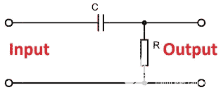
高通滤波器:
高通滤波器(HPF)是一种电子滤波器,允许通过频率高于截止频率的信号,并阻止所有其他低于截止频率的低频信号。它也是低切滤波器或低音滤波器。它用于消除声音中的噪声,并用于音频放大器电路。

低通滤波器:
低通滤波器(LPF)是一种滤波器,它允许传递频率低于截止频率的信号,并阻止所有其他高于截止频率的高频信号。滤波器的确切频率响应取决于滤波器设计。它也是音频应用中的高切滤波器或高音滤波器。低通滤波器正好与高通滤波器相反。

现在,什么是音频信号?因此,音频信号只不过是低频和高频的组合。低音被称为低频范围音调或低音。高音是指高频范围音调或更高音符。因此,在本文中,我们将解释如何使用音频音调控制电路控制低音,高音和音量。
该电路需要最少数量的元件,非常具有成本效益,所需的大部分元件都可以从垃圾箱中找到。
所需组件:
| 组件名称 | 组件数量 | |
| TL072 运算放大器 | 1 | |
| 100k 绘图(可变反射率) | 3 | |
| 抵抗者: | 2.2兆安时 (R1) | 1 |
| 10 kΩ (R2, R3) | 2 | |
| 100kΩ (R4, R5) | 2 | |
| 1 kΩ (R6, R7) | 2 | |
| 电容器: | 100 pF (C1) | 1 |
| 1 μF (C2) | 1 | |
| 2.2 微法 (C3) | 1 | |
| 22 nF (C4, C5) | 2 | |
| 220 nF (C6) | 1 | |
| 2.2 nF (C7) | 1 |
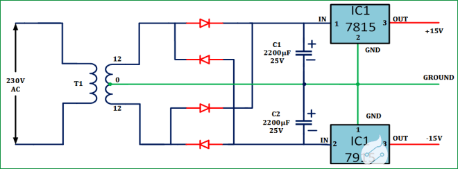
用于运算放大器音调控制器的双电源电路:
对于音频音调控制器电路中的OP-AMP,我们需要两个电源:+15V和-15V。我们可以从双电源电路获得两种电源。该电路的连接图如下所示。我们使用IC7815和IC7915来获得+15伏和-15伏。此 +15 伏和 -15 伏特提供给 TL072C。

我们使用 12-0-12 变压器从 15v AC 电源产生 230v。变压器会将电压从 230 伏降压到 12 伏。在这里,我们使用二极管IN4007连接桥式整流器。这将整流 12 伏电源。我们连接2200μF,25V的2个电容器用于滤波目的。然后它被提供给IC7815和IC7915。IC 7815 为我们提供 +15 伏电压,IC7915 为我们提供 -15 伏电压。这就是双电源的工作方式。


电路图及说明:

在这里我们可以看到,音频输入被提供给电路,并且在我们使用低通滤波器和高通滤波器之后,下面给出了高通滤波器和低通滤波器的说明。从双电源,我们得到+15V和-15V电源,进一步提供给TL072运算放大器。这里 +15 伏特提供给 TL072 运算放大器的第 8 个端子,-15 伏特提供给第 4 个端子。音频输入提供给 TL072 的第 3 个端子,我们从 TL072 的端子 1 获得输出。然后将此输出提供给可变电阻器(电位器)。有了这个电位器,我们可以更改音量、高音和低音。输出通过普通扬声器产生。在这里,我们使用了低功率扬声器,这就是输出声音低的原因,请检查最后给出的视频。
在这里,我们连接了三个电位计来控制音量、低音和高音。当您旋转电位计旋钮时,相应的参数(音量、高音和低音)将相应更改。
音频音调控制电路的工作原理:
音频音调控制电路主要用于控制信号带宽和满足音乐。我们可以将其分为两部分:放大器电路和音调控制器电路。
放大电路:
它由TL072同相运算放大器组成。R3电阻用于反馈,电阻R4接地。这两个电阻(R3和R4)控制运算放大器的增益。增益为 Av = 1+ (R3 / R4)。为了降低对运算放大器输出的失调影响,使用电阻R2。
电容C2在这里用作去耦电容以及切断低频。
音调控制器电路:
可变电阻RV1用于控制低音,RV2用于控制高音,RV3用于控制音量。电阻R7提供低音和高音之间的隔离。
要操作电路,请按照电路图连接组件,为TL072运算放大器提供+15v和-15v电源,并通过将3.5 mm音频插孔连接到电路来提供来自移动设备的音频输入。现在,您可以通过旋转电路上的三个电位计来控制低音,高音和音量。

作为该音调控制器电路的应用,它可用于以非常便宜的价格制造扬声器。它很容易实现,如果我们使用更高瓦特的扬声器,它也将提供良好的输出。