时间:2022-08-19 17:09
人气:
作者:admin
整机电路原理图的识图步骤和识图要领
若要识读整机电路原理图,首先要了解整机电路原理图的构成,再分别了解各个单元电路的结构,最后将各个单元电路相互连接起来,并读懂整机电路原理图的信号变换过程,即可完成识图。
整机电路原理图是由基础单元电路经过一定的方式连接起来构成的,是最重要的电子电路,可根据连接关系了解各个单元电路之间的信号流程及信号变换过程。
整机电路原理图的识图步骤和识图要领如下。
①了解电子产品的功能。电子产品的电路图是为了实现产品的功能而设计的,弄清整体功能和主要技术指标,便可以在宏观上对电路图有一个基本的认识。
电子产品的功能可以根据名称了解,如收音机的功能是接收电台发出的信号,经处理后将信号还原并播放声音;电风扇的功能是将电能转换为驱动扇叶转动的机械能。
② 找到整机电路图的总输入端和总输出端。整机电路原理图一般是按照信号处理流程进行绘制的,按照一般人的读书习惯,通常将总输入端画在左侧,信号处理是中间的主要部分,总输出端画在右侧。因此,在分析整机电路原理图时,可先找出整机电路原理图的总输入端和总输出端,即可判断出整机电路原理图的信号处理流程。
③以主要元器件为核心将整机电路原理图“化整为零”。在掌握整机电路原理图信号流程的基础上,以主要元器件为核心将整机电路图划分成一个一个的功能单元电路,再通过基础电路分析功能单元电路。
④ 综合各个功能单元电路的分析结果,“聚零为整”。将功能单元电路的分析结果综合起来,即“聚零为整”,完成整机电路原理图的识读。
分析整机电路原理图,简单地说就是了解功能、找到两头、化整为零、聚零为整,用整机原理指导具体电路分析,用具体电路分析诠释整机工作原理。
下面以超外差调幅(AM)收音机为例介绍整机电路原理图的分析方法。
1.了解AM收音机的功能
AM收音机将天线接收的高频载波进行选频(调谐)、放大和混频,与本振信号相差形成固定中频的载波信号,再经中频放大和检波电路,取出调制在载波上的音频信号,经低频功率放大器驱动扬声器。AM收音机如图1-2所示。

图1-2 AM收音机
2.找到信号的输入和输出部分,并划分整机电路原理图
图1-3为AM收音机整机电路原理图及其划分:根据电路功能找到信号的输入端;根据信号流程找到信号的输出端;根据电路中的几个核心元器件划分为五个功能单元电路。

图1-3 AM收音机整机电路原理图及其划分
3.详解各部分电路
(1)AM收音机的高频放大电路
图1-4为AM收音机的高频放大电路,用于放大天线接收的微弱信号,同时还具有选频功能。

图1-4 AM收音机的高频放大电路
图中的核心器件是三极管V1(高频),信号由基极输入,放大后的信号由集电极输出,并经谐振变压器耦合到混频电路。
天线接收的信号加到由L1、C1和VD1组成的谐振电路上,改变线圈L1的并联电容,就可以改变谐振频率。该谐振电路采用变容二极管的电调谐方式。变容二极管VD1在电路中相当于一个电容,电容量随加在其上的反向电压变化,改变电压,就可以改变谐振频率。此外,高频放大电路输出变压器一次侧线圈的并联电容也使用变容二极管VD3,与VD1同步变化。C1和C2是微调电容器,能微调谐振频率。
高频放大电路的直流通路如下:
①+9V经变压器线圈L2为三极管V1的集电极提供直流偏压;
②+9V经56kΩ电阻与12kΩ电阻分压形成直流电压,经高频输入变压器二次侧线圈为三极管V1的基极提供直流偏压;
③ 三极管V1发射极连接的电阻1.8kΩ作为电流负反馈元器件,用于稳定三极管V1的直流工作点,与1.8kΩ电阻并联的0.1μF电容为去耦电容,可消除放大电路的交流负反馈,提高交流信号的增益。
(2)AM收音机的本机振荡电路
图1-5为AM收音机的本机振荡电路。该电路采用变压器耦合方式,形成正反馈电路。其振荡频率由LC谐振电路决定,在LC谐振电路中也采用变容二极管(VD2),将调谐电压加到变容二极管VD2的负端,使变容二极管的结电容与高频放大电路中的谐振频率同步变化。改变调谐电压,VD2的结电容会随之变化,本振信号频率也会变化。当谐振频率增加时,本振信号频率也同步增加,使高频载波与本振信号频率始终相差465kHz。中频信号的频率为465kHz。

图1-5 AM收音机的本机振荡电路
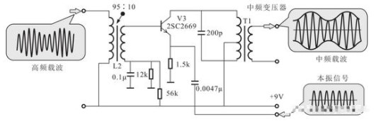
(3)AM收音机的混频电路
图1-6是AM收音机的混频电路。该电路的核心器件是三极管V3。高频载波经变压器耦合后加到V3的基极。本振信号经耦合电容0.0047μF加到三极管V3的发射极。混频后的信号由V3的集电极输出。集电极负载电路设有谐振变压器,即中频变压器。中频变压器的一次侧线圈与电容(200pF)构成并联谐振回路,从混频电路输出的信号中选出中频(465kHz)信号,送往中频变压器。

图1-6 AM收音机的混频电路
(4)AM收音机的中频放大电路
图1-7是AM收音机的中频放大电路,输入电路和输出电路都采用变压器耦合方式。中频放大电路的主体是三极管V4,中心频率被调整到465kHz,可以有效排除其他信号的干扰和噪声。

图1-7 AM收音机的中频放大电路
(5)AM收音机的检波电路
图1-8为AM收音机的检波电路。检波电路与中频放大电路连接,V5是中频放大电路的放大三极管。经V5放大后的中频载波信号由中频变压器T3选频,再由T3的二次侧线圈将中频载波信号送到检波电路。检波电路中的二极管VD4将中频载波信号的负极性部分检出,再经RC低通滤波器滤除载波信号的中高频成分,取出低频音频信号输出。

图1-8 AM收音机的检波电路
单元电路原理图的识图步骤和识图要领
电子产品的整机电路原理图是由很多单元电路原理图组成的。例如,收音机的整机电路原理图是由高频放大电路、本机振荡电路、混频电路、中频放大电路、检波电路、低频放大电路等部分构成的;录音机的整机电路原理图是由话筒信号放大电路、录音均衡放大电路、偏磁/消磁振荡电路、放音均衡放大电路、音频功率放大电路等部分构成的。要熟悉电子产品的电路结构和工作原理,就应首先看懂组成整机电路原理图的单元电路原理图。
单元电路原理图的识图步骤和识图要领如下。
1.分析直流供电过程
电子产品在工作时一般都离不开电源供电,识图时,可首先分析直流电压供给电路,将电路图中的所有电容器看成开路(电容器具有隔直特性),将所有电感器看成短路(电感器具有通直特性),如图1-9所示。

图1-9 直流电压供给电路的识图方法
2.分析交流信号的传输过程
分析交流信号的传输过程就是了解交流信号如何从输入端传输到输出端,以及在传输过程中经过的放大、衰减、变换等处理过程。
3.通过了解核心元器件在电路中的功能完成识图
核心元器件的功能是看懂电路原理图的关键。
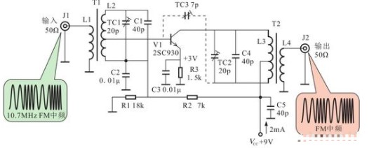
图1-10为典型调频收音机的中频放大电路。

图1-10 典型调频收音机的中频放大电路
典型调频收音机中频放大电路的识图方法如图1-11所示。

图1-11

图1-11 续
图1-11是由电阻器、电容器、变压器、三极管构成的单元电路。识图时,注意到三极管V1是该电路的核心元器件,即可初步判断该电路具有信号放大作用。