时间:2022-09-19 15:36
人气:
作者:admin
该项目能够控制扬声器的行为。当插入 3.5 毫米音频时,它会断开内部扬声器。
背景
售价 30 美元的 Echo Dot 是一款音乐流媒体播放器,它有一个 3.5 毫米音频插孔。内部扬声器只适用于命令响应的东西,我不会用来听音乐。挑战在于,当插入 3.5 毫米插孔时,它会使内部扬声器静音。除非你有一个永远在线的放大器,否则你最终会错过 Alexa 响应。我认为的典型用例是用于各种输入(音乐流、电唱机,但可能是电视、CD 等)的放大器,并且在不使用时我会切换到待机状态。因此,无法保证当您与 Alexa 交谈时,放大器会同时打开并连接到正确的输入;插入 3.5 毫米扬声器时,内置扬声器总是静音,听到响应我认识应该是一种正向反馈。
可实现功能选项
听音乐时插入 3.5mm 插孔,完成后拔出。这是一个简单、技术含量低的解决方案,但便利系数为零。
如果您的放大器支持(或使用外部蓝牙适配器),请使用蓝牙。这一点比较便利,因为您可以在想听音乐时让 Alexa 连接到蓝牙设备;绝对比插入/拔出电缆更好,但仍然是一个额外的步骤。此外,根据设备配置(例如,使用外部蓝牙适配器时),您的音频质量会稍低一些,即使放大器关闭,蓝牙也可能仍然连接,从而再次将音频路由到无处。
我提出的解决方案是当我获得对内部扬声器行为的控制时。这涉及对 Alexa 的修改,因此可能并不适合所有人。但提供了最大的灵活性。
我的解决方案
Echo Dot 使用 3.5 毫米连接器,当插孔插入时会断开两对针脚。解决方案相对简单:将电缆连接到这些针脚对并决定何时激活内部扬声器。根据您的配置和复杂程度,可以采用多种选择:
将两对永久短路。为此,你可以通过直接在 PCB 上短接这些引脚来简化项目并避免对设备进行任何机械修改。不过缺点是内置扬声器将始终打开,因此,例如,如果您想在超级高保真高保真设备上聆听音乐,您将听到来自 Echo 扬声器的恼人回声音乐。
如果您的放大器有一个 12V 输出触发器,可以配置一个指定的输入(因此电压仅在放大器打开并且选择了 Echo Dot 连接到的特定输入时才存在),那么最简单的解决方案可能是购买通过放大器输出触发器控制的 2 通道 12V 继电器。我的放大器虽然有输出触发器,但对于任何输入,它只能配置为作为一个整体打开/关闭放大器。所以在我的情况下,我需要一个不同的设置。
当我选择连接 Echo Dot 的输入时,控制器已经知道,因此激活 Particle Photon 上的一个引脚是一件简单的事情,它将引导一个 2 通道继电器,当立体声激活时断开内部扬声器。
拆卸 Echo Dot
拆开 Dot 其实并不难。但是事情以后再也不会一样了;有一个粘性橡胶垫可以放回去,但它会显示已被移除。此外,还涉及一些钻孔,焊接,切割。正如我一开始警告的那样,这涉及到使用精密的电子设备,所以你需要冒着把设备变砖的风险。

轻轻取下底部的橡胶垫。轻轻撬开它就会剥落。

去除橡胶垫后,底部仍粘有透明箔。为了接触螺钉,我只是在那个箔上钻孔。使用 Torx 螺丝刀,卸下螺丝。小心地打开设备。
焊接

接下来是棘手的部分。3.5mm 连接器的引脚非常小,所以要非常小心。电缆需要焊接到上图中标记为 1-4 的引脚上。如果短接针脚 1&2 和 3&4,即使插入 3.5 毫米插孔,内部扬声器也会打开。正如我在“我的解决方案”部分所述,有多种选择如何以及何时打开/关闭内部扬声器扬声器。

与焊接电缆相同的视图。
机械工作
为了取出电缆,需要进行一些修改。
首先,内部骨架看起来像镁合金(顺便说一句,对于这个价位的设备来说非常了不起)。有必要在连接器所在的位置下方移除一点,以便让电缆出来。我用的是 Dremel,但不管用。

接下来需要在塑料外壳上切开开口,让电缆出来。

只是为了确保电缆牢固,我涂了一点胶水,并在顶部隔离

最终,将它完全组装起来

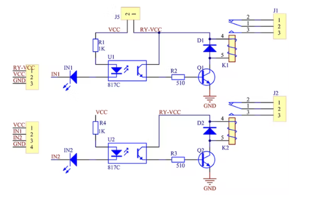
原理图:

连接如下(继电器 -》 光子),请注意跳线 RY-VCC/VCC 必须在此配置中移除:
VCC -》 3.3V
RY-VCC -》 车辆识别号
IN1 -》 GPIO D4
IN2 -》 GPIO D4(我从同一个 GPIO 转向;如果你想安全地避免负载过高,你可以从例如 D5 转向,只需将引脚编程为镜像 D4)
接地 -》 接地
然后使用 Alexa 将我标记为 1&2 的东西连接到 J1 1&2 和 3&4 到 J2 1&2(这些通常是关闭的,因此即使断电,内部扬声器也会处于活动状态)。
此外,我使用放大器 12V 触发器。这确保了当放大器被手动关闭时,它会将 Alexa 重置为内部扬声器。

最终成果:


上一篇:空调是否有除湿功能?