时间:2022-10-14 09:55
人气:
作者:admin
●快速检测家用变频空调外机电器盒
家用变频空调的电控系统主要有内机主板与外机电器盒组成,在售后维修过程中如何简单识别外机电器盒是否损坏?那么,接下来我们一起来看看吧!
一、目视化检查
1、强电部分重点检查:是否存在PCB板烧坏、是否存在器件鼓包烧、是否存在器件破损、是否存在漏插漏装、是否存在接错、是否存在氧化腐蚀等等。
2、弱电部分重点检查:线路中器件烧坏(如:感温包线路烧、电子膨胀阀驱动IC线路烧、通讯线路中烧、继电器引脚烧断等,需要同步排线线路走线是否存在线破损、线接驳错、线接驳包扎异常、老鼠咬断线、外围器件是否存在绝缘不合格等等),以免造成维修更换后再次出现烧板。
二、万用表测量技巧(单板)
1、保险管:万用表导通档,测试保险管两端情况,导通为正常,反之故障。

2、整流桥:主要测试正、负极分别对交流输入端的二极管特性。
①测试正极对交流输入端的特性:黑表笔接正极,红表笔分别接交流端(L、N),显示0.495V,如出现导通说明此有故障。
②测试负极对交流输入端的特性:红表笔接负极,黑表笔分别接交流端(L、N),显示0.495V,如出现导通说明此有故障。

3、IPM测试:主要测试UVW三相分别对P、N端是否存在短路,二极管档正常值约0.4V。

①上桥臂测试:
使用万用表二极管档测试P与UVW三相之间二极管特性为0.4V左右,注意测试时P端接万用表的黑表笔。
②下桥臂测试:
使用万用表二极管档测试N与UVW三相之间二极管特性为0.4V左右,注意测试时N端接万用表的红表笔。

③相与相测试:使用万用表电阻档测试U、V、W三相,相与相之间是否存在短路。

4、测量IGBT
主要测试三管脚间是否存在相互短路,短路导通则为故障;测试方法:万用表导通、电阻档两两管脚测试。

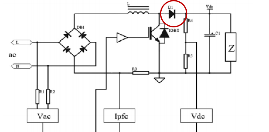
5、测量PFC电路快速二极管
主要测试两管脚二极管特性,如导通则为故障,正常值约0.383V。


三、总结
上述方法通过检测保险管是否存在开路、整流桥IGBT二极管IPM是否存在短路,这些包括售后主要失效情况,如其它器件需要进一步通电复核。
审核编辑:刘清