时间:2022-10-20 09:13
人气:
作者:admin
●音响无法正常使用?
一、背景
某地区一家店铺,空调开启后,店里的音响产生干扰,导致音响声音听不清。周围没有什么干扰设备,单开音响没问题,空调压缩机启动后就会有干扰,网点尝试挪动音响设备,调整空开线路均未能解决。
二、屏蔽压缩机有效果?
售后人员使用锡箔纸将压缩机屏蔽,类似法拉第笼的效果,然而并没有什么效果。因为音频段的信号一般通过电线传导的方式耦合。验证:从其他店面引入另一组电源线供空调使用,音响的干扰消失,重新接回店里的电源,故障又出现。对于这种传导耦合,可以应通过滤波、吸收等手段,一般主板都有EMI滤波电路。
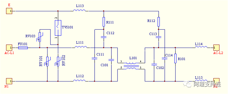
三、主板的滤波电路不作用吗?
一般空调外机主板都有一个双向滤波电路,如下图所示,是不是该电路没有起作用?进一步排查店里的电控柜,发现电控柜没有有效接地,重新给电控柜做接地后故障排除。滤波电路中,共模干扰必须PE地线形成低阻回路,才能释放干扰能量。如果没有地线,滤波电路无法启动滤波作用,压缩机、IPM、开关电路干扰过滤。所有PE(保护地)不仅仅有安全保护,对于干扰与抗干扰有着重要的作用。

审核编辑:刘清
上一篇:空调电源线没有地线会怎么样