时间:2022-07-16 16:27
人气:
作者:admin
小家电是我国家电产业的重要分支,也是智能家居产业的重要组成部分。而家电是功能性设备,随着智能语音AI技术的发展,通过语音控制让操作变得更方便,一定是未来的趋势。
NRK3301离线语音AI芯片,让家电离线也能实现语音交互,产品应用已覆盖至家具、家电、照明、音箱和玩具等多个智能家居场景。
NRK3301智能家电语音芯片方案:
置入NRK3301语音芯片的家电,不需要通过APP、不需要联网,就可以实现语音控制开关,而NRK3301语音芯片是属于离线,离线语音控制芯片本地具备语音识别算法,控制都是命令式控制,命令式控制,即用户使用命令词条语音直接对家电设备进行控制,不需要跟家电设备有交互功能,设备执行命令就好了。
NRK3301智能家电语音芯片方案
只要用户在说出指令后,会隔离风噪,精准识别指令,5米远程识别,识别率达到了95%以上,并且识别距离足够在家里日常使用了!
NRK3301语音识别芯片引脚图:

NRK3301语音识别芯片的功能特点:
l 高性能 32 位 RISC 内核,主频240MHz,支持硬件浮点运算;
l 内置 1MB SPI FLASH;
l 离线语音识别,采用最新的神经网络(TDNN)算法,具有识别精准,误判率低等优势,5 米远场可靠识别 ;
l 语音降噪算法:过滤掉稳态噪声、对动态噪声也有很好的抑制作用,噪音下也可准确识别;
l 支持 MP3,WAV,WMA,APE,FLAC, AAC,MP4,M4A,AIF,AIFC 音频解码
l 采样率支持 8KHz / 11.025KHz / 16KHz / 22.05KHz / 24KHz /32KHz / 44.1KHz / 48KHz
l 三通道立体声模拟 MUX
l VBAT为 2.2V 至 5.5V,DDIO 为 2.2V 至 3.6V。
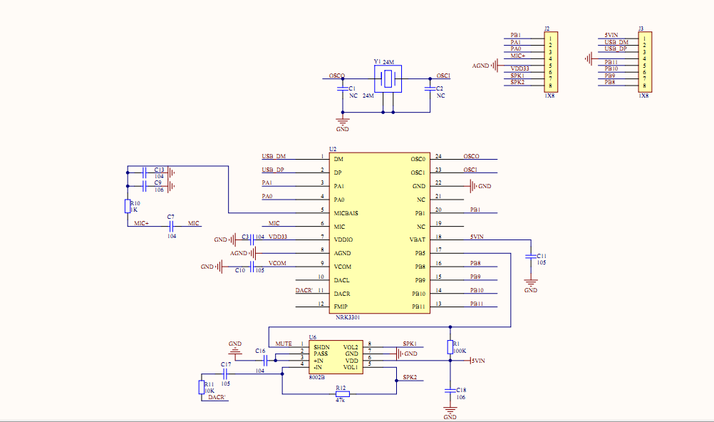
NRK3301语音芯片的电路参考图:

“控制”已成为智能家居场景的刚需,而语音是非常便捷、自然的交互方式,加入九芯电子NRK3301语音识别芯片的各种智能家电都会相继推出,并且在人们的生活和发展中会逐渐的应用到生活中去。
特别是离线语音控制,摆脱了网络的限制,可随时随地对就近产品进行唤醒和操控,更易进行普及化。
审核编辑:汤梓红