时间:2022-07-29 09:50
人气:
作者:admin
符合 IEC 60335 和 60730 的紧凑且可靠的高压 (HV) 永磁 (PM) 或无刷直流 (BLDC) 电机驱动器是各种电器应用所必需的,包括冰箱压缩机、洗碗机和洗衣机中的泵、冷凝器风扇在高效空调,抽油烟机和吊扇。设计人员一直承受着开发紧凑、高效且可靠的驱动器的压力,这些驱动器已通过国际安全标准认证。
显然,需要一种易于使用、通过 IEC 60335 和 IEC 60730 认证的 BLDC 电机解决方案,它不仅可以帮助设计电机控制系统,还可以提供故障诊断和保护。
加速软件认证和硬件开发
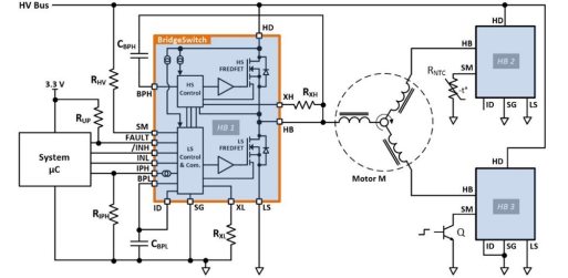
设计人员可以使用 Power Integrations 的 BridgeSwitch 系列集成半桥来简化高达 400 W 的 HV 逆变器驱动的单相、两相或三相 PM 或 BLDC 电机系统的各个方面的开发和生产(图 1)。BridgeSwitch IC 提供复杂的故障管理和报告功能——消费电器提高效率和减少可闻噪声所需的信息。BridgeSwitch 支持多种电机控制方案,包括梯形或正弦换向。

图 1:BridgeSwitch 系统框图
两个高压 N 沟道 600V 功率 FREDFET 具有超软和超快速二极管,非常适合硬开关逆变器驱动。低侧和高侧控制和驱动器是自供电的,无需外部辅助电源。两个 FREDFET 的故障安全、可调节、逐周期电流限制以及自适应死区时间控制和同时导通保护支持可靠运行。薄型、小外形、表面贴装封装提供更长的爬电距离,并允许通过印刷电路板冷却两个功率 FREDFET。
The system monitor (SM) pin provides designers with unparalleled flexibility to easily track various system-level parameters. And BridgeSwitch is self-configuring: If a resistor is connected to the HV bus at power-up (Figure 1, HB1), it configures itself into an HV bus-sense input with four undervoltage thresholds (100%, 85%, 70%, and 50%) and one overvoltage threshold. It configures itself into an external temperature-sense input if a resistance, such as an NTC, is connected to system ground at power-up (Figure 1, HB2). It can also be configured for other sensor inputs, such as vibration monitors (Figure 1, HB3). BridgeSwitch provides a unique, instantaneous phase-current output signal (on a dedicated pin, IPH), simplifying the design of sensorless control schemes. A single-wire, open-drain, bidirectional FAULT bus transmits all detected fault or status-change information from each BridgeSwitch IC to the MCU.
FAULT bus communication
上电时,每个 BridgeSwitch IC 都会根据 ID 引脚连接为自己分配一个唯一的器件 ID:HB1 的 ID 引脚连接到 BPL,HB2 的 ID 引脚悬空,HB3 的 ID 引脚连接到 SG(图 3)。此 ID 方案使 MCU 能够识别任何故障条件的物理位置。设备 ID 时间段 (t ID ) 用于总线仲裁:HB1 的ID为 40 µs,HB2 的ID为 60 µs,HB3 的ID为 80 µs。系统 MCU 被分配了一个 160 µs 的默认 t ID,以确保它始终赢得任何总线仲裁。

图 3:使用带有设备 ID 编程的单线状态通信总线的 BridgeSwitch 故障报告
FAULT 总线上的通信是对以下三种情况之一的响应:
成功通电后准备任务信号
由 BridgeSwitch IC 之一启动的 FAULT 状态寄存器更新
MCU 与一个或多个 BridgeSwitch IC 通信,包括查询当前状态报告或重置状态寄存器的命令
BridgeSwitch 使用一个 7 位字后跟一个奇偶校验位来报告状态更新。7 位字由五个块组成,状态变化组合在一起。这可以同时向系统 MCU 报告多个故障条件。当给定的故障条件已被清除时,分组条件还允许快速报告。
用于快速、单相 BLDC 设计的电机专家软件
Motor-Expert 软件简化了设计单相 BLDC 驱动器的过程。它支持传感器和无传感器操作,为开发人员提供额外的系统成本优化选项,并与许多常见的嵌入式 MCU 兼容。它带有用于恒速和恒转矩操作的即用型应用示例,所有这些都符合 IEC6730 A 类标准。Motor-Expert 简化了设计过程并缩短了上市时间。该界面具有一个 GUI 和一个四通道虚拟示波器(图 4)。

图 4:Motor-Expert 包括一个带有用于控制、配置、相位和无传感器控制的选项卡的 GUI(左),以及一个四通道虚拟示波器(右)。
Motor-Expert 软件包括精确的速度和电流控制回路功能。基于 API 的软件架构的模块化和灵活性加快了新用例和附加功能的开发。它支持将软件移植到各种 MCU 或将新用例和功能与系统 CPU 中的其他代码相结合。该软件符合静态 (MISRA) 和动态性能分析,涵盖延迟、执行时间和抖动。它适用于内存资源有限的 MCU,因为它只需要 14 kB 的代码内存和 5 kB 的 SRAM。
Motor-Expert GUI 还支持电机调整,新的控制回路系数实时更新,无需重新编译代码。数据,包括电流、速度、状态、电流误差和速度误差也显示在 GUI 上。诊断字段提供对逆变器和电机运行的洞察。
概括
BridgeSwitch 电机驱动器 IC 可满足设计人员快速开发紧凑且高效的 PM 和 BLDC 电机驱动器的需求,这些驱动器已通过 IEC 60335 和 IEC 60730 认证。内部故障保护包括 FREDFET 的逐周期电流限制和两级热过载保护. 广泛的系统级监控包括四级 HV 总线欠压和一级过压,以及系统温度和振动等参数的跟踪。BridgeSwitch 支持同时向系统 MCU 报告多个故障情况,ID 方案使 MCU 能够识别任何故障情况的物理位置。当设计人员需要 IEC-60730 A 类就绪的单相 BLDC 电机驱动软件时,
审核编辑:刘清