时间:2022-08-11 15:00
人气:
作者:admin
这是一款旨在为挑剔的耳机听众提供大量高品质功率的放大器。它可用于提升智能手机或适合录音室品质耳机的数字音乐播放器的输出电平,或从线路电平信号提供耳机电平输出。
注意:高声级会损害听力!这适用于灵敏度较低(或阻抗较高)的入耳式耳机。不建议与标准智能手机耳塞一起使用。作为构造者和用户,您有责任保护您的耳朵免受危险的声音暴露水平的影响。

补给品
电路板-我围绕从 eBay 获得的两块 PCB 构建了这个放大器:JLH 1969
印刷电路板组件-放大器电路板的电阻器、电容器和晶体管可以点击这个电子表格 (CSV) 文件获取
其他组件
24 V 1A 电源(例如CPC 的Tiger TP1129)
面板安装直流电源输入插座与上述匹配(例如2.1mm)
10K或22K双对数电位器(比如这个)
旋钮(RS 467-2479贵得离谱,但看起来很棒)
2 个唱机插座,面板安装(像这样)
1/4“ (6.35mm) 立体声插孔,面板安装(例如 RS 175-0155)
PCB 互连器(例如这些接头和插座)
晶体管散热片绝缘垫
屏蔽线和非屏蔽线
外壳材料、螺母和螺栓
工具
烙铁、焊锡
钳; 剪线钳;脱衣舞娘
(推荐)可调式工作台电源
钻孔、钢锯等
第 1 步:关于“JLH”A 类放大器

1969 年,John Linsley-Hood 在Wireless World杂志上发表了一篇文章,描述了一种基于四晶体管电路的音频功率放大器。它是一个工程杰作——它使用少量现成的组件,提供可靠和可重复的性能,但它并不简单到需要明显改进。使用现代组件,性能至少与原始组件一样好。
这是一个“A 类”放大器——这是一个技术术语,意思是即使没有信号,它的晶体管也总是打开(通过电流)。这样做的缺点是放大器使用的功率比替代的“B 类”(或 AB 类)类型要大得多,但随着输出电平的降低,失真会消失。
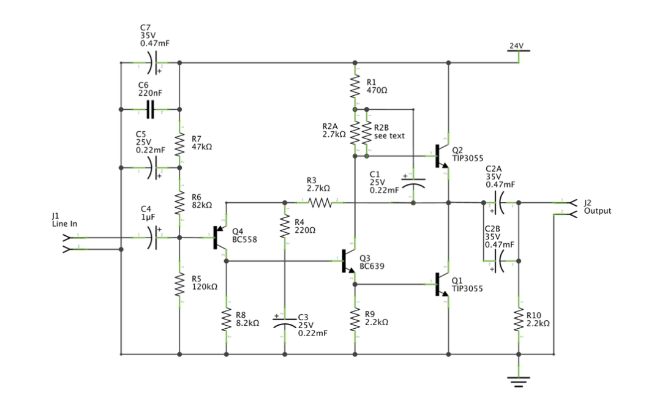
最初的 JLH 放大器旨在为 8 欧姆扬声器提供 10 瓦的输出功率。对于耳机应用,功率输出可能要小得多(1 瓦就足够了),所以我适当地调整了电源电压和工作电流。这意味着放大器产生的热量只是 10 W 版本的一小部分,并且可以使用廉价的现成电源。上面显示了经过调整的元件值的示意图.
第 2 步:匹配功率晶体管(可选)

当两个输出晶体管 Q1 和 Q2 具有相同的电流增益 (hFE) 时,JLH 电路实现最佳性能(最低失真)。在这一步中,我们批量测量每个晶体管的增益,并选择具有最接近增益的对(每个通道一对)。
这一步是可选的——构建原型放大器我买了一组 10 个 TIP3055 晶体管,它们之间的差异都没有超过 5%。现代制造比 1969 年更加一致,而且很可能同一批次的任何一对都会提供出色的性能。
你会需要:
一个5V电源
用于测量高达约 300mA 电流的仪表(带有输出电流表的台式电源是理想的)
一个2k2电阻
测试线(例如鳄鱼夹)
散热器或一块扁平金属
该过程是如图所示连接每个晶体管,施加电源并测量晶体管汲取的电流。(增益等于集电极电流除以基极电流——为了匹配我们真正需要的只是总电流)。对于典型的 TIP3055,增益为 100,上述电路中的总电流约为 200mA。
记下每个晶体管的电流读数,然后您可以选择具有相似读数的对。如果可以选择,更高的增益(更高的电流)会更好。
通电时晶体管会发热,这会影响增益!如果您发现在通电几秒钟内难以测量电流,请将晶体管夹在方便的金属片上以保持温度稳定。
第 3 步:开始 PCB 组装

与往常一样,首先从最低高度的组件开始组装是最容易的,在这种情况下是电阻器。
我已经展示了 eBay PCB 的组件位置(请参阅“供应品”的链接)。请注意,其中一些将与印在电路板上的值不同。
关于 R2A 和 R2B 的注意事项
R2 用于设置电路的工作电流,这会影响最大输出功率和产生的热量。eBay PCB 在 R2 位置有一个微调器。您可以采用这种方法(5K 微调器是合适的),但为了将“移动部件”保持在最低限度,我选择使用一个固定的 2k7 电阻器 (R2A) 与测试期间选择的第二个电阻器 (R2B) 并联。有关详细信息,请参阅步骤 5。
第 4 步:完成电路板组装

下一步是安装电容器和晶体管,并完成电路板组装。
小心两个小的(TO92 外壳)晶体管:并非所有 TO92 晶体管的发射极、基极和集电极引线的排列方式都相同。eBay 电路板使用 Q4 的 2SA970 部件,与我现有的 BC558 晶体管不匹配。这不是一个大问题,因为您可以小心地弯曲引线(见图)以适应。或者,您可以寻找具有正确引脚排列的 2SA970 或类似的低噪声、小信号 PNP 晶体管。
对于输出电容 (C2),我使用了两个并联的 470uF 电容,相当于一个大约 1000uF 的组件。这主要是为了使订购组件更容易(一包 10 个对于两个通道来说就足够了,还有备件),但也有助于保持低 ESR。
在焊接TIP3055 功率晶体管之前,请弄清楚在您使用的任何情况下如何安装它们。引线需要精确弯曲,因此两个 PCB 的尺寸相同。
第 5 步:测试和设置

在此步骤中,我们将检查每个电路板是否正确运行,并调整 R2 电阻以设置工作电流。
组装电路板时,重要的是要确保在通电之前将功率晶体管安装在某种散热器上。图片显示了安装在铝通道上的两块板,形成了下一步中描述的外壳。TIP3055 晶体管需要在外壳和散热器之间使用绝缘垫 - 外壳连接到集电极端子(详见图片)。不要将螺母拧得过紧,否则会损坏晶体管外壳。
1. 初始上电
如果您有台式电源(具有可变输出电压和电流限制),强烈建议执行“冒烟测试”以检查 PCB 是否存在故障。
如果您为 R2 使用了微调器,请将其设置为中途。将电源设置为12V,限流250mA,用万用表监测C2A/C2B正端与地之间的电压。当您通电时,这应该缓慢(超过 10 秒左右)从零增加到大约一半的电源电压(即 6V)。如果这行得通,你就可以进入下一阶段了。
如果没有发生这种情况,请检查以下常见故障:
您忘记焊接的元件引线
由焊点或 Q1 或 Q2 的外壳到散热器引起的短路
晶体管插入错误
电阻值不正确
2. 设置工作电流
在这一步中,我们为 R2B 选择一个值来设置每个放大器通道的工作电流。最佳电流约为 180mA,允许将全功率输送到 32 欧姆负载。
您需要在放大器上施加 24V 电源,同时测量电源电流(再次强调,台式电源是理想的)。当您施加电源时,将有一个高电流消耗(高达 400mA),直到直流电压稳定,然后它最终应该稳定到某个稳定值(可能 100-150mA)。当这稳定时,记录该值。
然后,您可以根据以下指南为 R2B 选择一个值,以达到 180mA(或刚刚超过)工作电流:
10K - 电流增加 25%
8K2 - 增加 33%
6k8 - 增加 40%
4k7 - 增加 60%
3k3 - 增加 80%
您可以快速将电阻器固定到 PCB 上,然后在稳定时通电并测量电流。当您满意时,修剪和弯曲引线并正确连接(见图)。
如果您为 R2 使用微调器,请从中间位置开始,然后慢慢调整至 180mA。较低的电阻会增加电流。
精确设置电流是可选的- 它主要影响最大输出功率的性能,希望您不会经常需要。如果您无法执行此步骤,请为 R2 使用固定的 2K2 电阻,或 2K7 与 6K8 (=1.93K) 并联。
第 6 步:建立外壳

显然,您没有理由不能在这里使用现成的外壳 - 唯一重要的是确保所有功率晶体管都有足够的冷却:每个晶体管的功耗约为 2 瓦,因此每个晶体管使用 10 °C/W 的散热器,或每对晶体管 5°C/W。
我的机箱是围绕两个 200 毫米长的 50 x 25 毫米铝制 U 型槽建造的,3.2 毫米厚,形成侧面。通过将功率晶体管用螺栓固定到通道上,PCB 安装在它们之间。这有点脆弱,所以下一步是将它们安装到底板上。
这里的底板长 200 毫米,宽 135 毫米,用四个 M4 内六角螺栓固定在侧面,每个角一个。拧紧螺栓时不要对晶体管引线施加压力,这一点很重要,因此请确保螺栓孔中有足够的间隙以进行调整。
一个底座固定在侧面,其余部分可以组装起来。所示的前面板和后面板由我从一个旧的 19 英寸机架箱中回收的厚拉丝铝板制成,每个 135 毫米宽 x 63 毫米高。它们使用 20 x 20mm 铝制 L 型截面(见照片)的短长度连接到外壳侧面,每个角落一个。通过这种布置,可以很容易地拆卸和更换用于钻孔和接线的面板。
机箱顶部与底板尺寸相同,安装在前后面板之间。我用一块薄薄的铝板制作了顶部,上面有一块 6 毫米的胶合板切割成合适的尺寸。我涂了几层丹麦油,以完成成品外壳的整体“1970 年代高保真”氛围。
第 7 步:接线


放大器的接线相对简单:我们有信号输入和音量控制、电源输入和耳机输出插座。
信号输入接线使用细(例如直径 3 毫米)屏蔽电缆从输入插座到音量电位器,从电位器到放大器输入。接线见照片。我在这里使用了隔离插座(即插座的“接地”侧未连接到外壳)。
电源输入插孔直接连接了一个 220nF 电容器,以帮助降低电源的任何高频噪声——尽管我发现这不是我使用的 PSU 的问题。
耳机输出插座的接线如图所示 - 左地和右地连接在一起。我使用的插座是非隔离型的,所以外壳通过这个点接地。
一切都完成后,您就可以进行第一次使用了。可以慢慢尝试增加音量。
最后一点:此放大器在运行时使用大约 10W 的功率。请不要让它永久开启!五分钟的预热时间足以让它达到稳定的运行条件。
第 8 步:测量性能

以下是内置放大器的测量性能。频率分析仪曲线是使用 Focusrite Clarett 音频接口和 NAK T-100 分析仪软件制作的。
