时间:2022-04-22 09:18
人气:
作者:admin
随着更多扫地功能跟清洁需求的增加,用户在使用扫地机的过程中,就避免不了出现各种小问题;一般在出现清洁时候的问题,扫地机内部CPU基本都能够检测出异常原因,但对于用户来说难以察觉,这样就会给客户带来困扰;
因此为了让扫地机更符合人性化,很多厂家都会将WTK6900语音识别芯片,嵌入扫地机中,实现声控功能,传统的扫地机通畅都需要链接蓝牙、或者红外遥控器来控制,若加入深圳唯创知音的WTK6900语音识别方案,在沙发躺着即可实现声控唤醒扫地机工作。
WT6900H语音识别芯片
WTK6900H-24SS 为本地语音触发引擎的辨识芯片,具有低成本、高可靠性、 通用性强的特点。在语音技术上实现了高可靠的唤醒识别率、更远距离的唤醒、 更低的误唤醒率、更丰富的语音控制指令条数、更强的抗噪音能力、更快地响应识别时间;
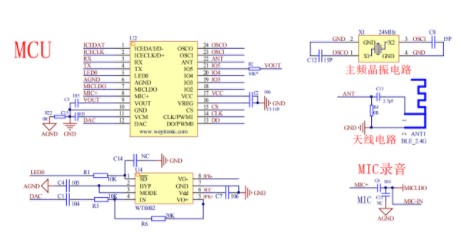
WTK6900H应用框图

WTK6900语音识别芯片,在家用扫地机的应用方案(语音内容可定制):
1、小爱,小爱;(我在主人请吩咐);
2、自动清扫模式;(好的主人,已为您开启自动清扫模式);
3、预约清扫模式;(好的主人,预约模式已打开,我啥时候开始工作);
4、回去吧(好的主人,我回去啦)。
…………等等,可定制不同的命令词;
更多详情可搜索:深圳唯创知音电子有限公司,与在线客服沟通,我们会发送一份选型表给到大家,芯片 与 模块 还可以申请免费送样服务,期待您的光临。
审核编辑:汤梓红