时间:2022-06-20 17:29
人气:
作者:admin
笔者向职业技校电子专业的老师和学生推介一种高频信号发生器(以下简称信号发生器)。几年来一直用它为学生装的收音机进行统调,使用方便、效果好。
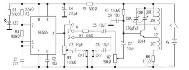
一、电路简介:电路如图
可以看出,信号发生器由两部分组成:一、由时基555及外围元件组成音频信号发生器;二、用9014作高频振荡管,产生高频载波,通过音频信号的调制后发射出去,也可以接入MP3音频信号,播放乐曲,这在白天很难收到中波信号的情况下,代替电台,使学生收音机也能收到信号。
这信号发生器可输出中频信号465千周左右的频率,以及高频530千周至1700千周的信号,幅射距离约2-3米,它完全可以满足中波收音机的调试要求。
1、电源:为移动信号发生器方便,本机只采用直流电源,用一块手机电池供电(电源定为4V),也可用3节1.5V小电池供电。
红发光管用作电源指示。
2、时基555及外围元件产生音频信号从③脚输出,经W1电位器,通过C3从CK1插口输出音频,用于检修收音机低放,功放的故障,作为信号寻迹相当方便。拨动开关K1拨向1位置时,音频信号对高频载波进行调制,调节W2可调电阻改变对高频载波的调制幅度。
3、9014高频振荡管及外围元件组成高频振荡电路,振荡线圈L1,用7股纱包线绕60圈,于中心抽头,L2用7股纱包线绕20圈,线圈管套在中波磁棒上,中波磁棒长10厘米,(也可用长140厘米的)线圈引线按图中位置连接即起振。
笔者也试过振荡线圈用塑料水管外绕漆包线作空芯线圈,直径40毫米长140毫米,体积大些。
本机振荡电容用双连薄膜可变电容2×270P,(也可用空气双连2×365P,线圈圈数要改变),两定片连在一起,如图中所示。
CK2插口: 用于从MP3或手机取音乐信号从CK2插口输入进行高频调制,信号发生器将播送乐曲,学生可以从收音机收听到。
二、频率刻度的校准
为了校准度盘的刻度,必须找一部标准的收音机或收录机,以便将标准收音机(或收录机)的刻度,“拷”到信号发生器的度盘上。
1、确定465千周中频点,开启标准收音机,其刻度指针任意,再开启信号发生器,K1接通1.2两点,W2微调电阻滑动端到A点,转动双连到某一位置点,可以较清晰听到音频声,在度盘上记下这一点,双连停止不动,再拨动收音机指针,发现收音机指针在任意位置都能听到音频声,那可判定信号发生器这一点的位置就是中频465千周位置。而且收音机指针若在930千周或1395千周位置音频比较明显,那末更证明了信号发生器这一点的位置就是中频465千周的点了。
2、确定535千周, 1605千周的点的位置。将收音机指针拨到535千周位置,转动信号发生器双连,在低端某一点位置能听到音频声,那末这一点就是535千周位置点,作个记号点。又将收音机指针拨到1605千周位置,转动信号发生器双连,在高端点某一位置点,又可听到音频声,这一点就是1605千周位置点,作个记号点。
以下可以将收音机刻度上各频率点依次拷出,如将收音机指针拨到600千周,再将信号发生器转动双连在某一位置可以听到音频声,那末这一点就是信号发生器度盘上600千周的频率位置点,作好记号。
可依次确定700千周、800千周、1000千周、1200千周、1400千周,1500千周各点的位置。
我们还可以利用谐波来检查信号发生器度盘上各点是否准确。如信号发生器600千周这一点的频率载波,可以在收音机600千周这一点收到,也可以在1200千周收到。如此类推:信号发生器800千周的频率载波,可以在收音机800千周这一点收到,还可以在1600千周收到。
经过反复核对,我们就将收音机的频率“拷”到信号发生器的度盘上。

三、如何用信号发生器,对学生机进行统调。
要对学生装的收音机进行统调,首先要求学生将收音机各级电路的工作点调好,老师必须作个检查。大概检查下面两点:
1、查收音机总电流不得大于10毫安。2、用起子敲双连的定片应有“咯咯”声。
统调步骤:准备好一把无感起子,可用象牙筷子或不锈钢加工而成
(1)先调中周:将信号发生器开启,转动度盘在465千周点上,靠近收音机,收音机应有音频叫声,稍微转动度盘,可发现中频频率是否偏移。
细调中周磁帽,使收音机音频最响最悦耳,并适当拉开信号发生器与收音机的距离,使刚好听清为好。
(2)较准频率范围:将信号发生器度盘在600千周位置,将待调收音机也调在600千周位置,调振荡线圈的磁帽,使收音机有音频声。
又将信号发生器度盘在1500千周位置,将待调收音机也调在1500千周位置,调双连外壳的振荡补偿电容,使声音最响。
可再反复调一次。
(3)调灵敏度:将信号发生器度盘在600千周位置,收音机也调在600千周位置,此时已有音频声,再拉开信号发生器与收音机的距离,音频声会变小,调磁棒上天线线圈的位置,使声音变大。
将信号发生器度盘调在1500千周位置,将收音机也调在1500千周位置,此时也有音频声,又拉开信号发生器与收音机的距离,音频声也会变小,此时调双连上天线补偿电容,使声音最大。
再反复一次,然后用蜡固定天线线圈在磁棒上的位置。
经过统调,收音机应具备接收电台的能力,白天一般很难收到中波电台的信号,可通过信号发生器CK2插口,引入MP3播放器或手机的音乐信号,让信号发生器成为一个小电台,学生们通过辛勤的劳动,用自装的收音机,听到了美妙的乐曲,也激发了学生学习电子技术的兴趣。

数据:L1用7股纱包缠绕60匝,中心抽头;L2用7股纱包缠绕20匝;W2微调电阻50kΩ;K小型拨动开关;单插头:ф3.5mm;电解电容耐压16V即可。
◇湖南 成鸣九