时间:2022-01-12 10:50
人气:
作者:admin
忙碌的生活,来点音乐才能调节气氛。便携式蓝牙音箱因为简单易用、方便携带、受到消费者的青睐。对于这种随身小音箱来说,良好的音质、足够大的音量都是不可或缺的。为此市场上主流的蓝牙音箱通常需采用升压电路将电池电压升压为音频功放芯片供电,以获得更大的不失真输出功率。

作为全球排名前列的中国半导体设计公司,豪威集团近期推出了一款高达12.6V输出电压、7A连续开关电流输出能力、全集成同步升压转换器——WD31089Q。适用于单节、双节锂离子或聚合物电池供电的电子产品,特别是那些对电池使用时间及寿命有较高要求的便携式设备。

除了蓝牙智能音箱设备,WD31089Q还非常适合为反向无线充电、USB OTG、热成像仪及智能门锁等场景提供高效率的电源升压方案。这些应用对升压转换器的效率、响应速度、稳定性等特性有着很高的要求。

WD31089Q采用2.0mmx2.5mm QFN2520-12L封装。标准产品无铅无卤
WD31089Q主要技术指标:
1. 输入电压范围: 2.7V ~ 12V
2. 输出电压范围: 4.5V ~ 12.6V
3. 在Vin=3.3V,Vout=9V,Iout=2A时效率高于90%
4. 电阻可配置的开关频率范围: 200kHz ~ 2.0MHz
5. 电阻可配置的电感最大峰值电流限制值超过10A
6. 轻载下自动运行于PFM节能模式
7. COT控制模式能提供较快的瞬态响应
8. 集成输出OVP, OCP, OTP等多重安全保护
各种负载条件下的高效率对于延长电池工作时间至关重要。WD31089Q采用自适应恒定关断时间峰值电流模式控制器来调节输出电压,既能保证扬声器有足够的低失真功率输出,又能减小不必要的功率消耗。在较低负载状态下,可以自动切换至省电模式,有效提升智能音箱等设备的续航时间。开关频率可在200kHz-2.0MHz的范围内配置,极大地提高了系统设计的灵活度。

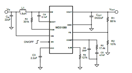
WD31089Q产品典型应用电路

蓝牙音箱应用框图
此外,WD31089Q支持不低于7A连续开关电流,超过20W的输出功率,内置4ms软启动功能、13.2V输出过压保护、逐周期过流保护和热关断保护等保护功能。灵活、高效,加上完善的保护功能,让用户基于WD31089Q的设计可以得心应手。

产品效率曲线

Startup/Shutdown波形图
豪威集团的12.6V /7A全集成同步升压转换器WD31089Q解决方案,可以实现宽开关频率、更小的方案尺寸和更高的转换效率。为智能设备带来高效、稳定而可靠的电源,让创新技术更好地服务便捷生活。