时间:2022-03-02 08:50
人气:
作者:admin
何谓快充QC2.0/3.0协议?
1、QC2.0协议
QC2.0就是Quick Charge 2.0技术,是高通公司发布的快充技术2.0版本,QC2.0技术在2013年高通推出骁龙800的时候就已经集成快充方案。有快充的充电器支持QC2.0协议的手机等移动设备进行快速充电。
基于QC2.0协议的充电器可以输出5V、9V、12V、20V四组电压,而且有两个标准:ClassA和ClassB。ClassA标准的QC2.0协议支持5V、9V、12V三组电压,ClassB标准的QC2.0协议支持5V、9V、12V、20V四组电压输出。由于20V不常用,现在市面的充电器、充电宝都是以ClassA标准为主的。
2、QC3.0协议
QC3.0是QC2.0的升级版,最大改进是QC3.0支持输出电压为0.2V变量为一档进行变化。QC2.0只支持四组固定的电压输出,而QC3.0支持输出电压在3.6V到20V。
同样QC3.0协议也有ClassA和ClassB,ClassA标准的QC3.0支持输出电压在3.6V至12V变化,ClassB标准的QC3.0支持输出电压在3.6V至20V变化,同样市场上的充电器、充电宝都是以ClassA标准为主的。
快充QC2.0/3.0协议工作原理
1、快充QC2.0
QC2.0工作原理就是由设备(比如支持快充的手机)通过USB数据通讯口D+/D-输出电压信号给充电器,充电器内置USB输入解码芯片,然后充电器会输出目标电压。
这样说吧,QC2.0是在充电电流限额的情况下来增加输出电压,提高充电功率,来减少充电时间。
比如说一个普通手机是5V1A充电,而如果支持快充,就可以提高到9V1A或12V1A,这样充电功率变大了,充电就快了。不过需要注意的是,充电器本身的厂家设计时输出功率是要大于或等于12W,不然是不可能达到12V1A的。
而当支持快充协议的设备用快充充电器进行充电,假设充电器处于最大输出功率的情况下,那么输出可能是5V2.4A、9V1.33A、12V1A的情况。

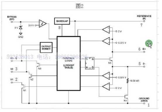
上图是QC2.0芯片CHY100的内部框图,D+和D-信号信号脚是有设备进行通信的,通过检测设备上的D+和D-上的电压来决定开通N1/N2/N3的哪个开关管。

充电器输出电压=(上端分压电阻/下端分压电阻 +1)x2.5V,R4是上端分压电阻,不会变的。充电器稳压分压不明白的可以看看开关电源方面的知识。
假如开通的N1,那么R5和R6会并联,阻值相比之前会变小,也就是输出电压稳压回路的下端分压阻值会变小,那么输出电压会变大,就到达9V。同样如果N1/N2都导通,那么R5和R6和R7并联,下端分压电阻还会变小,输出电压就会再变大,达到12V。如果N1/N2/N3都导通,那么R5和R6、R7、R8并联,下端分压电阻还会变小,输出电压就会再变大,达到20V。详见下图。

2、快充QC3.0
QC3.0的原理和QC2.0的原理是差不多的,只是QC3.0电压输出选择更灵活。
采用QC3.0时,便携式设备通过USB接口的D+和D-信号提交电压选择请求,在同一时间可能有不规律的USB数据通信。
QC3.0在分立模式下等同于QC2.0,以0V、0.6V、3.3V三级逻辑通过静态D+/D- 值选择VBUS;在连续模式下,新的QC3.0以200mV小步幅增加或降低VBUS,让便携式设备选择最适合的电压达到理想充电效率,更具灵活性,其最大负载电流限制为3A,最高功率可达60W。

以上都只是简单介绍一下QC2.0和3.0的知识,想深入学习的同学可上网搜索更多资料进行学习。
审核编辑:汤梓红