时间:2021-03-07 11:28
人气:
作者:admin
作者:William Zhang
近年来,无线音箱在消费类音频市场备受关注,其功能和应用多样化的需求促使该行业快速增长,逐渐成为人们日常生活的习惯用品。无线音箱从是否便携的角度可分类为非便携式和便携式两大类,其主要区别在于是否为电池供电。
一般地,非便携式无线音箱直接由电源设配器供电,功率等级可达数十瓦至数百瓦不等,而便携式无线音箱由电池供电,输出功率通常只有数瓦至数十瓦,且常带有一个4Ω或8Ω的喇叭。为了同时满足便携性并为喇叭提供足够的输出功率,便携式无线音箱通常配备2节可充电锂离子电池,当输出功率要求高于10W时,由于电池电压不足以为后级的音频功放提供足够的功率,一般需要升压电路将电池电压升至12V~18V以满足功率需求。图1展示了典型的便携式无线音箱供电系统示意图。
图1. 便携式无线音箱供电系统示意图
德州仪器最新推出了升压变换器TPS61288,以优异的功率密度和整体方案尺寸领先于市场同类产品,价格也相当有竞争力,是无线音箱升压变换器的理想方案,具有以下优势:
· 宽输入电压范围:2~18V,适用于不同种类或多串电池输入。
· 支持最大18V输出电压,可满足较大功率应用场景的音箱设计。
· 支持15A开关电流,输出平均功率可达40W。
· 效率极高,且功耗极低:
- 集成了内阻仅为6.5-mΩ / 8.5-mΩ的两个功率管,在40W输出功率下效率高达96.6%。
- 静态电流仅为120uA,关断电流仅为2uA,较市面上其他升压方案,可显著延长无线音箱的续航时间。
· 整体方案尺寸小,设计简单,成本低:
- 芯片采用小尺寸的QFN封装,仅为3mm×2.5mm,功率密度极高,如图2所示。
- 外围电路简单,元器件少,成本低。
· 支持Enable及软起动功能,且可编程欠压保护(UVLO),并具有完善的过压、过流及热保护,为整个系统提供多重保护。
· 采用TI专利的SOO(平滑开通/关断时间控制)技术,支持轻载时PWM模式到PFM模式的无缝过渡,实现全负载下无电压漂移,满足严苛的输出电压精度要求,并能通过延长关断时间toff来大幅提升轻载效率,如图3所示。

图3. TPS61288 SOO 模式示意图

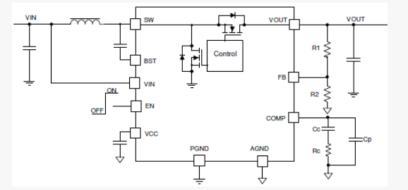
图4是TPS61288典型应用电路图。

图5. TPS61288 PCB Layout 示例