时间:2021-04-04 10:50
人气:
作者:admin
几乎任何播放或录制音频的设备都具有音频计量功能,从显示音频输出电平的条形图的手机到带有闪烁LED的家庭立体声到现场广播,几乎都可以使用音频计量。
音频计量有多种标准,涉及被监视的电平和用于计算平均值的时间常数。体积单位(VU)计量表的行为在ANSI C16.5-1942,英国标准BS 6840和IEC 60268-17中定义。这些标准定义0 VU = + 4d Bm,积分时间为300 ms。传统上,使用移动式指针式电表,这意味着从零信号到0 VU,指针应在300毫秒内达到0 VU(衰减相同)。这使得传统的VU表非常适合于了解响度,但监控瞬态的方法却很差。在传统的广播和记录系统(主要基于电子管和磁带)中,这很好,这两种系统都趋于优雅地饱和。
在当今的数字系统中,削波输入或输出听起来很糟糕,因此使用峰值节目表(PPM)。PPM与VU相似,但是集成时间要快得多(通常约为10 ms)。请注意,存在多个标准机构,它们定义了信号电平和精确的积分时间。显示技术是这些标准的重要组成部分。要使弹道正确地以90%的精度将针移动90度(或更高),比点亮几个LED困难得多,也要慢得多!
使用LED,音频监控的质量会发生巨大变化。例如,简单的语音记录器产品需要与使用LED作为视觉效果的微型系统不同的计量系统。在现场声音或广播环境中,准确性以及查看平均响度和信号绝对峰值之间的差异非常重要。
大多数仪表可以分为两部分:前端电路和比较器电路(图1)。

图1.包含前端和比较器的两部分框图。
信号调理
信号调理发生在前端。这时应该做三件事,外加一个可选项目:
音频电平增益/衰减,以配置什么电压应等于最高的LED /仪表值
积分时间(例如,VU为300毫秒,PPM为<10毫秒,等等)
信号整流
可选:峰值保持与直接信号电路
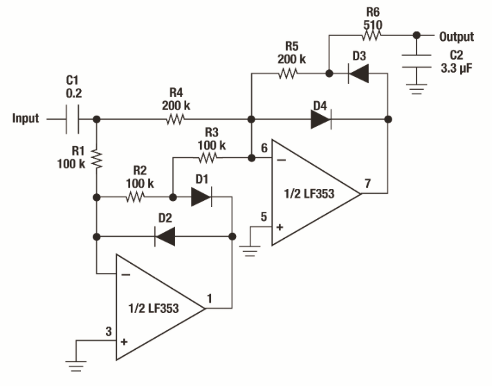
信号整流主要在比较器型系统中需要。由于并非所有信号都是对称的,因此需要全信号整流。某些乐器(和某些声音)的声音输出会在一个方向上向麦克风施加更大的压力。为了精确监控,信号应完全整流。确保补偿通常的0.7 V二极管压降。
图2示出了全波整流器电路。使用SOT23封装的BAV99双二极管和100 kOhm电阻器网络,可以在很小的空间内实现这种电路。对于小电压系统(3.3V),可以在单电源系统中使用LMV324等四路低压轨到轨输出运算放大器(op amp),但应将接地替换为Vcc / 2。本示例中使用的双输出运算放大器是LF353,因为它具有低成本,高阻抗输入和宽电压范围支持(±15V)。

图2.全波整流电路。
图3是信号整流和VU积分器的示例示意图。

图3.带VU积分器的全波整流器
对于需要监视峰值信号与直接信号(及其积分时间)的系统,可以使用峰值保持电路(或代码)。在软件中,这可以通过将ADC的最大峰值存储在单独的寄存器中并保存特定数量的采样来实现。每当收到新的较大样本时,只需覆盖峰值并重置计数器即可。当计数器最终达到零时,将峰值重置为零。
在模拟电路中,整流输出可通过图4中的电路运行。D1将输出偏置一个二极管压降(〜0.7V),然后由D2压降0.7V。D2确保音频内容只能流入C1和R1,而不能通过反馈电路流回。C1和R1的值设置峰值保持的衰减时间。比较器阵列ADC的阻抗也充当对地的阻抗。

图4.峰值保持电路示例
编辑:hfy