时间:2020-07-04 11:43
人气:
作者:admin
近年来,中国投影机行业发展迅速。回顾整个2019年投影机市场,总体竞争较为激烈。家用和商用产品在这一年都得到了突飞猛进的发展,传统品牌不断发力占据技术创新的高位,而新兴的互联网品牌则依托差异化的创新打法,为2019年的投影机市场注入了新活力和新看点。可以说投影正在告别“传统的低质低效”的市场模式,演进成“高品质”视觉享受的选择。
此外,消费者对投影产品的认知度已有明显攀升,因此厂商需要保持市场热度并加强产品推广,逐渐打破相关配件的价格垄断,降低消费者的购买成本。
明基多款产品上榜前十名
从产品关注度来看,国产投影机产品极米H3和当贝F3排名第一、二名。极米H3于2019年8月份发布,在上市不到一年的时间内成为最畅销的家用投影机之一。在2020年春节期间,极米H3仅京东平台便突破千万销售额,成为了家用投影人气Top1单品。当贝投影发展迅速。作为家用投影仪届的黑马,2019年初当贝投影上市,目前当贝F3关注度已经跃升至第二名。2019年8月,明基智能商务投影仪再次更新迭代,发布新产品E580。目前,该产品关注度排到第三名。
此外,从上升最快的投影机产品来看,奥图码、NEC、明基、Acer等产品发展潜力巨大。值得注意的是,明基多款产品上榜前十名。

1500-2000流明段的投影机增长迅速
目前市面上的投影机产品主要以低流明产品为主,2019年500流明以下投影机产品的市场占比超过50%,与2018年相比下降1.8个百分点。此外,1500-2000流明段的投影机增长快速,同比增长了4.8个百分点。从市场需求来看,预计未来1500-2000流明的投影仪占比将越来越高,低亮度的投影仪生存空间将进一步被压缩。

智能投影份额迅速提升
功能上,支持3D、多屏互动和梯形矫正已成为智能投影常规功能,份额超过65%。随着语音识别的应用开始渗透到电视、投影等领域,2019年拥有语音识别功能的占比已超过50%,较上年增长20.7个百分点。另外,由于自动对焦可解决投影仪热失焦的问题,自动对焦功能的市场份额也快速提升,2019年达到34.7%。

小品牌销量快速增长
从价格分布来看,2019年智能投影市场销售价格段集中在1000-1999元,但份额下降了9.3个百分点。1000元以下价格段份额大幅增长,主要是因为瑞视达、瑞格尔、微影等中小品牌销量增长;5000元以上价格段也实现增长,主要是由于极米、坚果、峰米等品牌带动。

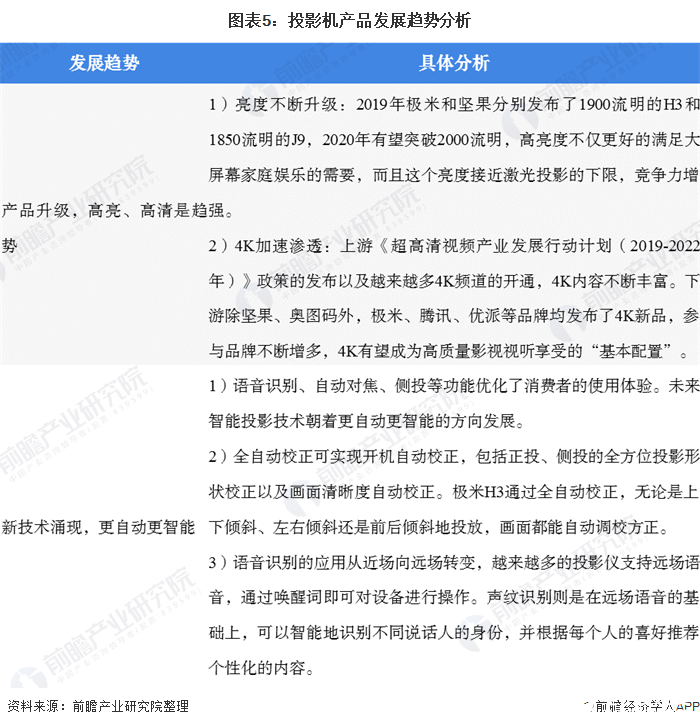
产品发展呈现高清高亮和智能化趋势
综合上述消费者产品选择特征来看,未来投影机行业产品将加速升级,高清高亮将成为产品的基本配置,同时在新技术的加持下,投影机也将更加智能化。

责任编辑:gt