时间:2019-04-12 11:35
人气:
作者:admin
在智能化逐渐普及的时代,人们的生活在潜移默化间被各种智能产品所渗透,智能手机,智能机器人,智能家电,这些产品在很大程度上有着很高的人性化设计,能较为精准的满足你的个人偏好,为你提供更好的生活服务。
随着我国AI智能科技不断进步,近几年语音交互技术发展迅猛,智能产品在自然语言处理、情绪分析技术领域有很大突破,智能机器人不仅可以回答简单问句,甚至可以判断你的语言情绪,综合时下语境,做出适当反应,同时,在面对不同的对象群体时,会启用差异化情景模式。

在2014年的时候,4G技术成熟并商业化,信息传输技术运用迈入快车道,当时的传统家电巨头如海尔、格力等都在排兵布阵智能家居,一些互联网巨头凭借在信息技术上的优势也跻身入场,如小米、华为同时部分跨界科技企业也对于这块蛋糕虎视眈眈,如钜士安防等,资本圈对智能家居市场更是趋之若鹜,随之,智能家居概念随着一系列炒作进入消费者眼球。无奈后来由于技术的限制,物联网当时并成功打动消费者,概念的兴起并没有伴随更多实质性的产物,同时,昂贵的价格使之难以落地生花。
随后,消费者见惯了打着智能化幌子叫卖的商贩,有人断言智能化浪潮下一次再进入人们视野,必定是其技术沉淀,瓜熟蒂落之时。如今智能家居的概念已经普及多年,但是整个产业并没有像移动互联网技术一样,在短短的两三年内,呈现出质的突破。而是一直处在“概念普及后再普及”的循环中,除技术因素以外,企业以概念吸引融资比踏实研发投产似乎更为轻松。2019年在AI攻破下的智能家居,AI不再是一个高大上的科技概念,它已经渐渐步入电子消费领域,存在于大家触手可及的产品中,未来AI更将贯穿于生活的每一个角落。
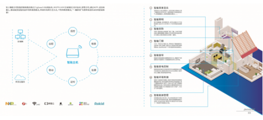
云端技术带来了互联的成本与周期降低,AI带来的语音与视觉的交互能力,博采众长的智能家居系统,以智能家电、家庭安防硬件为切入点,在消费者面前展示出自己实实在在的价值,许多切切实实的运用场景落地触痛了消费者的痛点,在交通行业、治安安防等领域甚至可以称得上贡献突出。通过中控系统在场景间快速判断组合,给消费者带来了前所未有的居家体验。
人工智能的实质并不意味着数据处理器、芯片更先进完善,而是意味着通过高度的人工智能算法、神经网络、深度学习、计算机视觉等技术来向用户提供主动的智能家居生活服务,实现人与产品、产品与外部资源的互联互通、无缝对接,直白的说,就是以计算机的计算能力配合人的思维考量模式去完成通常情况下实际需要完成的事情。
目前智能家居仍处于从手机控制向多控制结合的过渡阶段,手机APP仍是智能家居的主要控制方式,但基于人工智能技术开发出来的语音助手、搭载语音交互的产品等软硬件已经开始进行市场教育,通过语音控制,多产品联动的使用场景逐步变为现实。而在未来人工智能将推动智能家居从多控制结合向感应式控制再到机器自我学习自主决策阶段发展。
未来的发展必定在于人工智能将以更完善的交互方式来实现人的需求,从而达到无感操作体验。如今是以传统的鼠标操作、触屏操作逐渐向语音交互这种更为自然的交互方式演进,语音交互的未来价值在于用户数据挖掘,以及背后内容、服务的打通,以语音作为入口的物联网时代将会产生新的商业模式。智能音箱、服务机器人、智能电视等智能化产品成为现阶段搭载语音识别技术和自然语言处理技术的载体,作为潜在的智能家居入口,智能音箱、服务机器人和智能电视等产品在提供原有的服务的同时,接入更多的移动互联网服务,并实现对其他智能家居产品的控制。
从最早的Wi-Fi联网控制到如今的指纹识别、语音识别,人机交互性能大大提升,智能家居产品正在由弱智能化向智能化发展。而智能家居产品受众也将从尝鲜者转向更为普通的用户,甚至包括老人和小孩。更智能化的技术应用、更复杂的用户结构和更广泛的用户覆盖等因素必将促使智能家居产品趋于简单实用,当然,这期间还有很长的路要走。
智能化和人机交互体验的升级将大大扩宽智能家居应用场景,2016年,钜士安防智能类产品落地,指纹锁、智能摄像头等产品受到了广泛关注。随着智能感知、深度学习等技术的提升,智能灯光、智能温控等产品也逐渐趋于成熟,2017年智能音箱成为爆款产品。当用户需求不断扩大,产品愈加丰富,智能家居将融入生活。
智能家居的发展已经走过了两个阶段:一是联网控制,诸如名目繁多的智能水壶、智能插座等。二是家电联网,终端接入传感器,去触发其他设备联动。第三个阶段重点在人机交互,趋近于人工智能。人与家电的沟通,就像人与人的沟通。
在AI赛道上,家电巨头几乎同步赛跑,但是缺少行业顶层架构的全局意识,需避免一拥而上、盲人摸象、资金浪费的现象。硬件设备与算法公司合作,植入AI算法后的家电,支持初级的AI,其背后的逻辑算法成熟度与数据库成熟度都尚未架构。有AI功能的家电产品并不代表该企业有实施AI系统应用的技术能力。厂商具备AI硬件产品后,如何去对接其它产品,如何对接平台系统。
总体来看,人工智能为中国智能家居产业打开了一扇窗,在通往未来的道路上,还有诸多障碍和困难需要克服。在2017年国务院印发《新一代人工智能发展规划》截止到2018年底,共有20多个省份发布了30余项人工智能专项扶持政策,形成了包括技术攻关、建设支撑平台,推动数据和应用场景开放、引进培育人才以及建设产业园区等支撑体系。可见,人工智能下的智能家居不久后必然走进千家万户,这期间则需要生产企业立足实际,不断创新,提供真正为客户解决问题的产品与服务。
目前智能家居仍处于从手机控制向多控制结合的过渡阶段,手机APP仍是智能家居的主要控制方式,但基于人工智能技术开发出来的语音助手、搭载语音交互的产品等软硬件已经开始进行市场教育,通过语音控制,多产品联动的使用场景逐步变为现实。而在未来人工智能将推动智能家居从多控制结合向感应式控制再到机器自我学习自主决策阶段发展。
未来的发展必定在于人工智能将以更完善的交互方式来实现人的需求,从而达到无感操作体验。如今是以传统的鼠标操作、触屏操作逐渐向语音交互这种更为自然的交互方式演进,语音交互的未来价值在于用户数据挖掘,以及背后内容、服务的打通,以语音作为入口的物联网时代将会产生新的商业模式。智能音箱、服务机器人、智能电视等智能化产品成为现阶段搭载语音识别技术和自然语言处理技术的载体,作为潜在的智能家居入口,智能音箱、服务机器人和智能电视等产品在提供原有的服务的同时,接入更多的移动互联网服务,并实现对其他智能家居产品的控制。