时间:2018-10-03 16:06
人气:
作者:admin
关键词: 24位音频CODEC , AK4627 , AKM
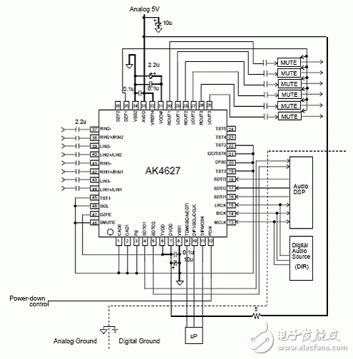
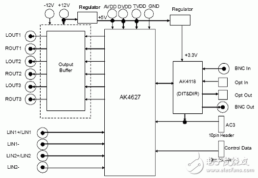
AKM公司的AK4627是高性能多路24位音频CODEC,具有四路ADC和六路DAC. 四路ADC有64x过取样,取样速率高达96kHz,S/(N+D)为92dB,动态范围单端为102dB,差分为103dB; 六路DAC有128x过取样,取样速率高达192kHz,24位8倍数字滤波器,S/(N+D)为90dB,动态范围为106dB,主要用在家庭影院和汽车音频设备等各种音频设备.本文介绍了AK4627主要特性,方框图, 典型应用电路图和评估板AKD4627-A主要功能,电路图和PCB布局图.
2011-7-19 12:42:43 上传
The AK4627 is a single chip audio CODEC that includes four ADC channels and six DAC channels. The converters are designed with Enhanced Dual Bit architecture for the ADC’s, and Advanced Multi-Bit architecture for the DAC, enabling very low noise performance. The AK4627 ADC supports both single-ended and differential inputs and outputs. A wide range of applications can be realized, including home theater, pro audio and car audio. The AK4627 is available in a 48-pin LQFP package.
AK4627主要特性:
4ch 24bit ADC
- 64x Oversampling
- Sampling Rate up to 96kHz
- Linear Phase Digital Anti-Alias Filter
- Single-ended / Differential Input
- S/(N+D): 92dB (Single-ended, Differential)
- Dynamic Range, S/N: 102dB (Single-ended), 103dB (Differential)
- Digital HPF for offset cancellation
- I/F format: MSB justified, I2S or TDM
6ch 24bit DAC
- 128x Oversampling
- Sampling Rate up to 192kHz
- 24bit 8 times Digital Filter
- Single-ended Outputs
- On-chip Switched-Capacitor Filter
- S/(N+D): 90dB
- Dynamic Range, S/N: 106dB
- I/F format: MSB justified, LSB justified(20bit,24bit), I2S or TDM
- Individual channel digital volume with 128 levels and 0.5dB step
- Soft mute
- De-emphasis for 32kHz, 44.1kHz and 48kHz
- Zero Detect Function
High Jitter Tolerance
TTL Level Digital I/F
3-wire Serial and I2C Bus μP I/F for mode setting
Master clock: 256fs, 384fs or 512fs for fs=32kHz to 48kHz
128fs, 192fs or 256fs for fs=64kHz to 96kHz
128fs for fs=120kHz to 192kHz
Power Supply: 4.5 to 5.5V
Power Supply for output buffer: 2.7 to 5.5V
Small 48pin LQFP


2011-7-19 12:40:59 上传
下载附件 (39.64 KB)
2011-7-19 12:40:59 上传
下载附件 (20.45 KB)
2011-7-19 12:40:59 上传
下载附件 (36.91 KB)