时间:2018-05-24 11:00
人气:
作者:admin
目前,在激励方式进行音频信号处理方面,有听觉激励器(AuralExciter)、激励处理软件和激励电路。其中专业听觉激励器比较适合EFP。
听觉激励器激发的谐波信号是经过仿真设计的,可以类比于人工混响模拟厅堂声学特性。因此,不应简单地把这种人工谐波的产生看作原信号“失实”并等同于失真。激励器的设计目的是恢复音频信号所丢失的谐波成份,有效地扩展高频带宽并提高信噪比,从而提高声音还原的清晰度和表现力。而且,这些谐波的电平非常低,对信号的功率几乎不产生影响。由于激励器具有上述优点,利用它对信号进行处理,可以提高声音质量。
实践中我们采用AphexAuralExciter-Ⅲ-250(简称Ax-Ⅲ-250)专业听觉激励器。Ax-Ⅲ-250为双通道处理器,每一个通道均包括相同的两个音频路径,即主信号路径(MainPath)和旁链受激励信号路径(SidechainPath)。主路径把来自输入级的音频信号直接送到输出级,基本上不加任何处理;旁链路径则包含激励器的所有“心脏”电路。两路音频信号在加法电路级上混合,混合比例由Mix功能控制。Ax-Ⅲ-250具有较强的音频处理能力,且可以有效地消除噪声和失真。
激励器的主要调控参数有门限、调谐点、谐波量、音品和混合比等,它们联动产生所要恢复的高频谐波。Ax-Ⅲ-250的主要控制有:
(1)降噪门限(NRThreshold)。该控制提供的门限设置范围为-60~+30dB,目的是将噪声电平拦在激励处理电路之外,并进行降噪。
(2)调谐点(Tune)。该控制设定旁链路径中的二阶高通滤波器的上升沿频率点,并建立激励的工作频段,频率控制范围为700Hz~7kHz。
(3)峰化(Peaking)。该控制为调谐点提供一缓冲效果。其控制量由最小达到最大时,调谐点频率的预加重逐步增大。同时,在调谐点预加重之前,还会出现一个小小的陷波,它会随峰化控制的加大而加深。
(4)零值补偿(NullFill)。零值补偿控制的作用是调节一个带通信号,此信号加到旁链路径中的高通信号上,补偿“相位失落”。
在旁链路径中信号存在一定的时延,这会造成瞬态波形畸变,使声音更响。同时,也会在输出均衡曲线上的调谐点附近出现小的陷波,这种陷波会对调谐点附近频率去加重,使得更高频段的信号加重。这种效果常常是需要的。但有时为了补偿相位失落,用零值补偿控制进行去加重,从而提高声音的表现力和真实感。
(5)谐波量(Harmonic)。调谐控制是用于调节谐波的发生量。谐波是通过旁链路径中的VCA调制处理而产生的,它不会对旁链路径中的信号电平产生影响。内部谐波发生器产生的谐波分量依据一套复杂的仿真运算,要考虑瞬态和稳态音质及相应的原信号幅值等。
若该控制量加大,谐波成份将按音品控制的奇偶次谐波比例得到提高。而且,所产生的谐波并非谐波失真,因为它们是智能产生的,并形成一个功率包络,使得最终的音质提高而不是劣化。
(6)音品(Timbre)。音品控制用来设定谐波的类型和排列情况,即奇、偶次谐波的比例。偶次谐波多的声音听起来柔和一些,奇次谐波多的声音听起来尖硬一些。
(7)混合比(Mix)。混合比控制的作用是,将经过激励增强的信号混入原信号,控制范围从0dB(即零增益)到+14dB(表示门限之上的信号得到14dB的提升)。
此外,Ax-Ⅲ-250还提供一个单选旁链路径(Solo)功能。
激励器的接入一般有两种形式:串接式(In-Line)和旁链式(Sidechain)。如图2所示。多数场合采用串接法将激励器接入两个装置之间。采用旁链式接法时,要使用Solo功能断开主路径的音频信号,只让纯激励信号进入混音台,在调音台上混合原信号和纯激励效果信号。这一点十分重要。这种接法相当于把激励器的Mix控制搬到调音台上使用,而调音台本身就是一个混音台,所以操控起来更为方便、灵活,有利于精确地跟踪控制听觉效果。
实践中利用一台Ax-Ⅲ-250的双通道,同时处理EFP中的多路音频信号。按图3所示方法将激励器接入音频系统。其中CH1声道分配给人声使用,CH2声道分配给音乐使用。此时听觉激励器处于一种旁链接入的形式,节目信号原流程并未改变,信号按照原有的通道传送和混合;同时提供两路纯激励效果,这些谐波与送入激励器的源信号在音乐和动态方面密切相关。原信号和纯激励信号只在调音台上进行混合调配。
其具体做法是:用CH1的一套控制参数处理来自无线话筒的FM音频或人声,用CH2的另一套控制参数处理那些音质有待改善的音乐或其它声音(如电声乐队等)。由于这些节目源的声音质量不一致,因此要根据素材的情况决定激励添加量,跟踪调节混合比。
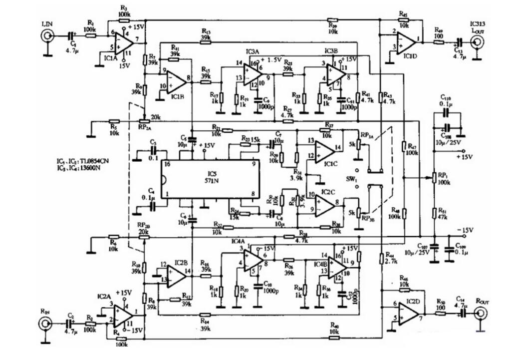
关于音响激励器的原理电路图。其中,音频信号经cr、RI输入反相缓冲器iqA,其7脚输出信号分两路。一路经‰直接输入由iqD组成的合成输出级。另一路经R7输入由iqB和IC3A,IC3B共同组成的压控状态可变高通滤波器,其转折频率由Rl5、Rzs、q、cll及Ic内部压控可变跨导元件确定,并通过电位器RPi的调节,使转折频率在2~8kHZ之间变化,在转折频率以下信号呈l2dB倍频程衰减。调节RPZA,可改变IC3A9脚带通输出到IClB9脚反相输入端的负反馈量,从而改变滤波器的Q值,因为Q=(尉‰+Rg)/R l l,口值的调节范围是l-0~1,50IC3是一只双运算跨导放大器,型号为13600.ICIB8脚是压控状态可变高通滤波器的输出端。实际电路如下图所示。

(一) 激励对象的确定:我们要用激励器处理什么音源要有一个明确的概念,是单独处理音乐还是单独处理人声?还是两者都有?一般来说,激励器对人声的处理效果更加明显一些;对单独的音乐处理效果也算明显;但对音乐和人声的混合体进行处理时效果就相对没那么明显了。
(二) 激励器的连接:激励器的连接基本上是像均衡器等周边设备那样串接在音响系统里需要激励的信号通道中。对不同的目标进行激励处理时,激励器的连接方法也是不同的,比如在一个调音台里,1-2编组是人声,如果要对人声进行激励处理,就要把激励器利用插入/插出接口连接到调音台的1-2编组通道中;如果3-4编组的乐队也要进行激励处理,那也要增加一台激励器利用插入/插出接口连接到调音台里的3-4编组;如果要进行综合处理,那在调音台主通道中串接一台激励器就可以了。当然激励器也可以像效果器那样从AUX发送出来信号,然后再返回到调音台,这样可以调整哪一些通道需要进行激励处理、需要处理的力度是多大等,这样其实更灵活一些。总之,激励器的具体连接要根据情况灵活运用!
(三)激励器的调整方法:
音频激励器目前在音响系统中使用的也不是太多,主要是工程商对激励器还不够重视,再加上近几年来行业中高质量的激励器也不多,所以现在觉得激励器有点“边缘化”了。目前业内较为有名的激励器有:Aphex、BBE、百灵达等,它们各有特点,但大体的功能、原理及参数基本相同,这里我就不具体介绍某一台激励器了,只是简单说一下整体方面:
1、IN/OUT加与不加激励器效果选择:这个键主要在调整时用来进行效果对比。
2、TUNE(调谐)激励器信号基波频率调节:主要用来选择需要激励处理的频率。
3、MIX(混合)谐波量输出控制:主要用来控制激励强度的大小。
4、HIGH/NORMAL:其中HIGH适用对于人声和乐器等单一声源进行激励处理;NORMAL适用于对整体音乐等音域宽广的乐曲进行激励处理。
以上四个功能键被称为:听觉激励器部分,主要用来对高频谐波和声音的穿透力进行调整。
5、OVERHANG(低音保持时间):这个主要对低音长度调节。
6、GIRTH(低音量):低音强度调节。
以上两功能键是带有低频扩展功能的激励器所特有的,可对低音音色进行调整。
1、IN/OUT放在“IN”:此时相应的指示灯点亮,这样激励器才会进入工作状态。
2、TUNE放在12点位置:此旋钮要根据激励频率的需要来灵活调整。
3、HIGH/NORMAL放在所需位置:综合处理时放在NORMAL,其它处理放在HIGH。
4、MIX(谐波量)和GIRTH(低音量):开始调整时都放在最小的位置。
5、提升MIX,直到听到镶边声(声音变亮):要注意听,这种声音并不是特别明显。
6、调TUNE,用以改善声音的音色或穿透力:要注意辨别音色,调整时可用音乐和话筒轮流调整,一般调整到类似时钟的11-14点钟位置。
7、重复调整MIX,直到谐波效果满意为止:一般调整到类似时钟的13-15点钟位置。
1、在音响系统中连接激励器时,一定要注意信号的流向,假如在一个调音台中,我们准备使用一台激励器对音乐及人声综合处理时,那就可以在调音台的主声道输出信号后面串接一台激励器;假如只对调音台内的3-4编组进行处理,那就要利用3-4编组的:插入/插出接口连接一台激励器,这样3-4编组经过激励处理后,再通过调音台的主通道信号发送出去;当然如果3-4编组的声音此时不通过调音台的主声道发送,而是直接通过3-4编组自己单独的信号输出口直接发送出去,那么我们就可以不用:插入/插出法连接激励器了,可以在3-4编组的输出信号后直接串接一台激励器。看似简单,要是连接错了,那整个效果也变了。当然要充分了解激励器的连接及使用方法,也要靠大家自己多研究了。
2、如果激励器后面板有电平选择的话,一般是+4和-10dB或+4和-20dB等选择,那么我们一定要把它选择在+4dB位置,这样才能保证信号电平的匹配。
3、在用IN/OUT对比加与不加激励的声音效果时,很多音响师没办法辨别出声音细微的差异,因为音箱里放出来的声音很少能直接辐射到音响师耳朵里,此时要准确的辨别出加与不加激励的声音效果就很难。其实有一个简单办法:假如我们把激励器左通道的输出信号再接入到调音台的第1路通道里,但注意这个通道的音量推子要关闭。那么我们就可以戴上耳机单独监听第1路通道的声音,此时我们对加与不加激励的声音效果就有了很高的辨别能力了,然后再摘下耳机调整激励器的右通道,再从现场的音箱里辨别一下效果,这样两者搭配,还快就能调出一个完美的效果。
4、在以音乐为主的音响系统中,比如:的士高舞厅内,使用激励器可以进行较大幅度的调整,低音音量和低音的时间都可以随意调整到满意,中高音也可以大幅度调整,达到较强的穿透力。因为这些场所内人流汹涌,吸音很厉害,本底噪声又大,因此非常有必要使用激励器进行调整。
5、在以人声为主的音响系统中,比如:演歌台内,使用激励器调整时要谨慎一些,低音音量和低音的时间都要反复调整,低音太多影响人声的清晰度,低音太少声音显得太单薄不丰满,因此调到合适为止。中高音方面调整其实要根据不同的人声来灵活调整,因为男歌手和女歌手的基音频率不同,所以需要激励器处理的谐波(泛音)当然也会不同。因此调整时要注意这方面的区别。
6、有的一些声场光滑的反射面积太多,因此高音的反射很厉害,音质也很嘈杂,此时如果再加入激励器增加“穿透力”无疑是雪上加霜,高音会变得更加刺耳、嘈杂,因此,好的声场非常重要,也不是什么场所都能使用激励器的。
8、提升OVERTHANG,调到其指示灯闪亮:一般调整到类似时钟的11-14点钟位置,低音时间太短没有丰满度,太长容易浑浊,要小心调整。
9、提升GIRTH,同时调整OVERTHANG直到低音效果满意为止:一般调整到类似时钟的10-13点钟位置。
调整过程中可用IN/OUT对比一下加与不加激励的声音效果,反复调整,直到高音明亮通彻,低音丰满具有弹性、软硬强度适宜为止。当然现在的激励器各种各样,其功能和调整方法都有所区别,我们只有多学、多看、多听才能调整好每一台音响设备。
上一篇:音箱七种内部结构图及应用设计
下一篇:国美新推出一款星耀·智能语音空调