时间:2018-06-06 15:40
人气:
作者:admin
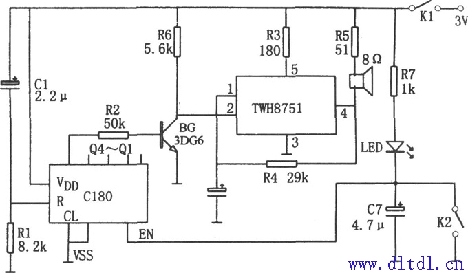
如图所示为135卷片报位电路。该电路主要由计数器C180和TWH8751组成。其中TWH8751组成振荡器,其振荡频率约为1kHz。

电路中计数开关K2由在135胶卷的小孔位置用环氧树脂固定的黄铜接触片所引出的一根导线与机体构成,当135卷片移动时,每跳过一个小方孔,则接触片与机体接触一次,产生一个计数信号。开机时,因第一个小孔的接触片与机体已接触,C180被复位。当一幅照片的第9个小孔到来时产生8个计数信号,此时C180的Q4呈现高电平,使BG导通,振荡器TWH8751因“ST’’(②脚)输入低电乎而开始振荡,由④脚输出的信号驱动喇叭发声,告知主人照片到位。
电路在调试时,先闭合计数开关K2,再闭合电源开关K1,使LED亮,Q1~Q4均为低电平。然后将K2打开再合上共八次,Q4为高电平,调整R2使BG导通,喇叭发声,调节R4可改变发音的声调,调节R5可改变音量的大小。