时间:2018-05-21 09:09
人气:
作者:admin
Hi-Fi是英文High—Fidelity的缩写,即高保真的意思,是指逼真地还原音源信息,即原汁原味。它要求音响设备在重放过程中,对声音信号各项指标不失真地放大、处理,以还原声源的本来面貌,强调的是原汁原味,大多用于欣赏音乐。 Hi-Fi功放是为高保真地重现音乐的本来面目而设计的信号放大器。
1、AV功放在播放大信号声源时底气不足
这一点可从产品说明书中看,AV放大器在双声道状态下的输出功率比在四声道状态下的输出功率大。不过,有些厂家说明书标注是一样的,这时,可以选用大动态范围的音乐进行试听,可明显感到力不从心。这是因为AV功放的总功率消耗大,电源功率储量不富余,而Hi-Fi功放则显得从容不迫。
2、AV功放走线多影响音质
AV放大器设置多种视频、音频端口,接入多组音频、视频信号源,造成信号走线多而杂,极易造成信号的相互干扰。尤其是分布电容的存在,对高音频及其谐波的影响最大,使优质信号源原有的丰富高频分量受到衰减或干扰,使听者领略不到高保真的效果。
3、AV功放的荧光屏也会干扰音质
AV功放注重方便的多功能操作,面板上设有大型荧光显示器,使操作直观生动,但荧光屏用低压交流灯丝加热,在脉冲信号的驱动下进行字符显示,将对周围辐射出许多电磁干扰,明显影响音质。
如果你想要欣赏影视大片,那么选择AV功放无疑,如果你对音乐情有独钟,那么还是选择Hi-Fi功放。
Hi-Fi放大器的输入部分(以胆机为例),指从输入RCA插座到音量电位器,再到输入级电压放大管栅极的一段信号传输线路(见图1),搭棚方式焊接时一般是用同轴信号线(屏蔽线)连接,并且常用发烧级的品种,甚至银线。但通常只是关注音量电位器的进、出这两段线,如图1所注的AB、CD两段线。而输入RCA插座负端至地的EF线,音量电位器接地端至地线的GH线,一般是用普通铜线,甚至是直径很细的铜线,有的由于F、H之间的距离很长,也可能是通过金属底盘连接的。这种连接方法虽然放大器也能正常工作,甚至音效还可以,但这种连接对信号进、出通路(信号的正半周和负半周)是不对称、不平衡的。对音乐的速度、节奏、细节、定位等都会有一定的影响。如果将信号回路平衡、对称,放音效果会有很大的提升,特别是高频的表现尤为突出。

道理很简单,这是因为信号在传输时需要一个通畅的回路,正、负半周回路的线材不同,粗细不同、长短不同,则所受的阻力与分布电容也不同,损失不一样,音效的表现就会受到影响,因此,要使放大器有更靓丽的声音表现,就应在用线及接法上改进。
改进方法很简单,见图2所示,将RCA插座的负端与音量电位器的接地端连在一起(中间不再通过地线),并且正端、负端至音量电位器两条线--即A至B与E至G相等,各用一条同样材质,同样线径,同样长度的同轴信号线。屏蔽层只一端接地,若线段CD很短,可以不用屏蔽线,但线的材质,线径要与线段AB所用的相同,且两声道的线段长度相等,线路才平衡、对称。

市场上散装信号线有两芯、三芯的品种。每声道可用一段两芯的,一芯接A至B,一芯接E至G,屏蔽层接地即可。三芯的信号线也可以用,多出的一芯与屏蔽层一起接地,切不可一芯用一回路,两芯合并用一回路,或每一芯用一回路,另一芯线空着不接地。用两芯或三芯的小信号线较好,因两芯或三芯线在屏蔽层内是平缓绞合的,可以抵消磁力线,有利于中、高音的亮丽。若用单芯的同轴信号线,要将两根作平缓的绞合,但不要绞得太紧密。
对称、平衡的信号输入电路,能使音乐的效果更完美。若阁下使用的胆前级放大器或功放,将输入RCA插座、音量电位器等的接地端连接线,换上与信号端相同材质、长度、线径的导线,再放音也许会听到与以往不同的、更靓丽的声音。
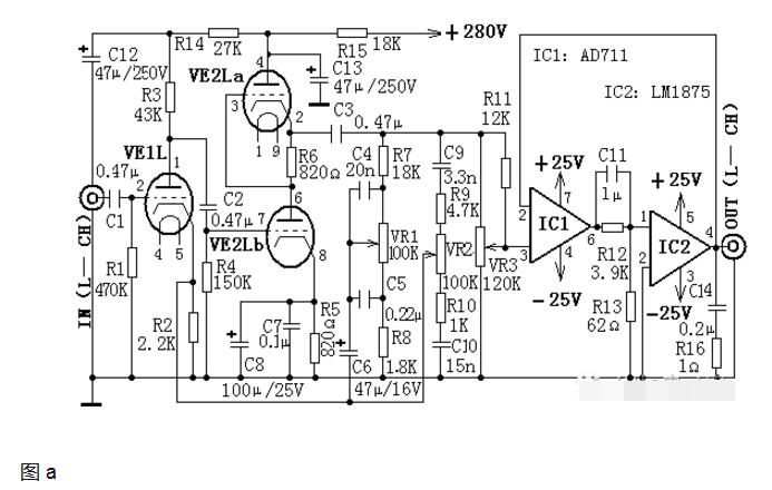
该放大器由电子管作前级,音响专用集成电路AD711和LM1875作后级,电路失真小、输出阻抗低、动态范围大,能保证良好的音质。
此电路只画出左声道部分,右声道略。电路选用双三极6N2型电子管构成线路输入放大器(6N2的一半VE1L用于左一声道,另半VE1R用于右声道)。R2为输入级的直流偏置电阻,屏流Iao流经R2时,产生约1.5V的直流电压Eg,通过栅漏电阻R1加到VE1L的栅极,形成线路放大器的负栅压。此时VE1L工作在甲类状态,具有良好的线性。R2的另一个作用是对音源信号产生适当的交流反馈,使失真进一步降低,稳定性进一步提高;R2的第三个作用是形成音调反馈。本输入级具有数百千欧的高输入阻抗、动态范围大、瞬态响应好等突出优点,这正是Hi—Fi前级所必须的。
衰减式音调控制网络(TCN)安插在前后级之间。从SRPP电路上的VE2La阴极K输出的音频信号一路经音量电位器VR3送入后级集成电路IC1的3脚;另一路则经TCN网络馈至线路放大器VE1L的阴极。这种组合形式可以有效地抑制燥声和失真,又能保持衰减式TCN的调节特性。
信号经VE1L放大后从阳极输出,通过电容C2耦合到由高频特性优良的电子管6N3组成的功放激励器VE2,其内部的两个三极管接成并联调节推挽式电路SRPP。该电路的特点是失真小、输出阻抗低、动态范围大,完全适应由IC、FET、TR、VAL等构成的各类功率放大器。

在图(a)中,电容C4、C5,电阻R7、R8和电位器VR1构成低音调控制网络。当VR1上调时,C5、C4组成的网络对低音频信号的负反馈量增加,低音相对减弱;反之VR1下调时则低音会相对增强。
电容C9、C10,电阻R9、R10和电位器VR2组成高音调控制网络。当VR2上调时,高音频信号的负反馈量增加,高音相对减弱;反之VR2下调时则高音会相对增强。
在功放电路中,希望得到高保真、大功率输出,一般的功率运放为负载提供较大功率并不困难,但多数都存在失真大、线性差的缺点。如果在大功率IC前端插入一片线性好、失真小的精密运放IC1,使功放IC2处于IC1的反馈环节中,就能达到扬长避短的功效。这种连接方式称为“涡轮增压式组合”(TCC)。集成电路IC1(AD711)和IC2(LM1875)组成TCC功放后级,在TCC网络中由C11、R12、R13构成RC网络,为音频信号提供适度的相位补偿,使IC1、IC2频响区域稳定。

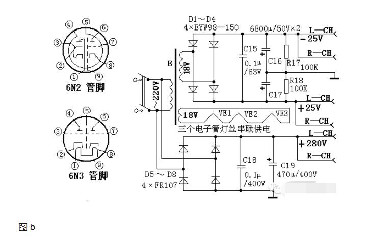
图(b)为整机供电电路图。电子管前级高压由市电整流直接产生280V直流电提供,两只电子管的三个灯丝串联,由一组交流18V供电使电路大为简洁。另一组交流18V经桥式整流、C15、C16、C17、滤波产生±25V为IC1、IC2供电。
电子管VE1选择6N2、VE2选择6N3,集成电路IC1选择AD711、IC2选择LM1875,低压滤波电容C16、C17选择70VW系列,高压滤波电容C19选择CD17H系列,C15选择涤纶电容,C18选择聚丙烯电容,C6、C8选择钽电解电容,C12、C13选CD03HV型高压电解电容。全部电阻选用金属膜系列。电位器选用KK210系列。元件参数以电路图标注为准来选择。
按要求选择元器件、正确安装,就可一次成功,无需调试。电子管应采用电子管座安装,集成电路应尽量远离电子管,避免集成电路过热。电路安装好后,应装入一个带有散热孔的机箱内,并将音量电位器、高低音调电位器安在机箱面板上,便于使用调整。
STK2100-2为发烧级大功率功放集成电路,其输出使用了具有电子管特性的功率场效应管,输出功率为100W*2,频响为10HZ~20KHZ,电路工作电压最低为正负12V,最高为正负50V,失真度为0.01%。用它制作优质功放其外围电路十分简洁,失真小,频带及输出功率等参数都达到了优良指标。电路如图5-84所示,VD3为扬声器桥式检拾电路,当功放电路正常时,R. L.只有交流信号、没有直流电压,检拾电路不工作。VT1截止,VT2、VT3导通,K吸合,功放输出接通扬声器。当电路出现故障时,VT1导通,VT2、VT3截止,K释放,扬声器得到了有效的保护, ICI为发烧级低噪声、高转换率运算放大器NE5535。NE5535 输出电路为PNP-NPN全对称互补结构,有一定静态电流偏置,内电路十分简洁。它具有开环频响,高的单位增益带宽、高的转换速率、开环失真小、噪声小及瞬时态特性好等优点,用它做HiFi音频前置电路不失为一块理想芯片,并被普之为运放之垒。

本电路电源变压器选用250W环型“火牛”,功放与前置电源分开供电,加之选用优质高容量电解电容, 因此储备功率已足够大。电路中的所有电阻均为优质金属膜电阻。电容选用钽及CBB电容。故此整机商音粒粒人微,中音明亮透彻,低音结实挥厚,具有“胆”机风味。
自制的功放为TL082与TDA1521,电路如图5-74、图5-75所示。该机供电电压最好不要高于双14V,但功率不能低于20W,选用双12VE型变压器、电阻全部为1/4W5环金膜。电容用国产独石、深纶。TDA1521的输人采用了SANYO的47pF/6. 3V的有机固体电容,560pF/35V电解为ELNA的普通品,这里仪有的几支进口电容,事关音质,不容马虎,但价格较高。功放散热使用一只486散热风扇,基本上无干扰噪音。

音籍是用汽车上装扬声器的塑料壳固定两只南鲸YD-110-8SXA扬声器做的,其频晌数招为80~ 10000Hz,实听低频不深但反应快、准确,人声不错。其实乐器基音高于8000Hz不多。试放柴可夫斯基的第- ~钢矛协突曲》81812》,感觉钢琴声大多数情况下表现较准确,铜管乐器能让你感觉到光辉灿烂,炮声下潜说不上,声压级不大,但很清晰。连线采用1元/米的30股“金银”线。这款扬声器是4英寸中磁体最大的,与有的6.5英寸磁体差不多,且有屏蔽,可作中置或主声进中音。
电源采用“UPS”,一只14V/2A开关电源产生所有电压,停电(熄灯》时以蓄电池供电,电路如图5-76所示。该电池容量不可低于4Ah.晚上还可带动一只电风扇吹风,点一只小灯泡看书。
说明注释:-你首先要作的是测试末极功率管的放大系数hfe or β。如果他们的差异大于30%,放大器将不会给你提供一个清晰的声音,我使用的是MJ3001和 MJ2501晶体管,他们的差异在5%。
在开机之前,你必须把输入端短路,在放大器的输出端串入一个电流表,然后打开电源,调整R13使电流表电流到微安培级,如果你足够幸运,或许可以达到0,电流表电流在10微安培是很容易做到的。
功率放大器电路图:

电源电路:

放大器采用常用的TDA2822小型功放块(市场上极易购到),TDA2822是8脚双列直插塑封集成块,体积小,输出功率大。不需加散热器。整个电路元件很少,电源电压直流2V~15V,静态电流和失真度都很小,可以工作在立体声状态,也可以工作在BTL状态。
电路原理见附图。图中所用皆为常用元件,电阻用1/4W,电容耐压25V即可。此电路为双声道电路,Cl和C2为耦合电容,起隔直作用,C3为电源滤波电容,C4、C5是输出耦合电容,Rl、R2为偏置电阻,R3、R4、C6、C7作用是防止自激。本电路采用3V直流供电,若有条件可采用更高的电压以加大输出功率,但最高不得高于15V。扬声器采用8Ω1W或4Ω2W,口径越大越好。
