时间:2018-06-20 09:46
人气:
作者:admin
现在市面上的插座基本都是非智能的,用电器接在插座上人们一般不会直接切断用电器电源因而用电器总是处于待机状态,如果插座此时处于接通状态,用电器就会产生待机功耗,造成电能的浪费。更有甚者如果用电器发生短路或者超负荷有可能引起火灾,存在较大的安全隐患。这与社会提倡的节能环保、安全用电的理念背道而驰,因此设计一款安全节能的智能插座很有现实意义。本节能智能插座方案,正为解决能源浪费及用电安全问题促进低碳生活而设立。

图1
如图1所示,整个系统由五个部分组成,分别是系统电源、功率检测模块、MCU控制单元、执行机构、输入外设。

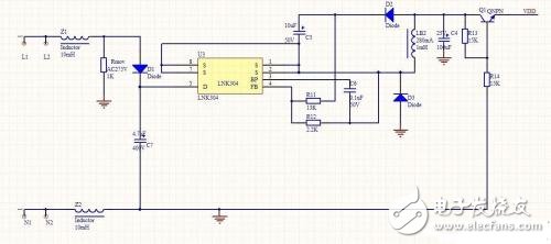
图2
电源模块是基于LNK304设计。图2中L和N为220V交流电接口,将交流电加在LNK304芯片上,LNK304的S脚会输出12V电压,通过R13和R14分压成6V再通过一个三极管加强驱动能力,三级管上有部分压降,所以输出电压VDD大概为5V.

图3
功率检测采用FC7759芯片,FC7759会根据采集到的电压信号与电流信号计算功率,根据功率的大小在CF脚输出一定频率的脉冲序列,该脉冲序列的频率与功率的大小成正比。单片机可以根据读到的脉冲频率来判断功率的大小从而发出相应指令来控制执行机构做出相应动作。图中FLQ为采样电阻,采集的是电流信号,R3,R4,R5,R6电阻分压,采集的是电压信号。

图4
控制部分采用MP20E01型单片机,该型号单片机功耗低,体积小,价格低廉同时IO也满足本设计的需求。如图4,功率检测模块输出的脉冲信号送到MP20E01单片机的P14脚,P12脚读取按键信号,P15脚读取外部红外遥控信号,P13脚控制LED指示灯,P1.1控制继电器开启或关断插座电源。

图5
当单片机检测到用电器功率过高或过低时控制继电器导通或关断从而实现对插座电源的控制。

图6
通过按键输入可以实现对插座电源的开启和关断,还能进行一些功能设定(如设置学习功能),红外遥控主要用来开启插座电源。