时间:2017-10-23 15:26
人气:
作者:admin
收音机的基本工作原理可以简单归纳为:第一步要接收到相应频率的无线电波,第二步是从无线电波上取出调制在其上的声音信息,第三步为把声音信息还原成人耳能听到的声音。如图1所示,简易的收音机的系统由五大模块组成。调电台信号有调谐回路选择接收后,接收到的无线电信号是非常微弱的,再通过调谐电路后,还需要经过高频放大电路进行高频放大到一定幅度后,才能送往二极管和滤波电容构成的倍压检波电路进行检波,将调幅信号包络解调下来,得到调制前面的音频信号,将音频信号进行低频放大,声音信息此时还是一种幅度很低的电信号,我们人耳是听不到的,在经过晶体管电流放大后,送到扬声器,还原成可闻得声波信号。

该简易收音机制作非常简单,通过改变电感和电容的大小来接收中段550kHz到1600kHz内的简易收音机。而且收音机音频输出基本达到人耳能够听出的程度。
根据上述收音机基本工作原理用芯片CD4011设计出了如图2所示的简易收音机的工作原理电路图。

2、电路工作原理分析
电路图如图2所示,通常情况下,这类与非门电路都作在开、关两种状态,即输出高电平和低电平上。事实上,在高低电平的转换过程中,存在一个过渡区,过渡区的中间部分基本上呈线性状态。因此,可以利用反馈电路选择适当的工作状态,使得各与非门都处于放大状态。电路及工作原理如图2所示,分别将每个与非门的输入端并接在一起作反相器用,转换高低电平。L1,C1为接收谐振回路,R1为直流反馈电阻,C2为交流旁路作用,接收到信号经U1A高频放大后,通过C3耦合,送到由D1、D2、R2、C4构成的倍压检波电路进行检波,再经门U1B、U1C、U1D进一步放大后送到耳机输出。途中的C1可选单串可变电容,线圈L可在50MM的磁棒上绕80~100T,耳机应该选用高阻耳机,也可增加一级集成音频放大电路如LM386,或用三极管作阻抗变换,通过增加和减少磁棒上线圈的匝数,以保证收音机处于合适的频率接收范围之内。
注意:(1)CD4011:4-2输入端与非门数字集成电路。
(2)可变电容选用型号为CBM-233P,电容量在5~141p之间变化。电感线圈L用直径0.18mm的漆包线5*3*55mm的磁棒上绕100匝。三极管用9012.电源用4节5号电池。耳机用32欧姆的立体声耳机。
3、各模块工作原理的分析与介绍
(1)调谐回路模块


图4 高频放大和倍压检波电路图
如图4所示,有与非门CD4011进行高频放大,然后又二极管D1、D2及电容C3、电阻R2等组成的倍压检波电路进行检波。当信号电压正半周时,信号电压进过D1对C3进行充电,C3上的电压为左正右负。当信号电压为负半周时,信号电压与C3串联后流经二极管D2和电阻R2,检波负载电阻R2上即可得到约2倍于信号电压的输出电压,电容C4的作用是滤除检波输出信号中的高频成分,得到音频信号。

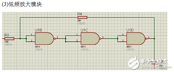
图5 低频放大电路图
如图5所示中,CMOS模拟放大电路给CMOS门电路加上适当的偏置电压,可以使其工作于线性放大状态。在与非门CD4011的输出端与输入端之间并接一个反馈电阻R4,将非门的工作点偏置于转移特性曲线的中间,,即构成了一个线性模拟放大器,放大倍数等于反馈电阻R4与输入电阻R3之比。
(4)电源放大模块
如图6所示,由于CMOS电路输出电流很小,为使收音机有足够的音量,电路中由晶体管VT构一级电流放大器,R5是晶体管VT的偏置电阻。电流放大模块实质上是一个射极跟随器,可将CMOS电路的输出电流放大。

四、【仿真与仿真结果分析】

如图7所示为整体电路仿真图,仿真后听见扬声器发出嗡嗡的声音,按照原理改变电感的大小能收到中波段535kHz到1065kHz内的电台,但经过调整始终没有接受到有效频段内的声音。因此对设计模块进行仿真测试。 (1) 低频放大仿真
如图8所示,左侧接入一个交流信号源,并在放大电路的另一端接上示波器,从图9 上可以看出输入信号(第一个波形)经过放大


(2) 电源放大仿真
如图10所示,在左侧接入一个交流信号源,并在放大电路的另一端接上示波器,从图11上可以看出输入信号(第一个波形)与输出信号(第四个波形)之间的差距。

图11 电源放大前仿真波形图
(3) 高频放大仿真
仿真电路图如图12所示,在左侧接入一个交流信号源,再给电路两端接入两个示波器,图13所示信号经过放大电路放大后波形如图14所示。可以看出信号经过放大后幅度明显增大。


五、【元器件清单】

总结
通过CD4011芯片制作简易收音机的设计,了解了收音机的工作原理,真正的理解了调制与解调的过程,也了解了 CD4011 芯片的引脚的功能和使用方法。
改进思路
在仿真时电路图中的电路元件CD4011在Proteus中是找不到的,所以用了与非门4011代替,由于CD4011是一个包含4个与非门的CMOS电路,每个与非门有两个输入端一个输出端。当两个输入端有一个输入为0,输出就为0。只有当输入均为1时,输出才为1。当两个输入端都为0时,输出是1。所以CD4011就用图中的4011代替了。简易收音机从接收天线得到的高频天线信号一般非常弱,即使已经增加高频放大器,检波输出的功率通常也只有几毫瓦,用耳机还可以听,但要用扬声器就显得太小,因此在检波输出后增加电流放大器来推动扬声器来工作。如果采取超外差式电路,在收音机本振频率和别接收信号的频率相差一个中频,在混频器之前的选择电路和本振采用统一调谐线,由于中频固定,且频率比高频已调信号低,中方的增益可以可以做得较大,工作也比较稳定,通频带特性也可以做得较理想,这样可以使检波器获得足够大的信号,从而使整个简易收音机出出音质较好的音频信号。