时间:2017-11-06 17:13
人气:
作者:admin
我们要了解音频功率放大器那么首先就要去了解LDO的测试技术,在LDO的测试直流参数测试,这样我们才能有基础,再去解读有点难度的芯片测试实例音频功率放大器就会简单许多。
本文以目前流行的音频功放LM4990为例做详细介绍,此例中既包含了直流测试,也有交流参数的测试,属于LDO的晋级篇,熟悉本例之后将对以后的大规模SOC测试有很大帮助,具体如下:
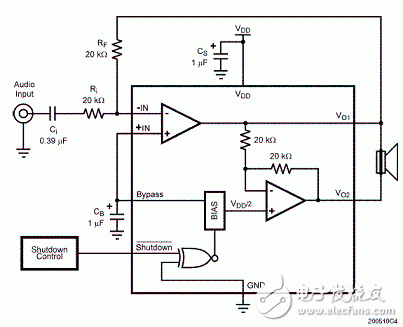
LM4990 音频功率放大器适用于移动电话、音乐播放器、DVD、笔记本电脑以 及其他便携式电子产品。在5V 电源供电,输出信号的THD 小于1% 的条件下,能 够向8Ω 负载提供1.25W 的连续功率。LM4990 的工作电源电压范围为2.2V~5.5V, 可通过外部电阻来设置增益。基本应用图及功能框图如下:



3、测试图
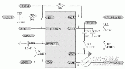
基于以上测试参数,本例选用eagle测试机,当然,目前市场上的V50、ASL1000、AST2000等都可以满足测试需求,后两者需要配置相关测试板卡,相比之下,eagle会更合适一些,具体见下图:

1:Open-Short测试:主要测试各管脚对地及对电源的ESD保护二极管是否正常,也能检测到芯片和测试机的连接状态是否正常,所以有时也叫连接性测试。
测试条件:FSS9(VDD)=0V,K1、K2、K3断开,除VDD和GND脚外,其它脚拉出100uA电流,分别测试管脚1、2、3、4、5、8的电压VShort;
测试规范:-0.8 V 《VShor 《 -0.2V
FSS9(VDD)=0V,K1、K2、K3断开,除VDD和GND脚外,其它脚灌入100uA电流,分别测试管脚1、2、3、4、5、8的电压VOpen;
测试规范:0.2 V 《 VOpen;《 0.8V
2:关断电流 IQ测试:本项参数主要考察芯片在关断状态的电流功耗,越小越好。
测试条件: SHUTDOWN=0V,VDD=3.6V,K1、K2断开,K3闭合,测试VDD的电流IQ;
测试规范:IQ 《 1uA
3:无负载情况下芯片静态功耗测试:本项参数测试芯片在芯片正常工作,但无信号输入时,芯片自己的功耗电流,也是越小越好。
测试条件:SHUTDOWN = 3.6 V,FSS9(VDD)=3.6V ,K2断开, K1、K3闭合,测试VDD的电流ICC
测试规范:ICC 《 6mA
4:FSS9(VDD)=3.6V条件下,静态输出共模电压测试:主要检测芯片正常工作,且无信号时,主要管脚的工作电压,一般输出端电压为电源电压的一半,如果此项参数正常,说明芯片的基本功能基本正常。
测试条件: SHUTDOWN = 3.6 V,FSS9(VDD)=3.6V, K2断开,K1、K3闭合。在此条件下分别测试APU13的直流电压VBYPASS、APU11的直流电压VO1和APU14的直流电压VO2。
测试规范:
1.66V 《VBYPASS 《1.86 V
1.65V 《VO1 《 1.85V
1.65V 《VO2 《1.85 V
-40mV〈Vos=VO1-VO2〈40mV
5:VDD=3.6V条件下,功放增益及THD测试:芯片性能测试,增益是功放的一项主要指标,本例中设置的芯片增益为2倍,即输出电压幅度为输入电压幅度的2倍;THD参数是功放芯片的另一项重要指标,THD即总谐波失真度,其物理意义也就是,输出的信号不可能原原本本的还原输入信号,总会有一些失真,也就是波形上会叠加一些其他频率的信号,此项参数就是,把所有这些叠加的信号幅度大小加起来和输入信号频率相同的输出信号大小进行比较,有时用百分数进行表示,有时用分贝进行表示,具体参见THD介绍
测试条件:SHUTDOWN = 3.6 V,FSS9(VDD)=3.6V, K1、K2、K3闭合,从测试电路中的APU10端输入峰-峰值为VSINP-P=2Vp-p,频率为1KHz的正弦信号。利用差分测量表测量VO1与VO2两端的电压值,然后作FFT,取出基波幅值的峰-峰值VOP-P,同时获得THD。
测试规范:
3.8V 《 VOP-P《4.2V
THD 《- 50dB
6:VDD=3.6V条件下,功率测试:本项参数测试功放的输出功率大小,方法同上一项参数,一般功率测试会以THD值为参考,有时会在THD=10%时测试功率,有时会在1%时测试功率,本例选择1%左右时进行测试。
测试条件:SHUTDOWN = 3.6 V,FSS9(VDD)=3.6V, K1、K2、K3闭合,从测试电路中的APU10端输入峰-峰值为VSINP-P=3Vp-p,频率为1KHz的正弦信号。利用差分测量表测量VO1与VO2两端的电压值,计算其有效值Vout,然后根据公式:PO=Vout×Vout/RL
测试规范: PO 》 0.45W
1、 openshort测试一般较为简单,只要连接OK,不用花太多时间进行调试。
2、 IQ测试,一定要记住要断开K1,因为K1是连接电源上的电容到地的,如果K1闭合,那么测试时就先要对电容进行充电,因为测试IQ时选择的电流量程会比较小,所以需要很长时间的充电,浪费测试时间,另外电容也存在漏电,会影响测试结果,所以测试时K1一定要断开。
3、ICC测试也比较简单,直接测试电源端电流即可,基本不存在什么问题,不过要记住这时输入端不能有信号进入,不然可能测试不稳。可直接由APU7加0V电压进行控制
4、 静态输出共模电压测试 ,条件如同ICC测试,只不过由于BYPASS端接1UF电容,所以要等待足够长的时间才能测到比较稳定准确的电压值。
5、THD测试,主要难点在于测试板的结构,和地线的干净与否关系甚为重大,如果THD测试值太差,请务必考虑地线的布局是否合理,另外BYPASS电容最好离芯片管脚越近越好。
6、功率测试时,由于电流比较大,输出端务必使用开尔文接触进行测试,否则可以调试好,但量产时会出现种种问题。
6、测试数据
Datalog for Serial#: 207, Site #2 **** DEVICE PASSED ****
Software Bin Number: 1
Hardware Bin Number: 1

下一篇:一文读懂智能音箱产业链