时间:2014-10-09 16:17
人气:
作者:admin
2 μm 高功率激光医疗仪市场需求越来越大,而目前人机交互模块前国内此类设备在控制上缺乏对系统安全和出光精准度的考虑。同时随着YY0505-2012 医用电气电磁兼容标准于2014 年的执行,设计符合YY0505-2012 标准的医用设备已迫在眉睫。因此,本文采用模块化设计,设计了一种基于STM32 的2 μm 光纤激光器医疗仪控制系统,将水冷单元的参数监控、电源模块的抗干扰设计、输出功率的校准等集成于一体。测试结果表明,系统可靠稳定,操作方便。
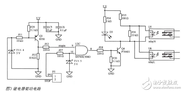
配电模块电路:为实现高可靠性,配电模块电路采用冗余设计,每路继电器驱动电路控制两个固态继电器。以图3 所示激光器的继电器驱动电路为例,U5 、U6 代表两个继电器,输出端分别串联到电源的零线和火线上,实现同开同断,避免某一个继电器发生故障时影响整个系统的工作。每路信号除通过I/O 控制外,急停信号也对继电器可控,达到软件和硬件同时急停的目的。选用的急停按钮是常闭型,高电平有效,当急停触发时,Q3 不导通,致9 引脚电平拉低,再与I/O 信号经过与门,输出也为低电平,致Q4 不导通,继电器处于开路状态,电源断路。

另外,电路一方面在STOP 和I /O 信号接口处接入5 V 瞬态抑制管,以防止静电积累损坏器件;另一方面在Q4 导通时D3 点亮作为电路工作状态指示,当系统出现异常时方便故障排查。