时间:2014-12-12 11:04
人气:
作者:admin
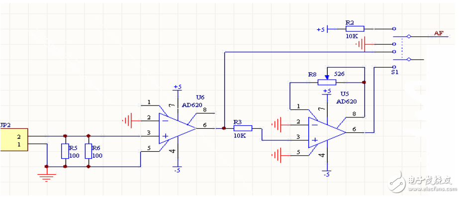
音频信号经过一个由运放和电阻组成的50 Ohm阻抗匹配网络后,经由量程控制模块进行处理,若是一般的100mV-5V的电压,我们选择直通,也就是说信号没有衰减或者放大,但是若信号太小,12位的A/D转换器在2.5V参考电压的条件下的最小分辨力为1mV左右,所以如果选择直通的话其离散化处理的误差将会很大,所以若是采集到信号后发现其值太小,在20mV-250mV之间的话,我们可以将其认定为小信号,从而选择信号经过20倍增益的放大器后再进行A/D采样。
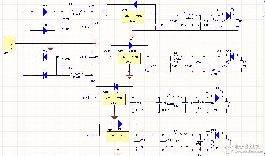
电源系统设计

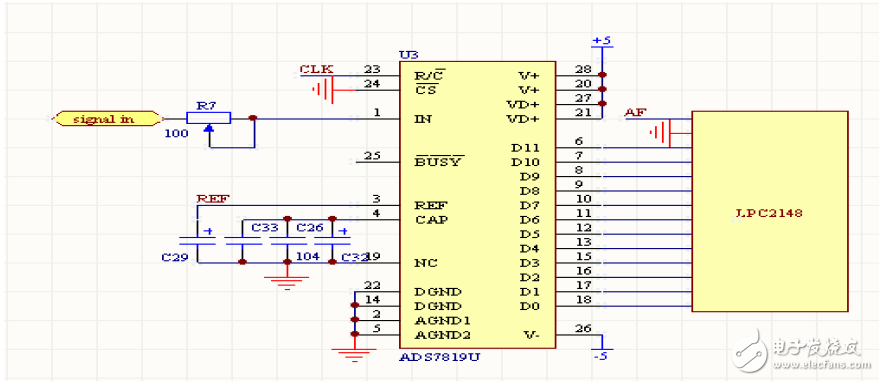
经过12位A/D转换器ADS7819转换后的数字信号经由32位MCU进行FFT变换和处理,分析其频谱特性和各个频率点的功率值,然后将这些值送由Atmega16进行显示。信号由32 位MCU分析后判断其周期性,然后由Atmegal6进行测量,然后进行显示。
单元电路设计

前级阻抗匹配和放大电路设计
信号输入后通过R5,R6两个100Ohm的电阻和一个高精度仪表运放AD620实现跟随作用,由于理想运放的输入阻抗为无穷大,所以输入阻抗即为:R5//R6=50Ohm,阻抗匹配后的通过继电器控制是对信号直接送给AD转换还是放大20倍后再进行AD转换。在这道题目里,需要检测各频率分量及其功率,并且要测量正弦信号的失真度,这就要求在对小信号进行放大时,要尽可能少的引入信号的放大失真。正弦信号的理论计算失真度为零,对引入的信号失真非常灵敏,所以对信号的放大,运放的选择是个重点。我们选择的运放是TI公司的低噪声、低失真的仪表放大器INA217,其失真度在频率为1KHz,增益为20dB(100倍放大)时仅为0.004%,其内部原理图如下图所示。

AD转换及控制模块电路设计