时间:2015-02-06 10:32
人气:
作者:admin
模拟设计是电路设计中至关重要的一环。本文汇集2014年以来,EDN China杂志发表的一些放大器、数字模拟转换器等模拟设计实例,希望会对您有所帮助。
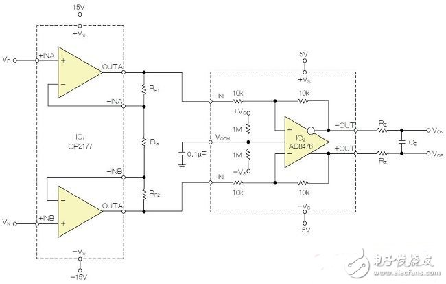
差分输入/输出低功耗仪表放大器
目前所有市售的三运放仪表放大器仅提供了单端输出,而差分输出的仪表放大器可使许多应用从中受益。全差分仪表放大器具有其他单端输出放大器所没有的优势,它具有很强的共模噪声源抗干扰性,可减少二次谐波失真并提高信噪比,还可提供一种与现代差分输入ADC连接的简单方式。图1显示了低功耗全差分仪表放大器电路的实现方式。

低功耗全差分仪表放大器
双线远程传感器前置放大器
本设计实例实现了一种远程传感器前置放大器(如用于压电式传感器),其可通过单个导线对或同轴电缆传输信号和电能。AD822ARZ是一个真正的单电源供电运算放大器,其具有轨到轨输出、极低的输入电流和低频噪声,适合与高阻抗信号源同时工作。AD822具有5V的单电源供电能力,这使其成为本设计实例的佳选。[ 点击查看全文 ]

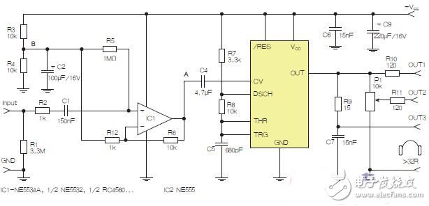
基于555定时器的D类耳机驱动器可作为理想的实用放大器
广受欢迎的555定时器可用作乐器或其他应用的PWM/D类放大器。其可在4.5V~16V的电源电压范围内工作,并可输出200mA的驱动电流。音频信号被传送至555定时器的CV( 控制电压)引脚。本设计实例为耳机和音频线路提供两个简单、便宜的驱动器。这两个驱动器针对电吉他和小提琴设计,但也可适用于更多其他应用。对于这样的简单应用而言,噪声和总谐波失真(THD)并不是重点考虑因素,因此并未对这两个数值进行测量。

含运算放大器和NE555定时器的耳机和音频线路驱动器。也可以使用CMOS版本(如LMC555),但输出电流较低。其优点为工作频率较高。
下一篇:运算放大自激震荡电路设计大总结