时间:2015-09-14 14:28
人气:
作者:admin
D类放大器是一种将输入模拟音频信号或PCM数字信息变换成PWM或PDM的脉冲信号,然后用PWM的脉冲信号去控制大功率开关器件通/断音频功率放大器。本文主要介绍了其设计方法。
1 系统设计
1.1 总体设计分析
本系统由高效率功率放大器(D类音频功率放大器)、信号变换电路、外接测试仪表组成,系统框图如图1所示。

图1 系统方框图
1.2 D类功放的设计
D类放大器的架构有对称与非对称两大类,在此讨论的D类功放针对的是对功率、体积都非常敏感的便携式应用,因此采用全电桥的对称型放大器,以充分利用其单一电源、系统小型化的特点。D类功率放大器由PWM电路、开关功放电路及输出滤波器组成,原理框图如图2所示。

图2D类音频功率放大器组成框图
采用了由比较器和三角波发生器组成的固定频率的PWM电路,用输入的音频信号幅度对三角波进行调制,得到占空比随音频输入信号幅度变化的方波,并以相反的相位驱动上下桥臂的功率管,使功率管一个导通时另一个截止,再经输出滤波器将方波转变为音频信号,推动扬声器发声。采用全桥的D类放大器可以实现平衡输出,易于改善放大器的输出滤波特性,并可减少干扰。全桥电路负载上的电压峰峰值接近电源电压的2倍,可采用单电源供电。实现时,通常采取2路输出脉冲相位相反的方法。
2 硬件电路设计
2.1 原理分析
D类功率放大器的工作过程是:当输入模拟音频信号时,模拟音频信号经过PWM调制器变成与其幅度相对应脉宽的高频率PWM脉冲信号,控制开关单元的开/关,经脉冲推动器驱动脉冲功率放大器工作,然后经过功率低通滤波器带动扬声器工作。
2.2 比较器
比较器电路采用低功耗、单电源工作的双路比较器芯片LM311构成。此处为提高系统效率,减少后级H桥中CMOS管不必要的开合,用两路偏置不同的三角波分别与音频信号的上半部和下半部进行比较,当正端上的电位高于负端的电位时,比较器输出为高电平,反之则输出低电平。这样产生两路相互对应的PWM波信号给后级驱动电路进行处理,双路比较电路如图3所示。

图3 比较器电路
此处值得注意的是将上半部比较处理为音频信号接比较器的负向端、三角波信号接正向端;下半部比较则相反,这样形成相互对应,在音频信号的半部形成相应 PWM波时,另半部为低电平,可保征后级H桥中的CMOS管没有不必要的开合,以减少系统功率损耗。电路以音频信号为调制波,频率为70kHz的三角波为载波,两路信号均加上2.5V的直流偏置电压,通过比较器进行比较,得到幅值相同,占空比随音频幅度变化的脉冲信号。
LM311芯片的供电电压为5V单电源,为给V+=V-提供2.5V的静态电位,取R10=R11,R8=R9,4个电阻均取10kΩ。由于三角波Vp-p=2V,所以要求音频信号的Vp-p不能大于2V,否则会使功放产生失真。由于比较器芯片LM311的输出级是集电极开路结构,输出端须加上拉电阻,上拉电阻的阻值采用1kΩ的电阻。
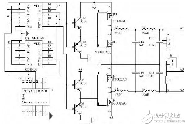
2.3 驱动电路以及互补对称输出和低通滤波电路
如图4所示。将PWM信号整形变换成互补对称的输出驱动信号,用CD40106施密特触发器并联运用以获得较大的电流输出,送给由晶体三极管组成的互补对称式射极跟随器驱动的输出管,保证了快速驱动。驱动电路晶体三极管选用9012和9014对管。
H桥互补对称输出电路对VMOSFET的要求是导通电阻小,开关速度快,开启电压小。因输出功率稍大于1W,属小功率输出,可选用功率相对较小、输入电容较小、容易快速驱动的对管,IRF9630和IRFZ48NVMOS对管的参数能够满足上述要求,故采用之。实际电路如图4所示。本设计采用4阶Butterworth低通滤波器。

图4H桥互补对称输出及低通滤波电路
对滤波器的要求是上限频率≥20kHz,在通频带内特性基本平坦。互补PWM开关驱动信号交替开启Q6和Q8或Q12和Q10,分别经两个4阶巴特沃兹滤波器滤波后推动喇叭工作。
3电路测试
3.1 调试步骤
1)通频带的测量:在放大器电压放大倍数为10,实测3dB通带的上、下边界频率值。通频带测试时应去掉测试用的RC滤波器。
2)最大不失真输出功率:放大倍数为10,输入1kHz正弦信号,用毫伏表测量放大器输出电压有效值,计算最大输出功率Po-max。3)输入阻抗:在输入回路中串入10kΩ电阻,放大器输入端电压下降应小于50%。
4)效率测量:输入1kHz正弦波,放大倍数为10时,使输出功率达到500mW,测量功率放大器的电源电流I(不包括测试用变换电路和显示部分的电流)。要求电源电压V的范围为5×(1+1%)V。效率为:500mW%V×I。
3.2 数据分析
根据以上的调试步骤测量,测得数据如表1、表2、表3、图5、图6所示。


图5 误差放大(动态)

图6最大不失真功率测试数据
图5展示了当输入信号的幅值不变,仅改变其频率,动态放大误差效果图。由图可知,对于频带以外的信号,系统的放大倍数与输出幅值有明显降低。对于当信号频率的升高导致EMI(电磁干扰)增强,可以利用低通滤波器降低干扰。
功率放大器采用5V电源,前置放大器的放大倍数调到最大,适当的调节输入信号的幅值,改变其频率,测量其最大不失真输出功率及效率见图6。对于频带以外的信号,功率放大器的最大不失真功率有明显的降低。若要提高效率,可以降低载波频率,但输出电压的谐波成分及失真增加;若要使输出电压非线性失真减少,则需提高PWM调制信号的频率。尽管高频干扰是D类功率放大器现今存在的主要问题,但其高效节能的优点,以越来越多的受到了人们的重视。
从上面的数据可知,功放的效率和最大不失真输出功率与理论值还有一些差距,其原因有以下几方面:
1)在功放电路存在静态损耗。电路在静态下是具有一定的功耗,测试其5V电源的静态总电流约为28mA,静态功耗为:P损耗=5×28=140mW,则这部分的损耗对总的效率影响很大,且对小功率输出时影响更大。
2)功放输出电路的损耗,这部分的损耗对效率和最大不失真输出功率均有影响。H桥的互补激励脉冲达不到理想同步,也会产生功率损耗。
3)滤波器的功率损耗,这部分损耗主要是由电感的直流电阻引起的,功率测量电路的误差。此外,还有测量仪器本身带来的测量误差。
上一篇:最经典的功率因数控制器设计方案
下一篇:音响界的这十大谎言,你听过吗?