时间:2014-09-17 11:30
人气:
作者:admin
DTMF(Dual Tone Multi Frequency)双音多频信号解码电路是目前在按键电话(固定电话、移动电话)、程控交换机及无线通信设备中广泛应用的集成电路。它包括DTMF发送器与DTMF接受器,前者主要应用于按键电话作双音频信号发送器,发送一组双音多频信号,从而实现音频拨号。双音多频信号是一组由高频信号与低频信号叠加而成的组合信号,CCITT和我国国家标准都规定了电话键盘按键与双音多频信号的对应关系,电话远程控制系统采用MITEL公司生产的MT8870 DTMF接受器作为DTMF信号的解码核心器件。MT8870主要用于程控交换机、遥控、无线通信及广播系统,实现DTMF信号的分离滤波和译码功能,输出相应16种频率组合的四位并行二进制码。MT8870具有拨号音抑制和模拟信号输入可调功能,所以在设计MT8870 DTMF解码电路时,只需外加一些阻容元件即可。

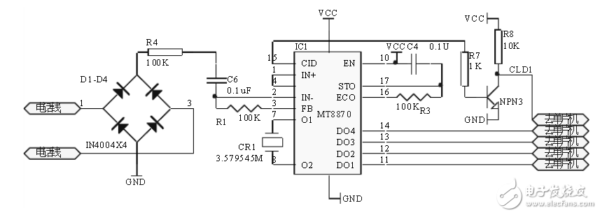
本系统的双音多频DTMF信号解码电路由MT8870主要承担。MT8870的连线如图所示,其的2、3脚接收来自电话机的双音多频脉冲信号该双音多频信号先经其内部的拨号音滤波器,滤除拨号音信号,然后经前置放大后送入双音频滤波器,将双音频信号按高,低音频信号分开,再经高,低群滤波器,幅度检测器送入输出译码电路,经过数字运算后,在其数据输出端(11~14脚)输出相对应的8421码。MT8870的数据输出端Q4~Q1连到单片机,单片机识别4位代码。电话按键与相应译码(Q4~Q1)输出。R/P,REDIAL,HOLD,HANDSFREE等功能使用。为了使单片机及时获取有效数据,MT8870的CLD有效端经反相后接CPU的INT0引脚。当MT8870获取有效双音多频信号后,CLD电平由低变高,再反相为低,CPU检测后,指示输入口接收有效二进制代码。而无效的双音频信号(电话线路杂音、人们的语音信号等)是不会引起MT8870的CLD端变化的。DTMF接收器的外围电路如图所示。