时间:2013-06-07 16:04
人气:
作者:admin
机或者其他时尚的便携式多媒体播放器配上优美的旋律,走到哪里都能引来艳羡的目光,特别是在消费者对于音效要求越来越高的今天,好的音效设计就意味着产品成功与否,大红大紫的iPod、iPhone就是对音效重要性的最好证明。而在音效设计过程中,放大器设备又至关重要,无论是传统的A类还是目前炙手可热的D类,不同的选择就意味着产品不同的特性。可是你知道如何为自己的设计选择合适的放大器吗?你知道根据选择放大器种类的不同如何进行五花八门的设计吗?如果在这些问题中你还存在误解,那就请仔细阅读本专题,来自IDT的资深设计工程师及美国国家半导体、美信等厂商的高工,共同为你揭示音频设计路上你应该掌握的研发难题。
一、音频放大器分类
传统的数字语音回放系统包含两个主要过程:1、数字语音数据到模拟语音信号的变换(利用高精度数模转换器DAC)实现;2利用模拟功率放大器进行模拟信号放大,如A类、B类和AB类放大器。从1980年代早期,许多研究者致力于开发不同类型的数字放大器,这种放大器直接从数字语音数据实现功率放大而不需要进行模拟转换,这样的放大器通常称作数字功率放大器或者D类放大器。
1、A类放大器
A类放大器的主要特点是:放大器的工作点Q设定在负载线的中点附近,晶体管在输入信号的整个周期内均导通。放大器可单管工作,也可以推挽工作。由于放大器工作在特性曲线的线性范围内,所以瞬态失真和交替失真较小。电路简单,调试方便。但效率较低,晶体管功耗大,功率的理论最大值仅有25%,且有较大的非线性失真。由于效率比较低 现在设计基本上不在再使用。

图一:A类放大器
2、B类放大器
B类放大器的主要特点是:放大器的静态点在(VCC,0)处,当没有信号输入时,输出端几乎不消耗功率。在Vi的正半周期内,Q1导通Q2截止,输出端正半周正弦波;同理,当Vi为负半波正弦波(如图虚线部分所示),所以必须用两管推挽工作。其特点是效率较高(78%),但是因放大器有一段工作在非线性区域内,故其缺点是“交越失真”较大。即当信号在-0.6V~ 0.6V之间时, Q1 Q2都无法导通而引起的。所以这类放大器也逐渐被设计师摒弃。

图二:B类放大器
3、AB类放大器
AB类放大器的主要特点是:晶体管的导通时间稍大于半周期,必须用两管推挽工作。可以避免交越失真。交替失真较大,可以抵消偶次谐波失真。有效率较高,晶体管功耗较小的特点。当信号在-0.6V《+0.6V 之间时,为使Q1,Q2导通,在Q1,Q2的VBE之间增加两个偏置电压,使输入信号在+ - 0.6V之间大小的时候,Q1,Q2也可以线性的放大。这样既可以获得较高的功率效率,又能很好的改善B类推挽式放大器的交越失真。理论上也可达到 78.5%的功率最大值,但实际上功率的最大值在70%左右可能受到输出级拓扑和输出级斜线的影响,在典型的听音条件下(全功率的30%左右),功放的效率为35%左右。

图三:AB类放大器
4、D类放大器
D类(数字音频功率)放大器是一种将输入模拟音频信号或PCM数字信息变换成PWM(脉冲亮度调制)或PDM(脉冲密度调制)的脉冲信号,然后用PWM或 PDM的脉冲信号去控制大功率开关器件通/断音频功率放大器,也称为开关放大器。具有效率高的突出优点。数字音频功率放大器也看上去成是一个一比特的功率数模变换器。放大器由输入信号处理电路、开关信号形成电路、大功率开关电路(半桥式和全桥式)和低通滤波器(LC)等四部分组成.D类放大或数字式放大器。系利用极高频率的转换开关电路来放大音频信号的。
1. 具有很高的效率,通常能够达到85%以上。
2. 体积小,可以比模拟的放大电路节省很大的空间。
3. 无裂噪声接通
4. 低失真,频率响应曲线好。外围元器件少,便于设计调试。
如图4所示,PDM信号与PWM信号相比,没有固定的工作频率,其将输入的音频信号调制成一组脉冲宽度相同但是频率不同的PDM信号,有效的改善了PWM带来的EMI问题。目前市场上产品还不是很多。

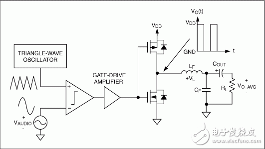
图四。 该简化功能框图展示了一个基本的半桥式D类放大器的结构。

图五。 输出信号脉宽与输入信号幅值成正比。
PWM(Pulse Width Modulation)中A类、B类和AB类放大器是模拟放大器,D类放大器是数字放大器。B类和AB类推挽放大器比A类放大器效率高、失真较小,功放晶体管功耗较小,散热好,但B类放大器在晶体管导通与截止状态的转换过程中会因其开关特性不佳或因电路参数选择不当而产生交替失真。而D类放大器具有效率高低失真,频率响应曲线好。外围元器件少优点。AB类放大器和D类放大器是目前音频功率放大器的基本电路形式。