时间:2012-08-01 10:23
人气:
作者:admin
这种卡片式收音机初用时尚可,其最大的缺点是可调电容易磨损,用了不到一个月便出现明显的噪声而且易跑台。该收音机电路部分采用了微型收音机集成电路7642,与之类似的还有85414、IN414、MK484和NT484等几个型号。这些型号的集成电路,一般可以通用。其主要的参数如附表所示。

由于这种电路的工作电压低,频带宽而且增益高,于是决定将其改制成一台超外差收音机。
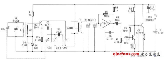
改制成的电路如附图所示。BG1为变频管,起着本振及混频的作用。为了在低电压下也能正常工作,采用了R1和D组成的偏置电路,即使电压下降到1V仍然能正常工作。7642与外围元件构成了465kHz中放和检波电路,其增益可高达73dBo为了提高整机的选择性,采用了摩机的常用手法,即将两只3L465串联使用。BG2和BG3构成了简单的低放电路,可直接驱动8Ω的负载。
电路中采用的双联可变电容和振荡线圈,中频变压器均为从一台旧的超外差收音机上拆下的配套元件。天线部分使用的是55mm的中波扁磁捧,L1用φ0.07x3绕110匝,L2用巾0.07×7绕11匝。但是用不同的双联,绕的圈数也不一样。
本机的调试十分简便,先调R2使BG1工作电流为0.5mA。再转动Cl找到一电台信号,调节T2磁芯使声音最响,再转动C1寻找低端的电台信号,如调不到,可转动T1磁芯使其出现,然后转动C1寻找高端电台,细调C3,使声音最清晰。移动L1与L2,使低端电台最响,再调C2使高端电台最响。反复几次之后,便可投入使用。
由于7642的增益高,所以此机灵敏度十分高。

下一篇:高清视频播放器是否能够HIFI?